рефераты
Главная

Рефераты по международному публичному праву

Рефераты по международному частному праву

Рефераты по международным отношениям

Рефераты по культуре и искусству

Рефераты по менеджменту

Рефераты по металлургии

Рефераты по муниципальному праву

Рефераты по налогообложению

Рефераты по оккультизму и уфологии

Рефераты по педагогике

Рефераты по политологии

Рефераты по праву

Биографии

Рефераты по предпринимательству

Рефераты по психологии

Рефераты по радиоэлектронике

Рефераты по риторике

Рефераты по социологии

Рефераты по статистике

Рефераты по страхованию

Рефераты по строительству

Рефераты по таможенной системе

Сочинения по литературе и русскому языку

Рефераты по теории государства и права

Рефераты по теории организации

Рефераты по теплотехнике

Рефераты по технологии

Рефераты по товароведению

Рефераты по транспорту

Рефераты по трудовому праву

Рефераты по туризму

Рефераты по уголовному праву и процессу

Рефераты по управлению

Контрольная работа: ГЗЗ із транзисторами у ключовому режимі

Контрольная работа: ГЗЗ із транзисторами у ключовому режимі

ГЗЗ із транзисторами у ключовому режимі


Генераторні транзистори в сучасних передавачах працюють, як правило, з повним використанням за потужністю, особливо у вихідних каскадах.

Вимога високої надійності роботи транзисторів у цих каскадах зводиться насамперед до вибору режимів, у яких струми і напруги свідомо нижче максимально допустимих, а потужності розсіювання мінімальні. Остання вимога – мінімізація потужності розсіювання на транзисторах головним чином відноситься до біополярних транзисторів (БТ), однак і для полярних транзисторі (ПТ) воно не може бути зайвим.

Проблема мінімізації потужності, що розсіюється, на ЕП у ГЗЗ зводиться, по–перше, до максимального наближення форми імпульсів колекторного (стокового) струму і напруги на колекторі (стоці) до меандру і, по–друге, до створення таких умов для транзистора, при яких він знаходиться або в стані відсічення, або в стані насичення.

   а)

б)

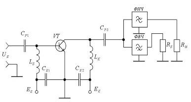
Рисунок 1 – Схема транзисторного ГЗЗ у ключовому режимі

Реалізація цих умов можлива, наприклад, у ГЗЗ на БТ за схемою рис. 1,а. Якщо в ланцюг бази подати великий струм збудження ІБ, то при порівняно великому RH транзистор буде знаходитися практично тільки в одному з двох станів: відсічення або насичення. Такий режим роботи ЕП називається ключовим.

Еквівалентна схема ГЗЗ має вигляд, зображений на рис. 1,б. Тут транзистор замінений ключем Кл з послідовно уключеним rнас. У цій схемі в сталому режимі через дросель LK тече незмінний по величині струм ІК0. При замиканні ключа струм ІКm = ІК0 + ІК~ спрямовується крізь транзистор, на якому створюється спадання напруги еост = ІКmrнас.

На цьому інтервалі заряджений конденсатор Ср2 і навантаження RH включені паралельно джерелу постачання і дроселеві. При розмиканні ключа на колекторі транзистора виникає напруга еКmах = ЕК + UK = EK + RнІК~ (рис. 2,а). На цьому інтервалі заряджений дросель уключений послідовно з джерелом постачання колекторного ланцюга.

Думаючи, що імпульси колекторного струму мають прямокутну форму (рис. 2,а) з кутом відсічення , можна послідовність цих імпульсів розкласти у ряд Фур'є:

Тут n — номер гармоніки;  — коефіцієнти розкладання для прямокутного імпульсу:

; .

Амплітуда першої гармоніки колекторного струму  при  = 90° має максимум і дорівнює . При цьому від ГЗЗ можна одержати найбільшу потужність на першій гармоніці. Максимум же ККД по першій гармоніці виходить при 65°, тобто при максимальному відношенні


.

Розглянемо випадок, коли кут відсічення колекторного струму  = 90°. Стан насичення має місце, якщо ІКm = SгреКгр. Складового колекторного струму ІК0=ІК~=ІКm/2. Амплітуда напруги на колекторі UК = ІК~Rн = ІКmRн/2 = Ек–ІКmrнас. Споживана колекторним ланцюгом потужність від джерела постачання:

Р0 = ІК0ЕК = ЕКmІКm/2(1)

Потужність, що розсіюється на транзисторі, дорівнює потужності втрат на опорі

Рпот = І2Кmrнас/2 = Р0еКост/ЕК; (2)

де коефіцієнт 1/2 враховує, що  = 90°. Для колекторного ланцюга ККД

,(3)


а)                                                      б)

Рисунок 2 – Епюри струмів і напруг у ключовому ГЗЗ

Тут корисною потужністю на навантаженні є потужності всіх гармонік колекторного струму. На відміну від раніше уживаного ККД, де в якості корисної потужності враховується тільки потужність першої гармоніки , ККД, введений у (3), будемо називати електронним і позначимо .

Розрахунки показують, що для сучасних БТ еКост/ЕК  0,03.. .0,1 і   97...90%; для ПТ із довгим каналом еС ост/ЕС  0, 2. ..0,3 і   80.. .70%; для ПТ із коротким каналом eC ост/EС  0,05. ..0, 12 і   95.. .88%.

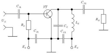
При використанні ГЗЗ із ЕП у ключовому режимі в передавачах необхідно, щоб коливання в навантаженні були гармонійними, а навантаження ЕП було б резестивним, тобто однакової для всіх гармонік колекторного струму. Таке навантаження можна здійснити за схемою, приведеної на рис. 3, де Rб = Rн.

транзистор потужність ключовий навантаження

Фільтр НЧ пропускає коливання першої гармоніки до навантаження Rн, фільтр ВЧ — усі частоти, починаючи з другої гармоніки і вище, до баластового опору Rб.

Рисунок 3 – ГЗЗ і навантаженням у вигляді “вилки фільтрів”

Визначимо потужність Р1, що віддається ГЗЗ у навантаження Rн. Знайшовши амплітуди перших гармонік колекторного струму  і напруги на колекторі  одержимо:

.(4)

По першій гармоніці ККД . Підставивши в це вираження (4) і (1), знайдемо:

.(5)

Звідси випливає, що, хоча , як правило, не вище, ніж ККД ГЗЗ з резонансним навантаженням (дійсно, при  = 0,9  = 0,72), потужність, що розсіюється на транзисторі у ключовому режимі, істотно нижче, оскільки тут сумарна потужність гармонік другої і вище розсіюється на баластовому опорі.

Режим збудження транзистора, що працює у ключовому режимі, вибирається звичайно з умов одержання  = 90° і прямокутної форми імпульсу ік.

Перша умова виконується, якщо вибрати  , друге — якщо обрати коефіцієнт насичення в ланцюзі транзистора дорівнює 2...4. Іншими словами, струм збудження ІБmax встановлюється в 2...4 рази більше, ніж у граничному режимі.

Максимальна напруга на виході транзистора буде UEmax = Е'Б + ІБmахrб, а коефіцієнт підсилення по потужності  приблизно в Sн раз менше, ніж у граничному режимі. При виборі Ек звичайно виходять з умови еК mах = ЕК + UK < еК доп і UБ max < еБЕ доп .

Наведені вище співвідношення для потужності, ККД і Кр справедливі при роботі ГЗЗ на порівняно низьких частотах , де практично непомітний вплив ряду причин, що ускладнюють роботу ГЗЗ у ключовому режимі на високих робочих частотах. Розглянемо вплив трьох таких причин.

1 Утрати через інерційність транзистора обумовлені тим, що перехід транзистора зі стану відсічення в стан насичення і назад, строго говорячи, займає якийсь час:  — для переднього фронту і  — для заднього фронту (зрізу).

Протягом цих інтервалів транзистор знаходиться в активній області, де втрати, тобто потужність, що розсіюється на колекторному переході, більше, ніж у режимі насичення. Тут сплески втрат на транзисторі відзначені цифрами 1. Середнє значення втрат через інерційності пропорційно час, коли вони мають місце: . Прийнявши передній і задній фронти імпульсів іК і UK у вигляді прямих, знайдемо відносну потужність втрат у транзисторі:

.(6)


Тут Т — період робочої частоти ГЗЗ: Т = 1/fр. Максимальна робоча частота, при роботі на якій ці втрати будуть не більше 3%, виходить з (6):

.

Комутативні втрати в ГЗЗ на транзисторах у ключовому режимі виникають через наявність у схемі ГЗЗ (див. рис. 1,я) паразитних елементів Сп і Lп.

Приведена до виходу транзистора ємність Сп майже дорівнює ємності колектор–база Ск, оскільки Ск  Сд і Ск  Се.

На інтервалі відсічення ємність Сп заряджається до напруги 2ЕК – еК ост, а потім відразу після переходу транзистора в режим насичення розряджається на опір rнас.

Унаслідок цього на початку кожного імпульсу колекторного струму виникає вузький розрядний імпульс U1, (див. рис. 2,6), а на епюрі потужності втрат з'являється додатковий сплеск 2 (див. рис. 2,6 унизу).

Потужність утрат через ємність Сп пропорційна цієї ємності, квадратові напруги Ек і частоті появи сплесків, тобто робочій частоті fp :

.(7)

Розподілена індуктивність монтажу колекторного ланцюга LП виявляється в момент переходу транзистора зі стану насичення в стан відсічення у виді сплеску напруги U2 на цій індуктивності. Запасена в LП енергія розсіюється при дозарядкці конденсатора Сп, а також на опорі транзистора під час проходження їм активного стану (на епюрі потужності втрат — сплеск 3).

Утрати потужності через Lп пропорційні величині індуктивності Lп, робочій частоті fp і квадратові прохідного струму ІKm:


.(8)

Потужність Р"п ком стає помітної на дуже високих частотах. Максимальні робочі частоти, при яких відносні втрати  і  виявляються близько 3%, можуть бути знайдені з виражень .

Збудження транзисторів, що працюють у ключовому режимі, звичайно виробляється гармонійним струмом з великою амплітудою, при якій імпульси іК мають майже прямокутну форму. Тому потужність, споживана базовим ланцюгом від попереднього каскаду, виявляється порівняно великий, а коефіцієнт підсилення по потужності Кр ГЗЗ у ключовому режимі помітно нижче чим КР ГЗЗ у ННР. Недоліки ГЗЗ у ключовому режимі з активним навантаженням — швидкий ріст утрат зі збільшенням робочої частоти і низьке значення КР — обмежують область їхнього застосування.

Істотно нижче втрати при роботі на високих частотах мають ГЗЗ у ключовому режимі з формуючим контуром. Ідея такого ГЗЗ полягає в тому, що паразитні елементи Сп і Lп у цьому ГЗЗ входять до складу коливального контуру CкLк (рис. 4), транзистор знаходиться в одному з двох станів: відсічення або насичення і відкривається і закривається в ті моменти часу, коли напруга на колекторі (на ємності Ск) дорівнює нулеві.

Схеми ГЗЗ у ключовому режимі з активним навантаженням (див. рис. 1) і формуючим контуром (рис. 4) однакові; розходження полягає лише в тім, що в другій схемі елементи Ск, Lк, Cб2 утворюють коливальний контур, набудований на частоту, близьку до робочої.


Рисунок 4 – Схема ГЗЗ з формованим контуром

Рисунок 5 – Епюри струмів і напруг у ГЗЗ з формуючим контуром

Розглянемо коротко роботу такого ГЗЗ у сталому режимі. Нехай транзистор закритий, а на ємності Ск максимальна напруга. З часом конденсатор Ск розряджається на індуктивність Lк. У залежності від внесеного опору втрат у контур  розряд може йти по одній із трьох траєкторій (рис. 5,6): 1 — загасання занадто велике; 2 — загасання мале; 3 — оптимальне загасання. При цьому загасанні в момент t1, коли UK = UCK виявляється рівним нулеві, також дорівнюють нулеві похідна dUК/dt = 0 і струм у котушці контуру Lк.

Струм збудження і його частота підібрані так, що в момент t1, відкривається транзистор, конденсатор Ск шунтуєьтся малим опором rнас і коливальний процес припиняється. З'являється струм через індуктивність і наростає пропорційно часу (рис. 5,в).

У момент t2 під впливом струму збудження транзистор зачиняється при напрузі на ньому еск = ік (t2) rнас. Починаючи з моменту Lк, що тече крізь Lк струм заряджає ємність Ск. У момент t3 ємність Ск знову зарядиться до максимальної напруги, струм через котушку Lк упаде до нуля і почнеться наступний цикл (рис. 5,г). Розглянутий ключовий режим ГЗЗ називають оптимальним. При цьому режимі втрати в транзисторі виявляються мінімальними.

З епюр на рис. 5 видно, що напруга ек на колекторі і, отже, на навантаженні Rн досить сильно відрізняється від гармонійного. Для того щоб зробити напругу на навантаженні Rн гармонійним, перед нею включають фільтр (у найпростішому випадку – послідовний коливальний контур, набудований на частоту fp).

Зміна режиму ГЗЗ при цьому виявляється незначним, оскільки внесений опір у контур LкCкCб2 на частоті першої гармоніки зберігається первісним, а рівні другої і вищої гармонік порівняно малі.

Експериментальні дослідження показують, що ККД по першій гармоніці ГЗЗ із формуючим контуром в оптимальному режимі практично дорівнює електронному ККД: , а максимальна робоча частота такого ГЗЗ  тобто в 2...15 разів вище, ніж для ГЗЗ з активним навантаженням. Показники ГЗЗ майже не змінюються в діапазоні робочих частот  де  — резонансна частота формуючого контуру.

Істотним недоліком ГЗЗ із формуючим контуром є досить високий пік–фактор напруги на транзисторі UK max  (3,3…4) ЕК, у зв'язку з чим приходиться вибирати знижені значення ЕК, що трохи знижує Р1, і ККД.


© 2012 Рефераты, доклады и дипломные работы, курсовые работы бесплатно.