рефераты
Главная

Рефераты по международному публичному праву

Рефераты по международному частному праву

Рефераты по международным отношениям

Рефераты по культуре и искусству

Рефераты по менеджменту

Рефераты по металлургии

Рефераты по муниципальному праву

Рефераты по налогообложению

Рефераты по оккультизму и уфологии

Рефераты по педагогике

Рефераты по политологии

Рефераты по праву

Биографии

Рефераты по предпринимательству

Рефераты по психологии

Рефераты по радиоэлектронике

Рефераты по риторике

Рефераты по социологии

Рефераты по статистике

Рефераты по страхованию

Рефераты по строительству

Рефераты по таможенной системе

Сочинения по литературе и русскому языку

Рефераты по теории государства и права

Рефераты по теории организации

Рефераты по теплотехнике

Рефераты по технологии

Рефераты по товароведению

Рефераты по транспорту

Рефераты по трудовому праву

Рефераты по туризму

Рефераты по уголовному праву и процессу

Рефераты по управлению

Реферат: Эксплуатация РТС

Реферат: Эксплуатация РТС

1.5 0.97 0.03




1.4 1.3 0.95 0.05




1.2 1.2 0.96 0.04




1.1 1 0.93 0.07




1.1 0.98 0.92 0.08




1 0.95 0.91 0.09




1.1 0.93 0.9 0.1




1 0.9 0.9 0.11




1 0.93 0.89 0.11




1.1 0.9 0.88 0.12




1 0.9 0.87 0.13




1.1 0.88 0.86 0.14




1 0.9 0.85 0.15




1.1 0.88 0.84 0.16




1.1 0.88 0.83 0.17




1.1 0.88 0.83 0.17




1.1 0.9 0.82 0.18




1.1 0.85 0.81 0.19




1.1 0.85 0.8 0.2




1.1 0.85 0.8 0.2




1.1 0.88 0.78 0.22




1.1 0.85 0.78 0.23




1.2 0.88 0.77 0.23




1.2 0.9 0.76 0.24




1.3 0.95 0.75 0.25




1.4 1.05 0.74 0.26




1.6 1.17 0.73 0.27




1.8 1.3 0.71 0.29




2.2 1.55 0.7 0.3

















































































































































































































































Вариант 21


Задача 1

На испытании находится =4000 образцов неремонтируемой аппаратуры. Число отказов фиксировалось через интервал

, ч

, ч

, ч

0..100 71 1000..1100 36 2000..2100 33
100..200 61 1100..1200 35 2100..2200 34
200..300 53 1200..1300 35 2200..2300 33
300..400 46 1300..1400 34 2300..2400 34
400..500 41 1400..1500 35 2400..2500 35
500..600 38 1500..1600 34 2500..2600 37
600..700 37 1600..1700 34 2600..2700 41
700..800 37 1700..1800 34 2700..2800 46
800..900 36 1800..1900 35 2800..2900 51
900..1000 35 1900..2000 33 2900..3000 61

Требуется вычислить значения и построить графики статистических оценок интенсивности отказов , частоты отказов , вероятности безотказной работы P(t) и вероятности отказов Q(t).

Расчетные формулы

Где - число отказов в интервале ,

- число объектов , работоспособных к началу интервала .

,

Где - число объектов, работоспособных в начальный момент времени.

Где n - число объектов, отказавших к концу заданного интервала времени за наработку

N - число объектов, работоспособных к началу заданного промежутка времени.

Полученные результаты :



1

1.8

1.8

0.9823

0.0177

2

1.6

1.5

0.967

0.033

3

1.4

1.3

0.9538

0.0462

4

1.2

1.1

0.9623

0.0377

5

1.1

1

0.932

0.068

6

1

0.95

0.9225

0.0775

7

1

0.93

0.9133

0.0867

8

1

0.93

0.904

0.096

9

1

0.9

0.895

0.105

10

0.99

0.88

0.8863

0.1137

11

1

0.9

0.8773

0.1227

12

1

0.88

0.8685

0.1315

13

1

0.88

0.8598

0.1402

14

1

0.85

0.8513

0.1487

15

1

0.88

0.8425

0.1575

16

1

0.85

0.834

0.166

17

1

0.85

0.8255

0.1745

18

1

0.85

0.817

0.183

19

1.1

0.88

0.8083

0.1917

20

1

0.83

0.8

0.2

21

1

0.83

0.8

0.2

22

1.1

0.85

0.7833

0.2167

23

1.1

0.83

0.775

0.225

24

1.1

0.85

0.7665

0.2335

25

1.2

0.88

0.7573

0.2427

26

1.2

0.93

0.7485

0.2515

27

1.4

1.02

0.7383

0.2617

28

1.6

1.15

0.7268

0.2732

29

1.8

1.27

0.714

0.286

30

2.2

1.52

0.6988

0.3012


Графики функций приведены ниже.


Задача 2: Для условия задачи 1 вычислить значения средней наработки до отказа в предположении, что :

а) На испытании находились только те образцы, которые отказали.

б) На испытании находилось =4000 образцов.

Закон распределения наработки до отказа принять показательный.

А)

где n - число отказавших объектов.

Б) ,

Где No - число испытуемых объектов,

- наработка до отказа i-го объекта.

А)

Б)


Задача 3: Используя функцию надежности, полученную в результате рачета в задаче 1, оценить, какова вероятность того, что РТУ, работавшие безотказно в интервале (0,200ч), не откажет в течении следующего интервала (200,400).

Где - вероятность безотказной работы в течении наработки от



Задача 4: По результатам эксплуатации 30 комплектов радиоприемных устройств получены данные об отказах, приведенные в таблице.

, ч

0..100 100..200 200..300 300..400 400..500

30 33 28 26 27

, ч

500..600 600..700 700..800 800..900 900..1000

28 26 26 28 27

Требуется :

1 Вычислить значения и построить график статистических оценок параметра потока отказов

2 Определить вероятность безотказной работы аппаратуры для интервала времени 0.5ч, 2ч, 8ч, 24ч, если наработка аппаратуры с начала эксплуатации

=1000 ч.

Где - параметр потока отказов

- число отказов N восстанавливаемых объектов на интервале наработки


I

1 2 3 4 5 6 7 8 9 10

w(t) ,

0.01

0.011

0.0093

0.0086

0.009

0.0093

0.0086

0.0086

0.0093

0.009

Считая поток простейшим приравниваем . Так как наработка аппаратуры с начала эксплуатации 1000 ч. то в качестве значения берём численное значение на интервале времени 900-1000 ч.


Задача 5 На основании анализа записей в журнале учета технического состояния и эксплуатации установлено, что за год эксплуатации радиостанции возникло 10 отказов. Время восстановления работоспособности радиостанции после отказа приведено в таблице.


I 1 2 3 4 5 6 7 8 9 10
t , мин 79 43 33 51 67 39 45 31 46 76

Требуется определить :

1. Среднее время восстановления ,

2. Интенсивность восстановления , если время восстановления распределено по показательному закону;

  1. Вероятность восстановления работоспособности радиостанции за время ч; ч; ч

где - время восстановления работоспособности после i-го отказа;

n - количество отказов за рассматриваемый срок эксплуатации



Задача 6 : Используя результаты расчетов, полученные в задаче 5 определить, какое время необходимо оператору для устранения неисправности, чтобы вероятность восстановления за заданное время была не менее а) 0.95 б)0.9.

а)

б)


Задача 7 : Радиопередающее устройство состоит из пяти блоков, отказ любого из которых приводит к отказу радиопередающего устройства. Потоки отказов блоков являются простейшими с параметрами :

w1=0.0021 ч-1 w2=0.0042 ч-1 w3=0.0084 ч-1

w4=0.0126 ч-1 w5=0.0147 ч-1


Определить вероятность того, что за один час работы в радиопередающем устройстве :

А) не появится ни одного отказа;

Б) появится хотя бы один отказ;

В) появится один отказ.


Так как , поток простейший .

Вероятность безотказной работы



А)


Б)


В)


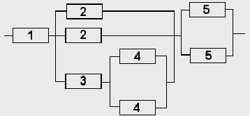
Задание 8

Рассчитать вероятность безотказной работы в течении наработки РТУ.

Структурная схема расчета надёжности РТУ приведена на рисунке

; ; ; ;



© 2012 Рефераты, доклады и дипломные работы, курсовые работы бесплатно.