рефераты
Главная

Рефераты по международному публичному праву

Рефераты по международному частному праву

Рефераты по международным отношениям

Рефераты по культуре и искусству

Рефераты по менеджменту

Рефераты по металлургии

Рефераты по муниципальному праву

Рефераты по налогообложению

Рефераты по оккультизму и уфологии

Рефераты по педагогике

Рефераты по политологии

Рефераты по праву

Биографии

Рефераты по предпринимательству

Рефераты по психологии

Рефераты по радиоэлектронике

Рефераты по риторике

Рефераты по социологии

Рефераты по статистике

Рефераты по страхованию

Рефераты по строительству

Рефераты по таможенной системе

Сочинения по литературе и русскому языку

Рефераты по теории государства и права

Рефераты по теории организации

Рефераты по теплотехнике

Рефераты по технологии

Рефераты по товароведению

Рефераты по транспорту

Рефераты по трудовому праву

Рефераты по туризму

Рефераты по уголовному праву и процессу

Рефераты по управлению

Курсовая работа: Широкополосный усилитель калибровки радиовещательных станций

Курсовая работа: Широкополосный усилитель калибровки радиовещательных станций

Министерство образования

Российской Федерации

ТОМСКИЙ ГОСУДАРСТВЕННЫЙ УНИВЕРСИТЕТ СИСТЕМ УПРАВЛЕНИЯ И РАДИОЭЛЕКТРОНИКИ (ТУСУР)

Кафедра радиоэлектроники и защиты информации (РЗИ)

ШИРОКОПОЛОСНЫЙ УСИЛИТЕЛЬ КАЛИБРОВКИ РАДИОВЕЩАТЕЛЬНЫХ СТАНЦИЙ

Пояснительная записка к курсовой работе по дисциплине

”Аналоговые электронные устройства (АЭУ)”

 Студент гр.148-3

 _________Д.В. Коновалов

 7.05.2001

 Руководитель

 доцент каф. РЗИ

 _________А.А. Титов

 _________

 

Томск 2001

РЕФЕРАТ

Объектом исследования в данной курсовой работе являются методы расчета усилительных каскадов на основе транзисторов.

 Цель работы - приобрести практические навыки в расчете усилительных каскадов на примере решения конкретной задачи.

 В процессе работы производился расчет различных элементов широкополосного усилителя.

 Пояснительная записка выполнена в текстовом редакторе Microsoft Word 7.0.

Техническое задание

Исходные данные для проектирования широкополосного усилителя калибровки радиовещательных станций:

Диапазон частот: 0.5¸ 50МГц.

Допустимые частотные искажения 2дБ.

Коэффициент усиления 30дБ.

Выходная мощность Рвых.=20Вт.

Величина нагрузки Rн =50 Ом.

Сопротивление генератора RГ = 50 Ом.

Диапазон рабочих температур: от 0 до +60 градусов Цельсия.

1 ВВЕДЕНИЕ

В настоящее время усилители получили очень широкое распространение практически во всех сферах человеческой деятельности: в промышленности, в технике, в медицине, в музыке, на транспорте и во многих других. Усилители являются необходимым элементом любых систем связи, радиовещания, акустики, автоматики, измерений и управления.

При ремонте усилителей мощности, которые входят в состав радиовещательной станции, либо их поверке используется стандартная измерительная аппаратура с амплитудой выходного сигнала 1 вольт. Поэтому появляется необходимость усиления тестовых сигналов до амплитуды, обеспечивающей стандартный режим работы усилителя мощности радиовещательной станции. По-другому, такой усилитель называют усилителем раскачки, и к нему предъявляются следующие требования: обеспечение заданного уровня выходной мощности; широкополосность; повышенный коэффициент полезного действия; малый уровень нелинейных искажений. При проектировании такого усилителя необходимо использовать мощные биполярные транзисторы и межкаскадные корректирующие цепи, которые позволяют достичь требуемых параметров.

2 Определение числа каскадов

Число каскадов для любого усилителя выбирается исходя из того, какой коэффициент усиления должно обеспечивать заданное устройство. Для того чтобы обеспечить коэффициент усиления 30дБ необходимо соединить последовательно три усилительных каскада, так как одним каскадом невозможно достичь такого усиления, который может выдать примерно 10-12дБ.

3 Распределение искажения на ВЧ

Допустимые частотные искажения по заданию равны 2дБ. Исходя из числа усилительных каскадов найдем искажения приходящиеся на каждый каскад:

4 Расчет оконечного каскада

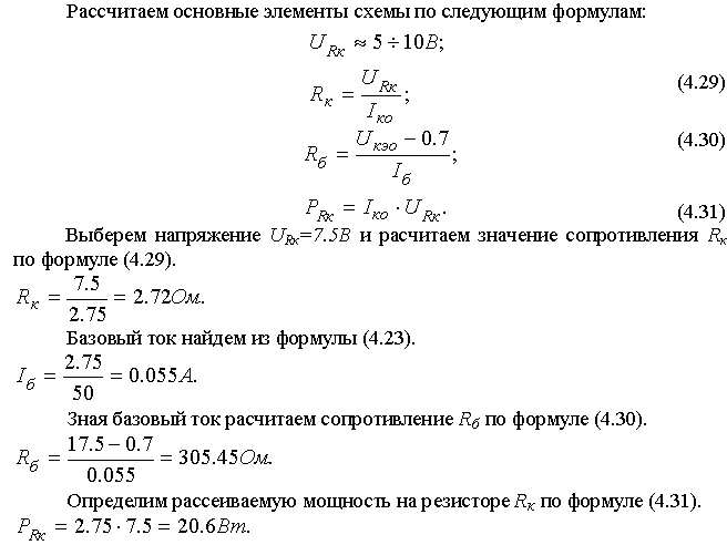
4.1 Расчет рабочей точки

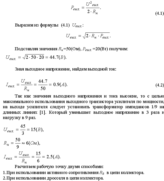
Для расчета рабочей точки найдем выходное напряжение, которое должен выдавать усилитель, воспользовавшись следующим соотношением:

1. Расчет рабочей точки при использовании активного сопротивления Rk в цепи

 коллектора.

2. Расчет рабочей точки при использовании дросселя в цепи коллектора.

Схема каскада по переменному току приведена на рисунке 4.2.

Результаты выбора рабочей точки двумя способами приведены в таблице 4.1.

Таблица 4.1.

Eп, (В)

Iко, (А)

Uкэо, (В)

Pрасс.,(Вт)

Pпотр.,(Вт)

С Rк

50.5 5 17.5 87.5 252.5

Без Rк

17.5 2.75 17.5 48.1 48.1

Из таблицы 4.1 видно, что для данного курсового задания целесообразно использовать дроссель в цепи коллектора.

Построим нагрузочные прямые, которые изображены на рисунке 4.4

Рисунок 4.4 – Нагрузочные прямые по переменному и постоянному току

4.2 Выбор транзистора

Из неравенства (4.10 ) определим значения допустимых параметров.

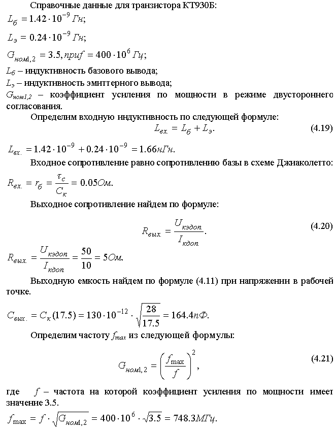
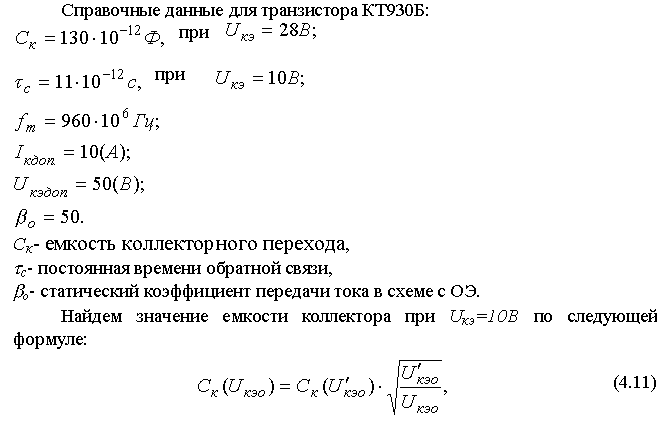
Исходя из полученных значений, выберем выходной транзистор КТ930Б с помощью справочника [2].

Транзистор имеет следующие допустимые параметры:

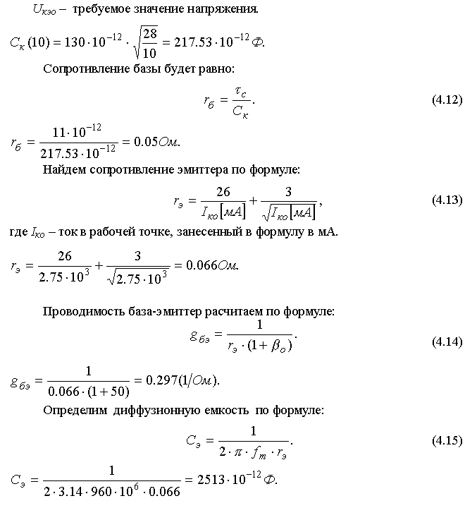
4.3 Расчет эквивалентных схем транзистора

4.3.1 Схема Джиаколетто

Многочисленные исследования показывают, что даже на умеренно высоких частотах транзистор не является безынерционным прибором. Свойства транзистора при малом сигнале в широком диапазоне частот удобно анализировать при помощи физических эквивалентных схем. Наиболее полные из них строятся на базе длинных линий и включают в себя ряд элементов с сосредоточенными параметрами. Наиболее распространенная эквивалентная схема- схема Джиаколетто, которая представлена на рисунке 4.5. Подробное

описание схемы можно найти [3].

Рисунок 4.5 – Схема Джиаколетто

Достоинство этой схемы заключается в следующем: схема Джиаколетто с достаточной для практических расчетов точностью отражает реальные свойства транзисторов на частотах f £ 0.5fт ; при последовательном применении этой схемы и найденных с ее помощью Y- параметров транзистора достигается наибольшее единство теории ламповых и транзисторных усилителей.

Расчитаем элементы схемы, воспользовавшись справочными данными и приведенными ниже формулами.

где U¢кэосправочное или паспортное значение напряжения;

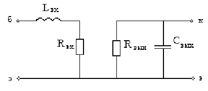
4.3.2 Однонаправленная модель

Однонаправленная модель, так же как и схема Джиаколетто, является эквивалентной схемой замещения транзистора. Схема представляет собой высокочастотную модель, которая изображена на рисунке 4.6. Полное

описание однонаправленной модели можно найти в [4].

Рисунок 4.6 – Однонаправленная модель

Рассчитаем элементы схемы воспользовавшись справочными данными и приведенными ниже формулами.

4.4 Расчет схем термостабилизации

Выбор схемы обеспечения исходного режима транзисторного каскада тесным образом связан с температурной стабилизацией положения рабочей точки. Объясняется это следующим. Важной особенностью транзисторов является зависимость их вольт-амперных характеристик от температуры р-n переходов и, следовательно, от температуры внешней среды. Это явление нежелательно, так как температурные смещения статических характеристик обуславливают не только изменения усилительных параметров транзистора в рабочей точке, но и приводят к перемещению рабочей точки. Изменения в положении рабочей точки в свою очередь сопровождаются дальнейшим изменением усилительных параметров, так как последние зависят от режима. Таким образом, электрические показатели усилителя оказываются подверженными влиянию температуры и при неблагоприятных условиях могут существенным образом отклониться от нормы.

Для сохранения режима работы транзистора в условиях непостоянства температуры окружающей среды в схему каскада вводят специальные

элементы температурной стабилизации. Существует три вида температурной стабилизации: эмиттерная стабилизация, коллекторная стабилизация и активная коллекторная стабилизация.

4.4.1 Эмиттерная термостабилизация

Одной из распространенных схем с обратной связью, предназначенных для стабилизации режима, является схема с эмиттерной стабилизацией [5], которая изображена на рисунке 4.7.

Рисунок 4.7 – Схема эмиттерной термостабилизации

4.4.2 Коллекторная термостабилизация

  Коллекторная стабилизация является простейшей и наиболее экономичной из всех схем термостабилизации. Стабилизация положения точки покоя осуществляется параллельной отрицательной обратной связью по напряжению, снимаемой с коллектора транзистора. Полное описание и работу схемы можно найти в книге [5]. Схема коллекторной стабилизации представлена на рисунке 4.8.

Рисунок 4.8 – Схема коллекторной термостабилизации

4.4.3 Активная коллекторная термостабилизация

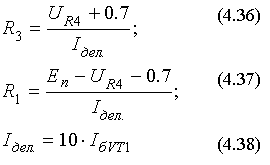
В данном курсовом проекте использована активная коллекторная термостабилизация, которая является достаточно эффективной в мощных усилительных каскадах. Схема активной коллекторной термостабилизации изображена на рисунке 4.9.

Рисунок 4.9 – Схема активной коллекторной термостабилизации

VT1 – транзистор КТ814: bо= 40, Uкэдоп.=20В, Iк =2.5А;

VT2 – транзистор КТ930Б.

Рассчитаем элементы схемы по следующим формулам:

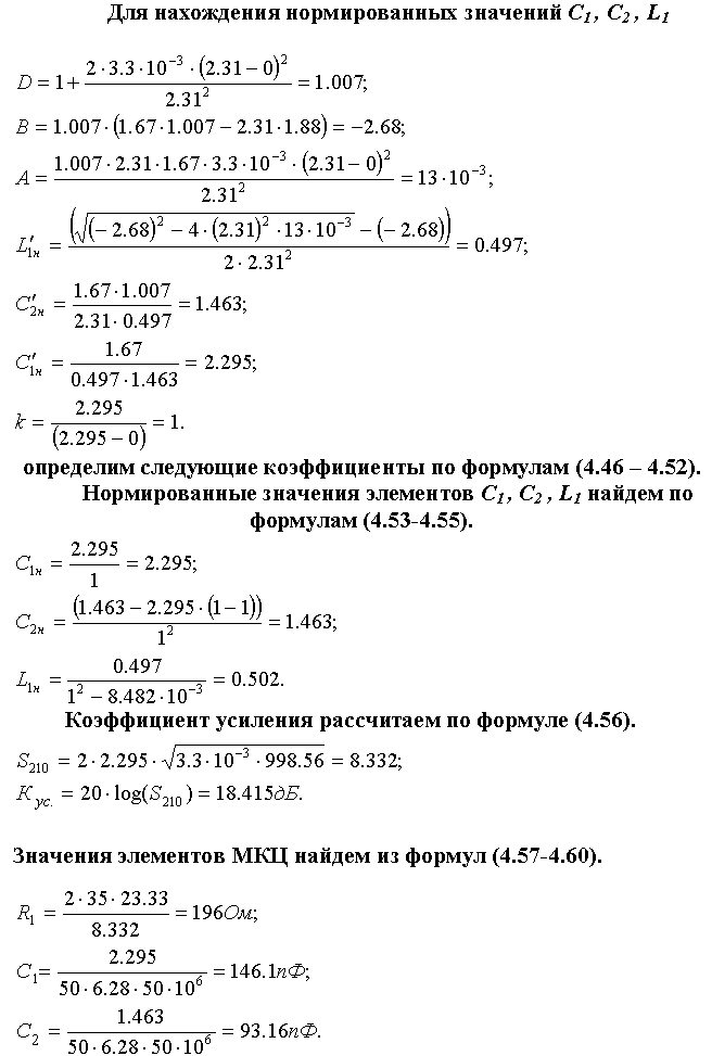
4.5 Расчет корректирующих цепей

4.5.1 Выходная корректирующая цепь

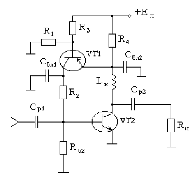
Для передачи без потерь сигнала от одного каскада многокаскадного усилителя к другому используется последовательное соединение корректирующих цепей (КЦ) и усилительных элементов [6]. На рисунке 4.10 изображен пример построения такой схемы усилителя по переменному току.

Рисунок 4.10 Схема усилителя с корректирующими цепями

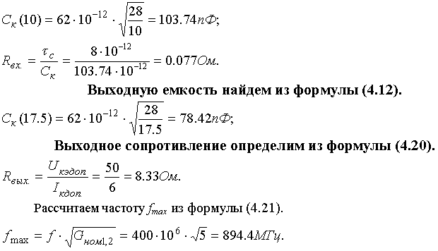
Расчеты входных, выходных и межкаскадных КЦ ведутся с использованием эквивалентной схемы замещения транзистора приведенной на рисунке 4.11. Для получения максимальной выходной мощности в заданной полосе частот необходимо реализовать ощущаемое сопротивление нагрузки для внутреннего генератора транзистора, равное постоянной величине во всем рабочем диапазоне частот. Это можно реализовать, включив выходную емкость транзистора в фильтр нижних частот, используемый в качестве выходной КЦ. Схема включения выходной КЦ приведена на рисунке 4.11.

Рисунок 4.11 – Схема выходной корректирующей цепи

Выходную корректирующую цепь можно рассчитать с использованием методики Фано, которая подробно описана в методическом пособии [6]. Зная Свых и можно рассчитать элементы L1 и C1 .

4.5.2 Межкаскадная корректирующая цепь

Как упоминалось ранее, для передачи сигнала от одного каскада многокаскадного усилителя к другому, от источника сигнала на вход первого усилительного элемента и от выходной цепи последнего усилительного элемента в нагрузку применяют различные схемы, называемые межкаскадными корректирующими цепями (МКЦ). Эти схемы одновременно служат и для подачи питающих напряжений на электроды усилительных элементов, а также придания усилителю определенных свойств.

Существуем множество различных схем МКЦ, но в данном курсовом проекте используется межкаскадная корректирующая цепь третьего порядка, которая изображена на рисунке 4.12.

Межкаскадная корректирующая цепь третьего порядка обеспечивает достаточно хорошее согласование между усилительными элементами и способствует максимальной отдачи выходной мощности усилительного элемента в нагрузку.

Рисунок 4.12 – Каскад с межкаскадной корректирующей цепью

третьего порядка

В качестве усилительного элемента VT2 используется транзистор КТ930А.

Расчет межкаскадной корректирующей цепи третьего порядка производится по следующей методике.

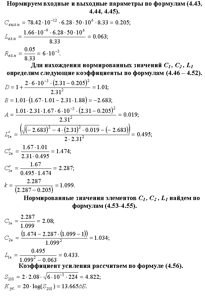
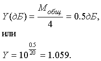
В начале расчета определяют неравномерность амплитудно-частотной характеристики (АЧХ) приходящейся на каждый каскад. Затем из таблицы, которая находится в методическом пособии [6] по неравномерности АЧХ определяют коэффициенты а1 , а2,, а3. После находят нормированные значения Свых.н , Lвх.н и Rвх.н по следующим формулам:

Для нахождения нормированных значений С1 , С2 , L1 рассчитывают следующие коэффициенты:

Рассчитаем межкаскадную корректирующую цепь между выходным и предоконечным каскадом. Для этого представим схему приведенную на рисунке 4.12 в виде эквивалентной схемы изображенной на рисунке 4.13.

Рассчитаем элементы МКЦ.

Значения выходных параметров транзистора КТ930А возьмем из пункта 5.2, где рассчитана эквивалентная схема этого транзистора.

КТ930А: Cвых.= 78.42 пФ;. Rвых.= 8.33 Ом.

Рисунок 4.13 – Эквивалентная схема каскада

Неравномерность АЧХ приходящейся на каждый каскад составляет 0.7дБ. Из таблицы находящейся в методическом пособии [6] коэффициенты а1 , а2,, а3 будут равны:

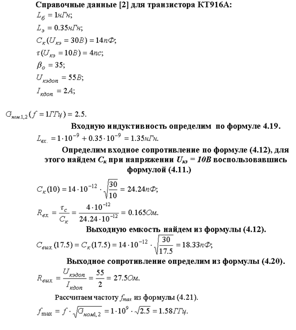
5 Расчет предоконечного каскада

5.1 Расчет рабочей точки

5.2 Расчет эквивалентной схемы транзистора

В качестве эквивалентной схемы расчитаем однонаправленную модель транзистора.

Рассчитаем элементы схемы, воспользовавшись справочными данными и формулами приведенными в пункте 4.3.2.

Входную индуктивность определим по формуле 4.19.

Определим входное сопротивление по формуле (4.12), для этого найдем Ск при напряжении Uкэ = 10В воспользовавшись формулой (4.11.)

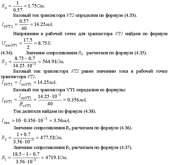
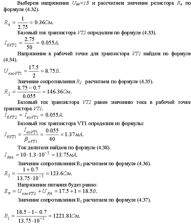
5.3 Расчет схемы термостабилизации

В предоконечном каскаде используется схема активной коллекторной термостабилизации.

Рассчитаем элементы схемы воспользовавшись формулами приведенными в пункте 4.4.3 и рисунком 4.9.

 Выберем напряжение UR4=1В и расчитаем значение резистора R4 по формуле (4.32).

5.4 Расчет межкаскадной корректирующей цепи

Расчитаем межкаскадную корректирующую цепь между входным и предоконечным каскадом. Эквивалентная схема изображена на рисунке 5.1.

Рисунок 5.1 – Эквивалентная схема каскада

В качестве усилительного элемента VT1 используется транзистор КТ916А.

Рассчитаем элементы МКЦ.

Значения выходных параметров транзистора КТ916А возьмем из пункта 6.2, где рассчитана эквивалентная схема этого транзистора.

Нагрузкой для предоконечного каскада является параллельное соединение Rвых. транзистора и R1 .Где R1– сопротивление, входящее в межкаскадную корректирующую цепь, рассчитанное в пункте 4.5.2.

6 Расчет входного каскада

6.1 Расчет рабочей точки

В качестве входного каскада используется транзистор КТ916А. Напряжение в рабочей точке будет равно:

Ток в рабочей точке изменяется в соответствии с коэффициентом усиления межкаскадной корректирующей цепи, которая рассчитана в пункте 5.4.

6.2 Расчет эквивалентной схемы транзистора

В качестве эквивалентной схемы расчитаем однонаправленную модель транзистора.

Рассчитаем элементы схемы, воспользовавшись справочными данными и формулами приведенными в пункте 4.3.2.

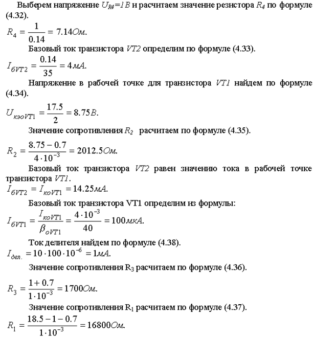
6.3 Расчет схемы термостабилизации

В входном каскаде используется схема активной коллекторной термостабилизации.

Рассчитаем элементы схемы воспользовавшись формулами приведенными в пункте 4.4.3 и рисунком 4.9.

6.4 Расчет входной корректирующей цепи

В качестве входной корректирующей цепи используется межкаскадная корректирующая цепь третьего порядка. Эквивалентная схема изображена на рисунке 5.1.

Рисунок 5.1 – Эквивалентная схема каскада

Рассчитаем элементы МКЦ.

Выходными параметрами в данном случае будут являться параметры генератора.

Свых=0;

Rвых=Rr=50 Ом

Значения входных параметров транзистора КТ916А возьмем из пункта 6.2.

КТ916А:

Нагрузкой для входного каскада является параллельное соединение Rвых. транзистора и R1. Где R1 – сопротивление, входящее в межкаскадную корректирующую цепь, рассчитанное в пункте 5.4.

7 Расчет разделительных и блокировочных конденсаторов

Рассчитаем разделительные конденсаторы по следующей формуле:

(7.1)

где – искажения приходящиеся на каждый конденсатор;

 R1 – выходное сопротивление транзистора;

 R2 – сопротивление нагрузки;

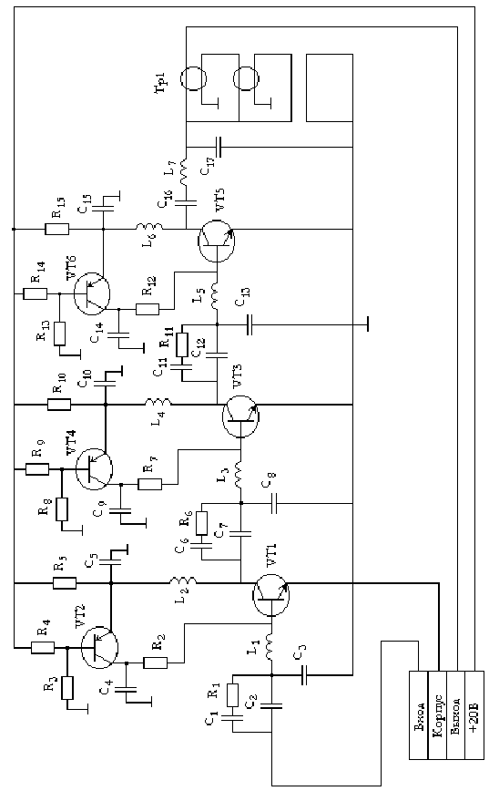
В нашем случае число разделительных конденсаторов будет равно четырем. Расчитаем разделительные конденсаторы С1 , С6 , С11 , С16 , которые изображены на принципиальной схеме (см. Приложение А). Искажения, приходящиеся на каждый конденсатор, будут равны:

Тогда искажения в области низких частот найдем по формуле:

Найдем значение конденсаторов С1 , С6 , С11 , С16 по формуле (7.1).

Блокировочные конденсаторы С4 , С9 , С14 , определим из следующего условия:

(7.2)

где R – это сопротивление R2 в схеме активной коллекторной термостабилизации.

8 Заключение

В результате работы был рассчитан усилитель, который имеет следующие параметры:

1.Рабочая полоса частот 0.5 – 50МГц.

2.Допустимые частотные искажения 2дБ.

3.Коэффициент усиления 44дБ.

4.Питание Еп =20В.

5.Выходная мощность Рвых.=20Вт.

Усилитель имеет запас по усилению 14дБ, это необходимо для того, чтобы в случае ухудшения параметров отдельных элементов коэффициент передачи усилителя не опускался ниже заданного уровня.

Список использованных источников

1 Проектирование радиопередающих устройств./ Под ред. О.В. Алексеева. – М.: Радио и связь, 1987.- 392с.

 2 Полупроводниковые приборы: транзисторы. Справочник / Под ред. Горюнов Н.Н. – 2-е изд. М.: Энергоатомиздат, 1985-903с.

3 Горбань Б.Г. Широкополосные усилители на транзисторах. – М.: Энергия, 1975.-248с.

4 Титов А.А., Бабан Л.И., Черкашин М.В. Расчет межкаскадной согласующей цепи транзисторного полосового усилителя мощности // Электронная техника СЕР, СВЧ – техника. – 2000. – вып. 1(475).

5 Цыкин Г.С. Усилительные устройства.-М.: Связь, 1971.-367с.

6 Титов А.А. Расчет корректирующих цепей широкополосных усилительных каскадов на биполярных транзисторах, http://referat.ru/download/ref-2764.zip.

 7 Красько А.С. Проектирование аналоговых электронных устройств. - Томск: ТУСУР, 2000.-29с.

Приложение А

Принципиальная схема представлена на стр. 41.

Перечень элементов приведен на стр. 42,43.

РТФ КП 468740.001 ПЗ

ШИРОКОПОЛОСНЫЙ

Лит Масса

Масштаб

Изм Лист Nдокум. Подп.

Дата

УСИЛИТЕЛЬ ШИРОКОПОЛОСНЫЙ
Выполнил

Коновалов

КАЛИБРОВКИ

Проверил

Титов

РАДИОВЕЩАТЕЛЬНЫХ СТАНЦИЙ

СТАНЦИЙ

Лист Листов
ТУСУР РТФ
Принципиальная Кафедра РЗИ
Схема гр. 148-3

Поз.

Обозна-

Чение

Наименование Кол. Примечание

Транзисторы

VT1 КТ916А 1
VT2 КТ814 1
VT3 КТ930А 1
VT4 КТ814 1
VT5 КТ930Б 1
VT6 КТ814 1

Конденсаторы

С1 КД-2-3.5нФ ±5% ОЖО.460.203 ТУ 1
С2 КД-2-150пФ ±5% ОЖО.460.203 ТУ 1
С3 КД-2-91пФ ±5% ОЖО.460.203 ТУ 1
С4 КД-2-1.6нФ ±5% ОЖО.460.203 ТУ 1
С5 КД-2-470нФ ±5% ОЖО.460.203 ТУ 1
С6 КД-2-5.1нФ ±5% ОЖО.460.203 ТУ 1
С7 КД-2-270пФ ±5% ОЖО.460.203 ТУ 1
С8 КД-2-130пФ ±5% ОЖО.460.203 ТУ 1
С9 КД-2-6.2нФ ±5% ОЖО.460.203 ТУ 1
С10 КД-2-2мкФ ±5% ОЖО.460.203 ТУ 1
С11 КД-2-6.8нФ ±5% ОЖО.460.203 ТУ 1
С12 КД-2-820пФ ±5% ОЖО.460.203 ТУ 1
С13 КД-2-430пФ ±5% ОЖО.460.203 ТУ 1
С14 КД-2-22нФ ±5% ОЖО.460.203 ТУ 1
С15 КД-2-9.1мкФ ±5% ОЖО.460.203 ТУ 1
С16 КД-2-82нФ ±5% ОЖО.460.203 ТУ 1
С17 КД-2-160пФ ±5% ОЖО.460.203 ТУ 1

Трансформаторы

Тр1 Трансформатор 1

 

 

 

 

 

 

 

 

 

 

 

РТФ КП 468740.001 ПЗ

 

 

 

 

 

 

 

 

 

 

 

ШИРОКОПОЛОСНЫЙ

Лит Масса

Масштаб

Изм Лист Nдокум.

Подп.

Дата

УСИЛИТЕЛЬ
Выполнил

Коновалов

 

 

КАЛИБРОВКИ

 

 

 

 

 

Провер.

Титов

 

 

РАДИОВЕЩАТЕЛЬНЫХ СТАНЦИЙ

 

 

 

 

 

 

 

 

СТАНЦИЙ Лист Листов

 

 

 

 

 

ТУСУР РТФ

 

 

 

 

Перечень элементов Кафедра РЗИ

 

 

 

 

 

гр. 148-3

Поз.

Обозна-

Чение

Наименование Кол. Примечание

Катушки индуктивности

L1 Индуктивность 82нГн ±5% 1
L2 Индуктивность 620мкГн ±5% 1
L3 Индуктивность 39нГн ±5% 1
L4 Индуктивность 470мкГн ±5% 1
L5, L7 Индуктивность 11нГн ±5% 2
L6 Индуктивность 20мкГн ±5% 1

Резисторы

R1 МЛТ – 0.125 – 200 Ом ±10%ГОСТ7113-77 1
R2 МЛТ – 0.125 – 2.2 кОм ±10%ГОСТ7113-77 1
R3 МЛТ – 0.125 – 18 кОм ±10%ГОСТ7113-77 1
R4 МЛТ – 0.125 – 1.8 кОм ±10%ГОСТ7113-77 1
R5 МЛТ – 0.125 – 7.5 Ом ±10%ГОСТ7113-77 1
R6 МЛТ – 0.125 – 160 Ом ±10%ГОСТ7113-77 1
R7 МЛТ – 0.125 – 620 Ом ±10%ГОСТ7113-77 1
R8 МЛТ – 0.125 – 5.1 кОм ±10%ГОСТ7113-77 1
R9 МЛТ – 0.125 – 510 Ом ±10%ГОСТ7113-77 1
R10 МЛТ – 0.125 – 1.8 Ом ±10%ГОСТ7113-77 1
R11 МЛТ – 0.125 – 130 Ом ±10%ГОСТ7113-77 1
R12 МЛТ – 0.125 – 150 Ом ±10%ГОСТ7113-77 1
R13 МЛТ – 0.125 – 1.3 кОм ±10%ГОСТ7113-77 1
R14 МЛТ – 0.125 – 130 Ом ±10%ГОСТ7113-77 1
R15 МЛТ – 0.125 – 1 Ом ±10%ГОСТ7113-77 1

 

 

 

 

 

 

 

 

 

 

 

РТФ КП 468740.001 ПЗ

 

 

 

 

 

 

 

 

 

 

 

ШИРОКОПОЛОСНЫЙ

Лит Масса

Масштаб

Изм Лист Nдокум.

Подп.

Дата

УСИЛИТЕЛЬ
Выполнил

Коновалов

 

 

кАЛИБРОВКИ

 

 

 

 

 

Провер.

Титов

 

 

РАДИОВЕЩАТЕЛЬНЫХ СТАНЦИЙ

 

 

 

 

 

 

 

 

СТАНЦИЙ

Лист Листов

 

 

 

 

 

ТУСУР РТФ

 

 

 

 

Перечень элементов Кафедра РЗИ

 

 

 

 

 

гр. 148-3

© 2012 Рефераты, доклады и дипломные работы, курсовые работы бесплатно.