рефераты
Главная

Рефераты по международному публичному праву

Рефераты по международному частному праву

Рефераты по международным отношениям

Рефераты по культуре и искусству

Рефераты по менеджменту

Рефераты по металлургии

Рефераты по муниципальному праву

Рефераты по налогообложению

Рефераты по оккультизму и уфологии

Рефераты по педагогике

Рефераты по политологии

Рефераты по праву

Биографии

Рефераты по предпринимательству

Рефераты по психологии

Рефераты по радиоэлектронике

Рефераты по риторике

Рефераты по социологии

Рефераты по статистике

Рефераты по страхованию

Рефераты по строительству

Рефераты по таможенной системе

Сочинения по литературе и русскому языку

Рефераты по теории государства и права

Рефераты по теории организации

Рефераты по теплотехнике

Рефераты по технологии

Рефераты по товароведению

Рефераты по транспорту

Рефераты по трудовому праву

Рефераты по туризму

Рефераты по уголовному праву и процессу

Рефераты по управлению

Курсовая работа: Анализ частотных свойств линейных избирательных цепей

Курсовая работа: Анализ частотных свойств линейных избирательных цепей

Содержание

Введение

1. Нахождение спектральной плотности одиночного видео- и радиоимпульса

2. Расчет АЧС и ФЧС периодических видеоимпульсов

3. Расчет радиосигнала с амплитудной модуляцией на входе цепи

4. Расчет комплексного коэффициента передачи избирательной цепи

5. Расчет выходного сигнала при несовпадении несущей резонансной частот

6. Расчет выходного сигнала при совпадении несущей и резонансной частот     

7. Расчет зависимости коэффициента демодуляции от модулируемой частоты

8. Отклик цепи при воздействии одиночного радиоимпульса

9. Прохождение частотно-модулированного колебания через избирательную цепь

Выводы

Перечень источников

радиоимпульс сигнал частота резонансная


Введение

Расчет отклика избирательной цепи на различные виды входного сигнала является одной из самых первых задач радиотехники. Ведь вся радиотехника начиналась с простейших радиопередатчиков и радиоприемников, но уже в них главным элементом была избирательная цепь. Избирательные цепи являются основным элементом любого радиоприемника. Основной задачей избирательной цепи на входе радиоприемника является выделение из всего спектра радиоволн необходимого сигнала. Кроме того, избирательные цепи в различных видах присутствуют во многих видах современной радиоаппаратуры.

На сегодняшний день основными в радиовещании являются два типа модуляции – амплитудная и фазовая. В данной курсовой работе рассмотрено прохождение основных видов сигналов с модуляцией радиочастоты полезным информационным сигналом через избирательную цепь. Также показано как изменяется спектр выходного сигнала при незначительной расстройке колебательного контура.


1. Нахождение спектральной плотности одиночного видео- и радиоимпульса

Исходный видеоимпульс показан на рис. 1.1. Его длительность τ = 6 мкс. Спектральную плотность этого видеоимпульса можно найти разными способами. Для данного случая удобнее всего воспользоваться теоремами о спектрах.

Рисунок 1.1 – Видеоимпульс.

Известно, что спектральная плотность прямоугольного видеоимпульса расположенного симметрично вертикальной оси представляет собой [1]:

 (1.1)

Для получения спектральной плотности заданного сигнала воспользуемся теоремами о сдвиге во времени и о дифференцировании во времени [1]:

 (1.2)


Как видно конечное выражение спектральной плотности (1.2) чисто действительное, это означает, что аргумент спектральной плотности видеосигнала на всех частотах равен нулю. Модуль спектральной плотности видеосигнала представлен на рис. 1.2.

Для нахождения спектральной плотности одиночного радиоимпульса воспользуемся теоремой о спектре модулированного сигнала [1]:

 (1.3)

После подстановки выражения спектральной плотности видеоимпульса получим:

, (1.4)

где:

ω0 = 2 π f0 = 1.88873·107 рад/с

Как видно спектральная плотность одиночного радиоимпульса также является чисто действительной величиной, поэтому её аргумент на всех частотах равен нулю. Зависимость модуля спектральной плотности от частоты приведена на рис. 1.3


Рисунок 1.2 – Зависимость модуля спектральной плотности одиночного видеосигнала от частоты.

Рисунок 1.3 – Зависимость модуля спектральной плотности одиночного радиосигнала от частоты.

2. Расчет АЧС и ФЧС периодических видеоимпульсов

Для расчета амплитудно-частотного и фазочастотного спектров периодической последовательности видеоимпульсов (рис. 2.1) воспользуемся формулами для нахождения коэффициентов а0/2 и аn (2.1, 2.2).

Рисунок 2.1 – Периодическая последовательность видеоимпульсов.


Так как в задании не указан момент начала отсчета времени, примем для простоты – пик видеоимпульса находится в точке t = 0. Тогда сигнал становиться четным, это означает что коэффициенты bn = 0 [2].

 (2.1)

 (2.2)

Аналитическое выражение сигнала имеет вид:

 (2.3)

Подставляя аналитическое выражение сигнала (2.3) в формулы (2.1), (2.2) получаем:

,  (2.4)

Таким образом, аналитическое выражение периодического видеосигнала имеет вид:

 (2.5)


На рис. 2.2 приведена зависимость первых 30 коэффициентов Аn от частоты.

Рисунок 2.2 – Зависимость коэффициентов Аn от частоты (n – множитель частоты первой гармоники)

Для анализа прохождения сигнала через избирательную цепь перейдем к коэффициентам Сn. Как известно из [1] переход от коэффициентов Аn к Сn происходит по следующей формуле:

  (2.6)

Фазовый спектр на положительных частотах сохраняется.

Для проверки вычислим коэффициенты Сn по формуле [2]:

 (2.7)

Значения коэффициентов Сn для гармоник от -5 до 5 приведены в таблице (2.1), а графики модулей и аргументов приведены на рис. 2.3 и 2.4 соответственно. Как видно из вычислений и графиков фазы спектральных составляющих на всех частотах равны нулю.


Таблица 2.1 – Значения модулей и аргументов коэффициентов Сn.

n -5 -4 -3 -2 -1 0 1 2 3 4 5

|Cn|

0.0327 0.0341 0.0352 0.0359 0.0364 0.1463 0.0364 0.0359 0.0352 0.0341 0.0327

θn

0 0 0 0 0 0 0 0 0 0 0

Рисунок 2.3 – Модули коэффициентов Сn.

Рисунок 2.4 – Аргументы коэффициентов Сn.

3. Расчет радиосигнала с амплитудной модуляцией на входе цепи

Исходный модулирующий сигнал можно представить в виде:

 (3.1)


Модулированный сигнал в таком случае имеет вид:

 (3.2)

После раскрытия скобок в выражении (3.2) и применения к нему формулы произведения косинусов получим:

. (3.3)

По техническому заданию имеем М1 = 80 % = 0,8 - коэффициент модуляции первой гармоники.

Другие коэффициенты будут рассчитаны в разделе 7 данной курсовой работы по формуле (7.3) и приведены в таблице (7.1)

4. Расчет комплексного коэффициента передачи избирательной цепи

Исходная избирательная цепь приведена на рис 4.1.

Рисунок 4.1 – Схема исходной избирательной электрической цепи.


Для удобства расчета коэффициента передачи исходной цепи ее необходимо преобразовать. Учитывая условие:

 (4.1)

схему можно преобразовать и заменить параллельное включение емкости и сопротивления Rш, последовательным с той же емкостью, чтобы не изменять резонансную частоту цепи. Преобразованная схема приведена на рис. 4.2.

Рисунок 4.2 – Схема преобразованной избирательной цепи.

Эквивалентное сопротивление R’ш рассчитывается по формуле (4.2):

 (4.2)

R’ш = 48,71 Ом.

Найдем комплексный коэффициент передачи цепи. Входной величиной по техническому заданию является напряжение. Выходной величиной является общий ток в цепи. Найдем этот ток.

 (4.3)


Тогда комплексный коэффициент передачи цепи равен:

 (4.4)

где:  Ом.

 ξ – обобщенная расстройка цепи.

Графики амплитудно-частотной и фазочастотной характеристик цепи приведены на рис. 4.3 и 4.4.

Рисунок 4.3 – АЧХ избирательной цепи.

Рисунок 4.4 – ФЧХ избирательной цепи.

Для проверки правильности расчетов построим АЧХ исходной избирательной цепи (рис. 4.1) в программе OrCad 9.2. Результат проверки – график АЧХ приведен на рис. 4.5. Учтем, что в программе АЧХ строиться от частоты f, а в предыдущих расчетах использовалась частота ω = 2 π f.

В предыдущих расчетах АЧХ и ФЧХ резонансная частота колебательного контура ωрез = 18 869 268, 06 рад/с, что соответствует частоте fрез = 3, 00314·106 Гц.

Рисунок 4.5 – АЧХ избирательной цепи в программе OrCad 9.2.

5. Расчет выходного сигнала при несовпадении несущей резонансной частот

Расчет сигнала на выходе избирательной электрической цепи произведем спектральным методом. Выражение для нахождения отклика цепи [2]:

 (5.1)

В частности:

  (5.2)

По этим формулам вычисляем спектральные составляющие от -5 до 5 сигнала на выходе избирательной цепи. Так как во входном сигнале аргументы спектральных составляющих на всех частотах равны нулю, то согласно формуле (5.2) сигнал на выходе приобретает аргументы коэффициентов передачи избирательной цепи на соответствующих частотах (рис 5.1). Спектральные составляющие сигнала на входе, коэффициенты передачи цепи на различных частотах, а также вычисленные модули спектральных составляющих на выходе цепи приведены в табл. 5.1, а их зависимости от частоты на рис. 5.2

Таблица 5.1 – Расчет спектральных составляющих сигнала на выходе избирательной цепи.

n f, Гц

|Cn|

|K(jω)| Arg(K(jω))

|Sвых(ω)|

-5

0.0327 0.0104195 0.805156 0.00034104
-4

0.0341 0.0116052 0.689034 0.000395496
-3

0.0352 0.0128416 0.546994 0.000451487
-2

0.0359 0.0139789 0.377105 0.000502477
-1

0.0364 0.0147847 0.182853 0.000538525
0

0.1463 0.0150308 -0.0244853 0,002199006
1

0.0364 0.0146457 -0.228165 0.000533462
2

0.0359 0.0137708 -0.413062 0.000494998
3

0.0352 0.0126481 -0.571249 0.000444685
4

0.0341 0.0114808 -0.701944 0.000391258
5

0.0327 0.0103849 -0.808337 0.00033991

Рисунок 5.1 – Фазочастотный спектр сигнала на выходе цепи


Рисунок 5.2 – Амплитудно-частотный спектр сигнала на выходе цепи.

6. Расчет выходного сигнала при совпадении несущей и резонансной частот

Изменим несущую частоту входного сигнала и сделаем её равной резонансной частоте избирательной цепи. Как показано в пункте 4 данной курсовой работы ωрез = 18 878 838, 83 рад/с, что соответствует частоте fрез = 3, 00314·106 Гц. По формулам (5.2) аналогично пункту 5 произведем расчеты. Исходные данные и результаты расчетов спектра сигнала на выходе избирательной цепи при совпадении несущей частоты входного радиосигнала и резонансной частоты цепи приведены в табл. 6.1.

Таблица 6.1 – Исходные данные и результаты расчетов спектра сигнала на выходе цепи.

n f, Гц

|Cn|

|K(jω)| Arg(K(jω))

|Sвых(ω)|

-5

0.0327 0.0102874 0.81727 0.000336717
-4

0.0341 0.0114614 0.703936 0.000390598
-3

0.0352 0.0126978 0.565106 0.000446433
-2

0.0359 0.0138576 0.398441 0.000498117
-1

0.0364 0.0147155 0.206618 0.000536007
0

0.1463 0.0150353 0 0.002199664
1

0.0364 0.0147205 -0.204994 0.000536189
2

0.0359 0.013891 -0.392665 0.00049932
3

0.0352 0.0127853 -0.554141 0.00044951
4

0.0341 0.0116156 -0.687943 0.000395851
5

0.0327 0.0105079 -0.796967 0.000343934

Рисунок 6.1 – Амплитудно-частотный спектр сигнала на выходе цепи при fрез = f0.

Рисунок 6.2 – Фазочастотный спектр сигнала на выходе цепи при fрез = f0.

Как видно графики (6.1) и (6.2) практически не отличаются от графиков (5.2) и (5.1), те спектральные составляющие выходного сигнала при совпадении и несовпадении несущей частоты сигнала и резонансной частоты цепи практически не отличаются. Это объясняется тем, что по техническому заданию разность несущей частоты сигнала и резонансной частоты избирательной цепи отличаются незначительно (расстройка  составляет всего 2,86 кГц).


7. Расчет зависимости коэффициента демодуляции от модулируемой частоты

Как известно график коэффициента демодуляции повторяет нормированную правую ветвь амплитудно-частотной характеристики избирательной цепи. Коэффициент демодуляции рассчитывается по формуле:

 (7.1)

Где - коэффициент модуляции n-той гармоники на входе цепи.

 - коэффициент модуляции n-той гармоники на выходе цепи.

 (7.2)

 (7.3)

Для расчета коэффициента демодуляции по формуле (7.1) необходимо найти коэффициенты модуляции гармоник на входе и выходе избирательной цепи. Как видно из формулы (7.3) для расчетов необходимо знать коэффициент А0. Его можно найти из формулы из формулы (7.3) для первой гармоники сигнала. По заданию имеем коэффициент модуляции первой гармоники спектра сигнала на входе М1 = 80 %. Тогда А0 = 0.09. Тогда можно найти коэффициенты модуляции гармоник сигнала на входе по формуле (7.3). Значения коэффициентов модуляции первых девяти гармоник сигнала на входе избирательной цепи приведены в таблице 7.1. Для расчета коэффициента модуляции на выходе цепи необходимы коэффициенты Аn на выходе цепи. В данной курсовой работе рассчитывались коэффициенты Сn на выходе цепи. Воспользуемся формулой (7.4) для перехода к коэффициентам Аn:

  (7.4)

Коэффициенты модуляции на выходе цепи а также коэффициенты демодуляции для первых девяти гармоник сигнала приведены в таблице (7.1)

Таблица 7.1 – Значения коэффициентов модуляции на входе и выходе избирательной цепи и коэффициентов демодуляции для первых десяти гармоник сигнала.

1 2 3 4 5 6 7 8 9 10

0.8 0.7895 0.7722 0.7485 0.7189 0.6840 0.6445 0.6011 0.5548 0.5065

0.7833 0.7294 0.6566 0.5783 0.5024 0.4329 0.3707 0.3159 0.2678 0.2257
D 0.9791 0.9239 0.8504 0.7726 0.6989 0.6329 0.5752 0.5255 0.4826 0.4456

Для сравнения на рисунке 7.1 приведена нормированная амплитудно-частотная характеристика контура и построенные по точкам коэффициенты демодуляции. Как видно точки рассчитанные по формула (7.1) – (7.4) полностью совпадают с нормированной АЧХ избирательной цепи.

Рисунок 7.1 – Зависимость коэффициента демодуляции от частоты.


8. Отклик цепи при воздействии одиночного радиоимпульса

Расчет отклика избирательной цепи на воздействии на ее вход одиночного радиоимпульса произведем методом огибающей. Метод огибающей коротко можно представить как перемножение низкочастотного эквивалента избирательной цепи и удвоенной части спектральной плотности радиоимпульса на положительных частотах [1].

 В пункте 1 данной курсовой работы была найдена спектральная плотность радиоимпульса. Для расчетов необходимо выделить удвоенную правую часть спектральной плотности. График удвоенной части спектральной плотности на положительных частотах радиоимпульса приведен на рис. 8.1.

Рисунок 8.1 – Удвоенная положительная часть спектральной плотности радиоимпульса.

Низкочастотный эквивалент избирательной цепи можно получить сдвинув максимум АЧХ цепи в ноль т.е. взяв в качестве аргумента функции не частоту ω, а частоту (ω - ωрез):

 (8.1)

График низкочастотного эквивалента цепи приведен на рис. 8.2.

Перемножая спектральную плотность радиоимпульса и низкочастотный эквивалент цепи, получаем:

 (8.2)

Рисунок 8.2 – НЧ эквивалент избирательной цепи.

Результат перемножения и есть спектральная плотность радиоимпульса на выходе избирательной цепи, при воздействии одиночного радиоимпульса с треугольной огибающей (формула 8.2). График спектральной плотности выходного сигнала приведен на рисунке 8.3.

Рисунок 8.3 – Спектральная плотность сигнала на выходе.


9. Прохождение частотно-модулированного колебания через избирательную цепь

 В данном разделе курсовой работы необходимо найти спектр сигнала на выходе избирательной цепи, при воздействии на ее вход частотно-модулированного колебания (ЧМК). Воспользуемся спектральным методом нахождения отклика цепи. Сигнал на входе цепи имеет вид:

, (9.1)

где: Авх = 1 В.

 mвх = 8

 F – частота первой гармоники

 γ = 0

 θ0 = 0.

Как известно [1] коэффициенты разложения сигнала находятся по формуле:

, (9.2)

где: Jn(m) – функция Бесселя первого рода n-го порядка.

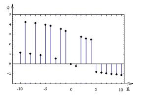
В нашем случае А0 = 1. Значения коэффициентов Сn для n от -5 до 5 приведены в таблице 9.1. Как известно спектральный метод анализа прохождения сигнала через избирательную цепь состоит в перемножении модулей спектра и коэффициентов передачи цепи, и сложении фаз спектра и аргументов коэффициентов передачи на соответствующих частотах (см. формулы 5.2). Значения модулей и фаз спектра сигнала на входе и выходе цепи также представлены в таблице 9.1. Значения модулей и аргументов коэффициента передачи цепи рассчитаны в 6 разделе курсовой работы и приведены в таблице 6.1.


Таблица 9.1 – Значения модулей и аргументов спектра сигнала на входе и выходе избирательной цепи.

n

|Cn|вх

φвх

|Cn|вых

φвых

-5 0.185775 π 0.00191114 3.95886
-4 0.105357 π 0.00120755 3.84553
-3 0.291132 0 0.00369674 0.565106
-2 0.112992 π 0.00156579 3.54003
-1 0.234636 π 0.0034528 3.34821
0 0.171651 0 0.00258083 0
1 0.234636 0 0.00345397 -0.204994
2 0.112992 π 0.00156957 2.74893
3 0.291132 π 0.00372222 2.58745
4 0.105357 π 0.00122379 2.45365
5 0.185775 0 0.0019521 -0.796967

Рисунок 9.1 – Модули коэффициентов Сn на входе цепи.

Рисунок 9.2 – Аргументы коэффициентов Сn на входе цепи.


Рисунок 9.3 – Амплитудный спектр сигнала на выходе цепи.

Рисунок 9.4 –Фазовый спектр сигнала на выходе цепи.


Выводы

В данной курсовой работе было исследовано прохождение видеосигналов и радиосигналов с различными видами модуляции через пассивную линейную избирательную цепь. Расчеты отклика цепи производились спектральным методом и методом огибающей. Все расчеты и графики были выполнены с помощью программы Mathematica 5.0 фирмы Wolfram Research. Кроме того, была получена амплитудно-частотная характеристика избирательной цепи с помощью пакета программ OrCad 9.2. Получены спектры сигналов на выходе избирательной цепи при различных видах модуляции воздействующего сигнала, а также при совпадении и несовпадении несущей частоты входного сигнала и резонансной частоты избирательной цепи. Рассчитан и построен график зависимости коэффициента демодуляции от частоты при амплитудной модуляции входного сигнала. Полученные результаты могут применяться при проектировании и анализе работы радиоприемных устройств в которых применяются избирательные цепи для выделения полезного сигнала.


Литература

1.  Волощук Ю. І. Сигнали та процеси у радіотехніці: Підручник для студентів вищих навчальних закладів, – Харків: «Компанія СМІТ», 2003. т. 1 – 580 с. т. 2 – 444 с.

2.  Гоноровский И. С. Радиотехнические цепи и сигналы: Учебник для вузов. – 4-е изд., перераб. и доп. – М.: Радио и связь, 1986. – 512 с.: ил.

3.  Баскаков С. И. Радиотехнические цепи и сигналы: Учеб. пособие для радиотехн. спец. вузов. – М.: Высш. школа., 1987 – 207 с.: ил.

4.  Основи теорії кіл: Підручник для студентів вищих навчальних закладів. Ч. 1 / Ю. О. Коваль, Л. В. Гринченко, І. О. Милютченко, О. І. Рибін. – 2-ге вид. – Харків: ТОВ «Компанія СМІТ», 2006. – 492с.


© 2012 Рефераты, доклады и дипломные работы, курсовые работы бесплатно.