рефераты
Главная

Рефераты по международному публичному праву

Рефераты по международному частному праву

Рефераты по международным отношениям

Рефераты по культуре и искусству

Рефераты по менеджменту

Рефераты по металлургии

Рефераты по муниципальному праву

Рефераты по налогообложению

Рефераты по оккультизму и уфологии

Рефераты по педагогике

Рефераты по политологии

Рефераты по праву

Биографии

Рефераты по предпринимательству

Рефераты по психологии

Рефераты по радиоэлектронике

Рефераты по риторике

Рефераты по социологии

Рефераты по статистике

Рефераты по страхованию

Рефераты по строительству

Рефераты по таможенной системе

Сочинения по литературе и русскому языку

Рефераты по теории государства и права

Рефераты по теории организации

Рефераты по теплотехнике

Рефераты по технологии

Рефераты по товароведению

Рефераты по транспорту

Рефераты по трудовому праву

Рефераты по туризму

Рефераты по уголовному праву и процессу

Рефераты по управлению

Дипломная работа: Возможности коррекции межличностных отношений в семьях детей с задержкой развития речи средствами игротерапии

Дипломная работа: Возможности коррекции межличностных отношений в семьях детей с задержкой развития речи средствами игротерапии

ВЫПУСКНАЯ КВАЛИФИКАЦИОННАЯ РАБОТА

НА ТЕМУ:

Возможности коррекции межличностных отношений в семьях детей с задержкой развития речи средствами игротерапии


Оглавление

ВВЕДЕНИЕ

ГЛАВА I. Возможности коррекции межличностных отношений в семьях детей с задержкой развития речи средствами игротерапии

1.1 Концептуальный аппарат психологии семейных отношений

1.1.1 Функции семьи

1.1.2 Границы семьи

1.1.3 Структура семьи

1.1.4 Динамика семьи

1.1.5 Распределение ролей в семье

1.1.6 Жизненный цикл семьи

1.1.7 Понятие межличностных (межперсональных) отношений

1.2 Типы родительского отношения воспитывающего ребёнка с отклонениями в состоянии здоровья

1.2.1 Три элемента родительских отношений по В.И.Гарбузову

1.2.2 Формы и этапы адаптации семьи, воспитывающей ребёнка с трудностями в речевом развитии

1.2.3 Психическое состояние матерей, воспитывающих детей с отклонением в развитии

1.3 Особенности общего интеллектуального и речевого развития ребёнка в дошкольном возрасте

1.3.1 Становление речи у нормально развивающегося ребёнка

1.3.2 Понятие нарушений речевого развития

1.3.3 Классификация нарушений речевого развития

1.3.4 Педагогическая характеристика групп детей с недостатками речи

1.3.5 Основные задачи обучения и воспитания детей с нарушением речи

Выводы

ГЛАВА II. Эмпирическое исследование особенностей межличностных взаимоотношений в семье, воспитывающих ребёнка с трудностями речевого развития

2.1 Задачи, методы и организация исследования

2.2 Описание методов и методик исследования

2.3 Описание и анализ результатов исследования

2.4 Программа коррекционно-развивающей работы в логопедической группе для детей с ОНР (Ш уровня) в возрасте 6-7 лет и их родителей средствами игротерапии

2.5 Результаты программы

ВЫВОДЫ

ЗАКЛЮЧЕНИЕ

ЛИТЕРАТУРА


Введение

Огромное значение для развития общества имеет семья, статус которой во многом определяется уровнем и состоянием внутрисемейных межличностных взаимоотношений. Изучением межличностных отношений в семьях нормально развивающего ребёнка, занималась большая группа учёных (А.А.Бодалев, Л.И.Божович, И.В.Дубровина, М.И.Лисина, А.С.Спиваковская). Исследованию же проблем семьи, межличностных отношений в семьях, имеющих ребёнка с трудностями речевого развития, посвящено сравнительно немного работ. Анализ отдельных проблем семьи с отклонениями у ребёнка изложена в трудах Т.Г.Богдановой, Т.А.Добровольской, С.Д.Забрамной, В.В.Ткачёвой, Г.А.Мишиной, А.С.Спиваковской и др. Авторы обращают внимание на различные стороны сложных процессов взаимодействия особо развивающегося ребёнка с окружающими, восприятия этого ребёнка близкими для него людьми и развития самого ребёнка как личности. В социальной ситуации развития болеющего ребёнка дошкольного возраста первостепенное значение имеет родительское отношение к нему, препятствующее преодолению болезни (В.В.Николаева, А.А.Михеева, В.Н.Касаткин, И.В.Равич-Щербо, А.Г.Румянцев). Поэтому без анализа детско-родительских отношений невозможно целостное понимание развитие личности ребёнка. Необходимо подчеркнуть один важный аспект, заключающийся в том, что семья играет важную роль в адаптации и интеграции ребёнка в общество. Социально-психологический климат в семье определяет устойчивость внутрисемейных отношений, оказывает решительное влияние на развитие и детей, и взрослых.

Межличностные взаимоотношения в семье занимают одно из важных мест в процессе развития ребёнка. Под руководством родителей ребёнок приобретает свой первый жизненный опыт, элементарные знания об окружающей действительности, умения и навыки жизни в обществе, закладываются основы нравственности, формируются базовые стереотипы поведения и культурные нормы, раскрывается внутренний мир и индивидуальные качества ребёнка, реализуются эмоциональные предпочтения. Семья способствует самоутверждению ребёнка, стимулирует его социальную, творческую активность, раскрывает индивидуальность, оказывает психологическую поддержку и защиту, спасает от стрессов и перегрузок, возникающих при контактах с внешним миром.

Исследование данной проблемы даёт возможность выявить особенности родительского отношения к своим детям, отношение детей к родителям, особенности общего интеллектуального и речевого развития ребёнка в дошкольном возрасте. В повседневной жизни родители детей с отклонениями в развитии сталкиваются с множеством проблем. С одной стороны они испытывают трудности при выборе воспитательных и образовательных средств воздействия на своих детей, а с другой – глубокие, внутренние, психологические проблемы, обусловленные рождением нездорового ребёнка. Именно это не позволяет супругам оптимально организовать между собой межличностные отношения, а так же со своим ребёнком.

Выявление особенностей межличностных отношений в семьях, имеющих ребёнка с задержкой речи, позволит наметить пути и способы психокоррекционной работы по оптимизации детско-родительских отношений, что определяет актуальность избранной темы исследования.

Таким образом, в качестве проблемы нашего исследования избраны особенности межличностных взаимоотношений в семье, имеющей детей с отклонениями в развитии речи, которые во многом зависят от глубины и проявления дефекта, а так же микросоциальных условий в которых находится ребёнок (семья, детское образовательное учреждение). Исходя из актуальности проблемы, были сформулированы цели и задачи, определен предмет исследования.

Цель исследования - продемонстрировать возможности игротерапии как метода коррекции межличностных отношений в семье ребёнка с задержкой в развитии речи

Объект исследования - межличностные отношения в семье ребёнка с задержкой в развитии речи

Предмет исследования – динамика межличностных отношений в семье ребёнка с задержкой в развитии речи

Гипотеза исследования – в процессе игротерапии происходит существенная гармонизация межличностных отношений в семье с задержкой в развитии речи

Исходя из цели и гипотезы исследования, были сформулированы следующие задачи:

1. Анализ зарубежной и отечественной научной литературы по проблеме исследования.

2. Изучение типов родительского отношения воспитывающего ребёнка с отклонениями в состоянии здоровья

3. Выявить особенности общего интеллектуального и речевого развития ребёнка в дошкольном возрасте

Теоретико-методологическую основу исследования составили:

Теория культурно-исторического развития высших психических функций и положения о структуре дефекта Л.С.Выготского, Б.В.Зейгарник; труды представителей феноменологической парадигмы Э. Фромма, К.Роджерса; деятельностный подход А.Н. Леонтьева, С.Л.Рубинштейна; базовые положения о роли родительских установок, позиций и родительского отношения в детском развитии (А.Я.Варга, Ю.Е. Алешиной, Э.Г. Эйдемиллера, и др.)

Методы исследования: анализ психологической литературы по проблеме исследования; психологическое тестирование с применением тестовых методик: опросник родительского отношения А.Я.Варга, В.В.Столин; шкалы любви и симпатии 3. Рубина; методика "кинетический рисунок семьи" (КРС); Психокоррекционные занятия на основе игротерапии.

База исследования – исследование проводилось в городе Москве. Экспериментальной базой служил детский сад комбинированного вида с логопедическими группами №1234. Общее количество обследованных составило 20 детей 6-ти летнего возраста и 20 родителей - матерей состоящих в браке и воспитывающих одного ребёнка. Исследование проводилось индивидуально с каждым ребёнком и их родителем.

Практическая значимость данного исследования заключается в том, что его результаты могут быть использованы в работе практического психолога для оптимизации межличностных отношений в семье при оказании консультативной помощи, как родителям, так и детям с недоразвитием речи, работниками образования, здравоохранения для повышения эффективности форм и способов работы с родителями, для развития активности детей к деятельности, а так же на курсах повышения квалификации работников образования.


ГЛАВА I. Теоретические основы исследования особенностей межличностных взаимоотношений в семье, воспитывающих ребёнка с трудностями речевого развития

1.1 Концептуальный аппарат психологии семейных отношений

Внимание учёных к семье как одному из важнейших факторов формирования личности проявилась уже в 20-х и начале 30-х годов. Семья - важнейший из феноменов, сопровождающий человека в течение всей его жизни. Значимость её влияния на личность, её сложность, многогранность и проблематичность обуславливают большое количество различных подходов к изучению семьи, а также определений, встречающихся в научной литературе.

В.Сатир определяла семью, как первичную социальную группу общества, основанную на супружеском союзе и родственных связях, где они живут вместе и ведут домашнее хозяйство.[36]

В то время как Э.Фромм считал, что семья - это открытая система, она находится в постоянном взаимообмене с окружающей средой, т.е. поведение системы целесообразно, и источник преобразований системы лежит внутри ей самой. [43]

С точки зрения А.В.Черникова, семья – это сложная система взаимоотношений, в которой каждый ее член занимает определенное место, участвует в выполнении определенных функций, своей деятельностью удовлетворяет потребности других членов, поддерживает взаимоотношения.[44]

Эту точку зрения дополнила А.Я.Варга, определив семью, как вид социальной системы, характеризующейся определенными связями и отношениями ее членов, проявляющими себя в круговых паттернах взаимодействий в их структуре, иерархии, в распределении ролей и функций.[8]

Важнейшими характеристиками семьи являются ее функции, структура и динамика. К.Г.Юнг считал, что сфера жизнедеятельности семьи, непосредственно связанная с удовлетворением определенных потребностей ее членов, называется функцией. Реализуя свои функции, семья, с одной стороны, удовлетворяет естественные биологические потребности человека. С другой стороны, позволяет человеку достигать определенных целей в общении, в личностном и духовном росте. При этом с развитием семьи ее цели закономерно меняются: одни утрачиваются, другие появляются в соответствии с новыми социальными условиями.[46]

1.1.1 Функции семьи

Если рассматривать семью как социальный институт, как малую группу и как систему взаимоотношений, можно заметить, что представления о семье все больше отходят от, безусловно признанных строгих функций, заданных обществом, и все более приближаются к образу семьи как малой группы, в которой функции, роли и ценности зависят от составляющих ее личностей. Основными функциями семьи утверждал А.В.Черников, являются следующие:

1. воспитательная функция семьи состоит в удовлетворении индивидуальных потребностей в отцовстве и материнстве, воспитании, самореализации в детях. Семья обеспечивает социализацию подрастающего поколения, а также взаимовлияние членов семьи друг на друга.

2. хозяйственно-бытовая функция семьи заключается в удовлетворении материальных потребностей и сохранении здоровья ее членов. В ходе выполнения этой функции обеспечиваются необходимые и приемлемые условия жизнедеятельности семьи.

3. эмоциональная функция семьи состоит в удовлетворении ее членами потребностей в симпатии, уважении, эмоциональной поддержке, психологической защите. Семья способствует эмоциональной стабилизации ее членов, активно содействует сохранению их психического здоровья.

4.функция духовного (культурного) общения заключается в удовлетворении потребностей в совместном проведении досуга, взаимном духовном обогащении. Семья способствует культурному, духовному и нравственному развитию личности, поддержанию и развитию сферы совместной деятельности, интересов, формированию согласованных целей и ценностей.

5. функция первичного социального контроля выражается в обеспечении выполнения социальных норм членами семьи, в особенности теми, кто в зависимости от ряда причин (возраст, наличие заболевания и т.п.) не обладает в достаточной степени способностью самостоятельно строить свое поведение в соответствии с общепринятыми нормами.

6. сексуально-эротическая функция состоит в удовлетворении сексуально-эротических потребностей членов семьи, обеспечивая биологическое воспроизводство, а также удовлетворение эротических потребностей и фантазий, создает возможности для глубинно-личностного самопознания и познания брачного партнера.

Современная семья в нашем обществе уже не выполняет такой функции, как приумножение и передача по наследству частной собственности. Качественно изменилась и функция первичного социального контроля. Повысился уровень терпимости к нарушениям норм поведения в сфере брачно-семейных отношений (внебрачным рождениям, супружеским изменам и т. п.). Развод перестал рассматриваться как наказание за недостойное поведение в семье.

В современной семье значительно возросло значение таких функций, как эмоциональная, духовного (культурного) общения, сексуально-эротическая, воспитательная. Брак все более рассматривается как союз, основанный на эмоциональных связях, а не на хозяйственно-материальных. Кроме традиционных функций авторы выделяют еще одну, которая возникла в современной семье. С их точки зрения, традиционные функции стали резко ослабляться, но возникла новая, ранее неизвестная, - психотерапевтическая функция. Выделяют две ее стороны: "поглаживающую" - каждый из супругов нуждается в нежности, психологической поддержке, эмоциональной ласке, участии со стороны другого; "генерирующую" - способность супруга вдохновлять другого, готовность к интеллектуальному участию в решении проблем, помощь друг другу в формировании и оценивании позиций по тем или иным вопросам, самореализации и личностному развитию. Качество брака зависит от полноты реализации этой функции, т.е. в настоящее время семейное существование в значительной степени зависит от сформированности и стабильности близких эмоциональных отношений. [44]

1.1.2 Границы семьи

Любая система имеет свои границы, которые определяют ее структуру и, соответственно, определено содержание психодинамики семейной жизни. Границы системы или подсистемы представляют собой "правила, определяющие, кто и как участвует во взаимодействии" С. Минухин определял внешние границы, как границы между семьей и расширенной системой. Они проявляются в разнице правил, по которым члены семьи ведут себя по-разному друг с другом и с внешним окружением, а внутренние границы, как границы между различными подсистемами, определяющиеся тем, насколько отличаются правила взаимодействия в этих подсистемах.[24] С точки зрения А.Я.Варги, границы адекватно функционирующей семьи хорошо определены и достаточно гибки, чтобы семья могла успешно выполнять функции, соответствующие стадии жизненного цикла. [7] По степени проницаемости выделяют жёсткие, размытые и проницаемые границы. В хорошо функционирующих семьях границы между подсистемами ясно и проницаемы. Недостаточно чёткие внутренние границы затрудняют развитие семьи и взросление её членов и приводят к возникновению межпоколенных коалиций – объединений между членами различных подсистем. Особенности внешних границ отражают степень открытости семейной системы для контактов с внешним миром. Слишком открытые семейные системы похожи на "проходной двор", куда в любую минуту могут вторгнуться извне. Такая семья не обеспечивает необходимый уровень комфорта и безопасности для её членов. Но не менее опасна чрезмерная закрытость системы. Члены семьи такой системы, как правило, отличаются повышенной тревожностью, испытывают страх перед внешним миром, могут иметь трудности при установлении контактов с другими людьми. Так, анализ границ между поколениями отражает специфические структурные различия между ними в сплочённости и иерархии.

1.1.3 Структура семьи

Д.Леви обращал внимание на то, что существует множество различных вариантов состава, или структуры, семьи. Обычно семьи делят на следующие типы:

- "нуклеарная семья" состоит из мужа, жены и их детей;

- "пополненная семья" — увеличенный по своему составу союз - супружеская пара и их дети, плюс родители других поколений, например бабушки, дедушки, дяди, тети, живущие все вместе или в тесной близости друг от друга и составляющие структуру семьи;

- "смешанная семья" является "перестроенной" семьей, образовавшейся вследствие брака разведенных людей. Смешанная семья включает неродных родителей и неродных детей, так как дети от предыдущего брака вливаются в новую единицу семьи;

- "семья родителя-одиночки" является хозяйством, которое ведется одним родителем (матерью или отцом) из-за развода, ухода или смерти супруга либо потому, что брак никогда и не был заключен. [45]

Существует также деление семей на типы в соответствии с тем, кому принадлежит власть и право принятия решений. То есть:

- партриархальные семьи, где главой семейного государства является отец;

- матриархальные, где наивысшим авторитетом и влиянием пользуется мать;

- эгалитарные семьи, в которых нет четко выраженных семейных глав, и где преобладает ситуативное распределение власти между отцом и матерью.

1.1.4 Динамика семьи

Как функции, так и структура, а также вероятность различного рода их нарушений значительно изменяются на различных этапах жизнедеятельности семьи. Существуют различные системы выделения основных этапов жизненного цикла. Наиболее известна система "стадий", предложенная Е.Дюваль, где в качестве основного признака разграничения стадий использовался факт наличия или отсутствия детей в семье и их возраст.

1. Супружеские пары без детей. Задачи стадии: сформировать брачные отношения, удовлетворяющие обоих супругов; урегулировать вопросы, касающиеся беременности и желания стать родителями; войти в круг родственников.

2.Появление в семье детей (возраст ребенка - до 2,5 лет). Задачи стадии: адаптация к ситуации появления ребенка, забота о правильном развитии младенцев; организация семейной жизни, удовлетворяющей как родителей, так и детей.

3.Семья с детьми-дошкольниками (возраст старшего ребенка - от 2,5 до 6 лет). Задачи стадии: адаптация к основным потребностям и склонностям детей с учетом необходимости содействия их развитию; преодоление трудностей, связанных с усталостью и отсутствием личного пространства.

4.Семьи с детьми—младшими школьниками (возраст старших - от 6 до 13 лет). Задачи стадии: присоединение к семьям с детьми школьного возраста; побуждение детей к достижению успехов учебе.

5.Семьи с подростками (старший ребенок — от 13 до 20 лет). Задачи стадии: установление в семье равновесия между свободой и ответственностью; создание у супругов круга интересов, не связанных с родительскими обязанностями, и решение проблем карьеры.

6.Уход молодых людей из семьи (от ухода первого ребенка до момента, когда самый младший покинет дом). Задачи стадии: ритуализация освобождения молодых людей от родительской опеки; сохранение духа поддержки как основы семьи.

7.Средний возраст родителей (от "пустого гнезда" до ухода на пенсию). Задачи стадии: перестройка супружеских отношений; поддержание родственных связей со старшим и младшим поколением.

8.Старение членов семьи (от ухода на пенсию до смерти обоих супругов). Задачи стадии: адаптация к уходу на пенсию; решение проблем тяжелой утраты и одинокой жизни; сохранение семейных связей и адаптация к старости.[ 38]

1.1.5 Распределение ролей в семье

С точки зрения Г.М.Андреевой для понимания семьи как социального института большое значение имеет анализ ролевых отношений в семье. Индивид должен четко представлять себе, что значит быть мужем или женой, старшим в семье или младшим, какого поведения ждут от него, какие правила, нормы ждут от него, какие правила, нормы диктует ему то или иное поведение. Ролевые отношения в семье, образующиеся при выполнении определенных функций, могут характеризоваться ролевым согласием или ролевым конфликтом. Г.М.Андреева отмечает, что ролевой конфликт чаще всего проявляется как:

а) конфликт ролевых образцов, что связано с неправильным их формированием у одного или нескольких членов семьи;

б) межролевой конфликт, при котором противоречие заложено в противоположности ролевых ожиданий, исходящих из разных ролей.

в) внутриролевой конфликт, при котором одна роль включает в себя противоречивые требования. [2; с 86-100]


1.1.6 Жизненный цикл семьи

Жизнь ceмeйнoй cиcтeмы пoдчиняeтcя двyм зaкoнaм: Зaкoнy гoмeocтaзa и Зaкoнy paзвития. Зaкoн гoмeocтaзa глacит: "Bcякaя cиcтeмa cтpeмитcя к пocтoянcтвy, к cтaбильнocти". Oднoвpeмeннo дeйcтвyeт Зaкoн paзвития: вcякaя ceмeйнaя cиcтeмa cтpeмитьcя пpoйти пoлный жизнeнный цикл. Рассмотрим жизненной цикл Poccийcкoй гopoдcкoй ceмьи, которая значительно отличается от Американской.

1. Пepвaя cтaдия жизнeннoгo циклa этo poдитeльcкaя ceмья co взpocлыми дeтьми. Moлoдыe люди нe имeют вoзмoжнocти пepeжить oпыт caмocтoятeльнoй, нeзaвиcимoй жизни.

2. Ha втopoй cтaдии жизнeннoгo циклa ceмьи ктo-тo из мoлoдыx людeй знaкoмитcя c бyдyщим бpaчным пapтнepoм и пpивoдит eгo в дoм cвoиx poдитeлeй. Этo oчeнь cyщecтвeннaя лoмкa пpaвил poдитeльcкoй ceмьи.

3. Tpeтья cтaдия ceмeйнoгo циклa cвязaнa c poждeниeм peбeнкa. Этo тaкжe кpизиcный пepиoд для вceй cиcтeмы.

4. Ha чeтвepтoй cтaдии пoявляeтcя втopoй peбeнoк в ceмьe. Этa cтaдия дocтaтoчнo мягкaя, т.к. oнa пoвтopяeт вo мнoгoм пpeдыдyщyю cтaдию и ничeгo кapдинaльнo нoвoгo, кpoмe дeтcкoй ревности, в семью не вносит. 5. Ha пятoй cтaдии нaчинaют aктивнo cтapeть и бoлeть пpapoдитeли. Ceмья oпять пepeживaeт кpизиc. Cтapики cтaнoвятcя бecпoмoщными и зaвиcимыми oт cpeднeгo пoкoлeния

6. Шecтaя cтaдия пoвтopяeт пepвyю. Cтapики yмepли, ceмья co взpослыми детьми. Ocнoвныe ocoбeннocти poccийcкoй ceмьи отмечает А.Я.Варга зaключaютcя в тoм, чтo:

1) ceмья кaк пpaвилo являeтcя нe нyклeapнoй, a тpexпoкoлeннoй;

2) мaтepиaльнaя и мopaльнaя зaвиcимocть члeнoв ceмьи дpyг oт дpyгa oчeнь вeликa;

3) гpaницы ceмeйнoй cиcтeмы имeют нeкoтopыe ocoбeннocти, кaк пpaвилo, oни нe aдeквaтны тpeбoвaниям oптимaльнoй opгaнизaции;

4) чacтo вce вышeyкaзaннoe пpивoдит к явлeнию cлитнocти, cпyтaннocти ceмeйныx poлeй.

5) индивидyaльнocть пpaктичecки oтcyтcтвyют. [43; с 39-55]

1.1.7 Понятие межличностных (межперсональных) отношений

Впервые в отечественной литературе межличностные (межперсональные) отношения анализировались в 1975 г. в книге "Социальная психология". В основном межличностные отношения рассматривались в социальной психологии, как исследования соотношения общения и общественных отношений.

Р.Е.Альберти и М.Л.Эммонс определяли межличностные отношения, как отношения с близкими людьми; это отношения между родителями и детьми, мужем и женой, братом и сестрой. Конечно, близкие личные отношения не ограничиваются кругом семьи, в таких отношениях часто находятся люди, живущие вместе под влиянием различных обстоятельств.[1; с 1-3]

Н.Н.Обозов отмечает: "Межличностные отношения как "субъект-субъектные" связи" Они характеризуются постоянной взаимностью и изменчивостью (что обусловливается активностью не только одной из сторон). [29]

В.Н. Мясищев подчеркивал, что система общественных отношений, в которую оказывается включенным каждый человек со времени своего рождения и до смерти, формирует его субъективные отношения ко всем сторонам действительности. И эта система отношений к окружающему миру и к самому себе является наиболее специфической характеристикой личности, более специфической, чем, например, ряд других ее компонентов, таких, как характер, темперамент, способности и т.п.[26]

Эту точку зрения дополнила В.Сатир и считала что общение — один из важнейших факторов, отражающих характер отношений каждого человека с другими людьми и фиксирующих то, что происходит с ним в окружающем мире. Наша способность к выживанию, к установлению близких отношений с другими, наше представление о смысле жизни, верность собственным идеалам — все это во многом зависит от того, как мы ведем себя в общении с другими людьми. Это многогранный процесс. [36]

Г.М. Андреева определяет межличностные отношения, как объективно переживаемые, в разной степени осознаваемые взаимосвязи между людьми. В их основе лежат разнообразные эмоциональные состояния взаимодействующих людей. [2]

В.С.Торохтий указывал на то, что семья – это главная система, к которой принадлежит каждый из нас. Это группа людей, взаимодействующих как одно целое. Поскольку все участники этой системы находятся в тесном контакте, то и улучшение (ухудшение) состояние одного из членов семьи неизбежно отражается на самочувствии других.

В.С.Торохтий различает семьи по способам реагирования на стрессовые, конфликтные ситуации и нормативные кризисы (связанные с определенными этапами семейного функционирования). В основу данной типологизации положен феномен психологического здоровья семьи – интегральный показатель ее функционирования, который отражает качественную сторону социально-психологических процессов семьи, показатель социальной активности ее членов во внутрисемейных отношениях, в социальной среде и профессиональной сфере, а также состояние душевного психологического благополучия семьи, обеспечивающее адекватную жизненным условиям регуляцию поведения и деятельности всех ее членов. Этот показатель характеризует два основных типа семей:

Благополучные семьи. Их проблемы, как правило, вызваны чрезмерным стремлением защитить друг друга, помочь другим членам семьи, а так же неадекватностью соотнесения собственных представлений о семье и тех социальных требований, которые предъявляются к ней на данном этапе социального развития

Неблагополучные семьи. Психологические проблемы возникают из-за неудовлетворения потребностей одного или нескольких членов семьи под воздействием сверхсильных внутрисемейных и общесоциальных жизненных факторов. Главной проблемой, как правило, является положение ребенка в семье и отношение к нему родителей. В неблагополучных семьях у родителей зачастую проявляются различные психогенные отклонения: проекция на ребенка собственных нежелательных качеств, жестокость и эмоциональное отвержение, неразвитость родительских чувств и т.д.

Неблагополучные семьи разделяют на конфликтные, кризисные и проблемные.

-конфликтные семьи. Во взаимоотношениях супругов и детей есть сферы, в которых интересы, потребности, намерения и желания членов семьи приходят в столкновение, порождая сильные и продолжительные отрицательные эмоциональные состояния.

-кризисные семьи. Противостояние интересов и потребностей членов семьи носит особо резкий характер и захватывает важные сферы жизнедеятельности семейного союза. Члены семьи занимают непримиримые и даже враждебные позиции по отношению друг к другу, не соглашаясь ни на какие уступки или компромиссные решения.

-проблемные семьи. Для них характерно появление особо трудных ситуаций, способных привести к распаду брака. Например, отсутствие жилья, тяжелая и продолжительная болезнь одного из супругов, отсутствие средств на содержание семьи, осуждение за уголовное преступление на длительный срок и целый ряд других чрезвычайных жизненных обстоятельств.

В современной России это наиболее распространенная категория семей, для определенной части которых вероятны перспективы обострения семейных взаимоотношений или появление тяжелых психических расстройств у членов семьи. [34].

Таким образом, семья является одним из самых древних социальных институтов. Необходимость изучения семьи связана с тем, что она является социальным институтом, от функционирования которого зависит благополучие всего общества. Сложность ее изучения вызвана тем, что семья, как малая группа, является закрытой системой, не терпящей постороннего вмешательства в ее дела. Семья как малая группа создаёт своим членам такие условия для эмоциональных проявлений и удовлетворения эмоциональной потребности, которые дают возможность человеку ощущать свою принадлежность к обществу. Семья отличается от других малых групп многообразием, глубиной и длительностью связей, объединяющих её членов.

1.2 Типы родительского отношения воспитывающего ребёнка с отклонениями в состоянии здоровья

Проблемы семьи, воспитывающей ребёнка с отклонениями в состоянии здоровья, нашли свое отражение в работах многих отечественных психологов, педагогов, психиатров [17; с 45-56]

Взаимоотношения в родительской семье, отношения к ребенку со стороны родителей могут формировать позитивный взгляд на мир и самого себя, и те же самые факторы, но с другим психологическим содержанием могут приводить к низкому самоуважению, недоверию к окружающим. Процесс формирования личности ребенка напрямую зависит от типа родительского отношения к нему.

1.2.1 Три элемента родительского отношения по В.И.Гарбузову

Большинство исследований, посвященных типам родительского отношения, выполнялись в двух направлениях - клиническом и аналитическом. В рамках обоих направлений выделяются три элемента родительского отношения: эмоциональный, когнитивный и поведенческий. Каждый из трех компонентов имеет свою структуру:

-эмоциональный компонент содержит в себе такие характеристики как: симпатия-антипатия, уважение-презрение, близость-отдаленность.

В.И. Гарбузов, говоря об эмоциональном аспекте родительского отношения, имел ввиду непринятие ребенка в связи с его нежелательностью или полное принятие его как единственного и долгожданного.

-поведенческому компоненту свойственно доминирование, кооперация, потакание и автономия. Поведенческий компонент выражен в

требовательности жесткой регламентации или же в полном отсутствии контроля при непринятии.

В непринятии, вызванном недооценкой психофизических качеств ребенка, в приписывании ему социальной неуспешности ярко проявляется когнитивный компонент родительского отношения, который включает три типа неадекватного видения:

инфантилизацию (навязывание ребенку роли маленького), инвалидизацию (приписывание ребенку различного рода болезней, личной несостоятельности) и социальную инвалидизацию (приписывание ребенку неодобряемых родителями черт характера, дурных наклонностей) [4; с 28 -30]

В. Suran, J. Rizzo выделяют три типа родительского отношения, неблагоприятных для эмоционального развития ребенка.

1. Эмоциональное отвержение - безразличное отношение к ребенку, нежелание удовлетворять его физические и психические потребности, стремление проводить больше времени без него. Сюда же относится жестокое обращение, когда наряду с безразличием, родители наносят ребенку физические травмы. В качестве причин выступают финансовые затруднения, супружеские конфликты и психический инфантилизм ребенка.

2.  Гиперопека - часто данный стиль обращения с ребенком прикрывает неосознаваемое отвержение его. Чувство вины, в связи с этим отвержением, нередко возникает у родителей, чей ребенок много и тяжело болеет.

3.  Обращение с ребенком по типу двойной связи. Ребенок полностью, и эмоционально зависим от родителей.[4; с 31]

Безусловно, рождение ребенка с отклонениями в развитии является испытанием для всех членов семьи. Ведь родители связывают свое будущее, реализацию неисполненных мечтаний со своими детьми. Ребенок с проблемами в психическом развитии в силу своих природных особенностей, естественно, лишает родителей возможности подняться на более высокую ступень своего личностного развития через принятие их на себя обязанностей воспитателей людей следующего поколения. Это состояние усугубляется в случае, если больной ребенок является единственно возможным, когда его дефект оценивается родителями как крах всех жизненных надежд на самореализацию.

В исследовании В. Гольдберга представлены сведения о различном восприятии ребенка с отклонениями в развитии родителями. Автор выделяет четыре группы семей:

1)  Семьи, которые реагируют на появление ребенка с отклонениями возникновением специфических проблем.

2)  Семьи, где присутствие такого ребенка сопровождается частыми семейными конфликтами.

3)  Семьи, где интрапсихический конфликт, обусловленный рождением ребенка с отклонением, происходит на невротическом, или на психопатическом уровне.

4)  Семьи, которые почти полностью разобщены, изолированы от общества.[4; с 44]

1.2.2 Формы и этапы адаптации семьи, воспитывающей ребёнка с трудностями в речевом развитии

Заслуживают внимания работы, раскрывающие формы и этапы адаптации к стрессу семьи, воспитывающей ребенка с трудностями в психическом развитии. Эта проблема обсуждается в зарубежной и отечественной литературе.

Ross А. О. и Shuchardt E. полагают, что семья, имеющая ребенка с проблемами в развитии, переживает две основные фазы кризиса: первая фаза - непринятие факта нарушения развития, которое проявляется в виде шока или отрицания существования проблемы, а затем вторая фаза - приспособление к пониманию происшедшего и его принятие.

По данным исследований Miller L. И Richmond J, рождение особенного ребенка неизбежно ведет за собой родительский кризис, динамика которого представлена тремя основными стадиями: первая стадия - эмоциональной дезорганизации, здесь у родителей больных детей наблюдаются аффективно-шоковые реакции; вторая стадия - реинтеграции, в период которой возможна более реалистичная оценка стрессовой ситуации родителями; для третьей стадии характерна зрелая адаптация, т. е. и мать, и отец адекватно оценивают ситуацию.[4; с 42]

В отечественной литературе по данной проблеме Р.Ф.Майрамян и О.К.Агавелян выделяют четыре фазы, которую проходят родители с трудноразвивающимися детьми в процессе своей жизни .

Первая фаза характеризуется состоянием растерянности. Родители не в состоянии принять случившееся. Возникшее чувство вины и собственной неполноценности, шоковое состояние трансформируется в негативизм и отрицание поставленного диагноза.Во второй фазе отрицание дефекта выполняет защитную функцию, направленную на сохранение определенного уровня надежды и ощущения стабильности перед лицом факта, который способен разрушить существующий ранее жизненный сценарий. Это неосознаваемое стремление избавиться от эмоциональной подавленности и тревоги. Крайним проявлением этой фазы является отказ родителями от обследования ребенка и проведения каких-либо коррекционных мероприятий. Данная фаза "негативизм - отрицание" недолговременна по продолжительности, и по мере того как начинается принятие диагноза и осознание его смысла, родители входят в третью фазу, характеризующуюся депрессионными состояниями, связанными с пониманием истины, а четвертая фаза обозначает начало социально-психологической адаптации всех членов семьи, когда родители в состоянии        оценить правильную ситуацию, готовы начать

руководствоваться интересами самого ребенка, устанавливать адекватные эмоциональные контакты со специалистами. [4; с 43]

Показателями адаптации являются следующие признаки: уменьшение переживания печали; усиление интереса к окружающему миру; появление готовности активного решения проблемы с ориентацией на будущее.

Детальное рассмотрение кризисных состояний и переживаний родителей, процесс адаптации к новой жизненной ситуации приводится в работе Е. Shuchardt . Автор выделяет следующие кризисные состояния [4; с 44-45]

1)Неизвестность, неопределенность. Состояние панического ужаса перед неизвестным, переживание шока, ощущение того, что рушится привычная "нормальная" жизнь.

2)Известность, определенность. Противоречие между пониманием проблемы на рациональном уровне и ее отрицание на уровне эмоций и чувств.

3)Агрессия. Проявление негативных чувств в виде эмоциональных вспышек, в результате чего возникает агрессия, направленная на окружающий мир.

4)Активная хаотичная деятельность. Попытка овладеть безвыходной ситуацией с помощью имеющихся средств. Это либо поиск медицинского "светила", либо чудесное исцеление через Бога.

5)Депрессия. Возникновение состояния безысходности, в связи с неуспешностью на предыдущем этапе.

6)Принятие факта нарушения развития. Обретение нового смысла жизни.

7)Активизация. Активное построение и осуществление жизненных планов.

8)Солидарность. Объединение в группы с другими родителями, имеющими аналогичные трудности.

В отечественной психологии, также как и в зарубежной, рассмотрен ряд проблем, касающихся семьи, воспитывающего ребенка с проблемами в развитии. А.С. Спиваковская указывала на то, что в тех семьях, где имеется ребенок с нарушением в развитии, особенно четко проявляются неадекватность, ригидность и сиюминутность внутрисемейных отношений. В семье с нормально развивающимися детьми, напротив, наблюдаются адекватность, прогностичность в оценках происходящего, направленность на завтрашний день, на будущее ребенка [33; с 38-48].

Отечественные исследователи Э. Г. Эйдемиллер, В. П. Юстицкий, Т. М. Мишина считают, что с ростом и развитием ребенка в семье возникают новые стрессовые ситуации и трудности, к решению которых родители не готовы. Рождение ребенка с отклонением является сильным потрясением для родителей и трудно оценить степень его воздействия на них. Психическая травма, шоковое состояние, депрессия могут изменить взаимоотношения родителей друг с другом и с близкими членами семьи. Данная психологическая ситуация часто ставит вопрос о трансформации семейных отношений. [45]

По мнению А. А. Борич, появление в семье ребенка с проблемами в развитии, отрицательно сказывается на ее жизни и деятельности, динамике супружеских отношений, что приводит к дезорганизации и реорганизации роли родителей.[6; с 86-92]

Другие отечественные авторы, Р. Ф. Майрамян, М. М. Семаго, указывают на высокую вероятность распада семей, не сумевших преодолеть кризис, вызванный рождением ребенка с тяжелым нарушением развития. [4; с 49]

1.2.3 Психические состояния матерей, воспитывающие детей с отклонением в развитии.

F. Ferber провел клиническое исследование психического состояния матерей, имеющих детей с отклонениями. Было выделено две основные группы.

Матери первой группы отличались подвижностью, активностью, истероидными особенностями поведения. Известие о болезни ребенка у них вызвало выраженные депрессивные реакции длительностью от нескольких недель до нескольких месяцев. Вину за случившееся они брали на себя. Иногда их посещали мысли о суициде. Наблюдалось нарушение сна, усиление депрессии. У женщин этой группы значительно усиливалась раздражительность, по незначительному поводу возникали вспышки гнева, а затем приступы раскаяния. Отмечались астенические явления: головные боли, тяжесть и сжимающие боли в груди, колебания артериального давления. При длительности психотравмирующей ситуации в семье, личностные особенности матерей претерпевали некоторые изменения. Женщины теряли интерес к окружающему и т. д. Они становились несколько спокойнее, но и безразличнее.

Для женщин второй группы были характерны меньшая активность, стремление к уединению, небольшой круг общения. Матери не представляли в полной мере всей тяжести состояния ребенка. Сообщение о сущности нарушения принимали достаточно спокойно, причем в болезни ребенка обвиняли исключительно медицинский персонал. Со временем матери осознавали истинное положение, в котором оказались, складывалась тенденция действий на настоящее, не строить планы на будущее. У многих из них наблюдались депрессивные состояния: ухудшалось настроение, появлялись приступы отчаяния. Таким образом, у матерей обеих групп в итоге обнаруживалась стойко выраженная депрессия, сопровождавшаяся чувством горя, сострадания ребенку, потребность самопожертвования ради него[4; с 46-47] Исследования Benesh F., Н. S. Taylor указывают на то, что отцы иногда сильнее, чем матери чувствуют свою ущербность перед обществом из-за дефекта у их ребенка. Так же наблюдаются повышенные депрессионные состояния, снижение самооценки, тенденции к неудовлетворенности и негативным ощущениям.[4; с 47]

Ткачева В.В. выделила три уровня качественных изменений, имеющих место в семьях данной категории: психологический, социальный, соматический.

На психологическом уровне у матери ребенка наблюдается стресс, имеющий пролонгированный характер, который в свою очередь оказывает сильное деформирующее воздействие на психику родителей и становится исходным условием травмирующего изменения сформировавшегося в семье жизненного уклада.

На социальном уровне семья становится малообщительной, избирательной в контактах. Происходит деформация во взаимоотношениях между родителями ребенка с отклонением в развитии, вследствие чего нередко наблюдаются разводы.

На соматическом уровне возникает патологическая цепочка: заболевание ребенка ведет к психогенному стрессу у матери, который, в свою очередь, провоцирует соматические или психические заболевания матери [40; с 76-79]

Таким образом, большинство авторов, занимающихся проблемами семьи, имеющей ребенка с отклонениями в развитии, объединяли в своих работах несколько типов детей: интеллектуальными нарушениями, нарушением двигательной активности, сенсорными нарушениями. Естественно, что при различных нарушениях в развитии мы имеем дело с разной степенью проявления того или иного дефекта. Реакция родителей на глубокую умственную отсталость ребенка и на небольшое снижение слуха или дефектов в речи будет различной. Поэтому выводы по данным работам, несомненно, нуждаются в дополнительных комментариях. В связи с этим особенности семьи, воспитывающей проблемного ребенка, более подробно рассмотрим в соответствии с дефектом, который у него имеется.

1.3 Особенности общего интеллектуального и речевого развития ребёнка в дошкольном возрасте

Речевая функция играет важную роль в психическом развитии ребенка, в процессе которого происходит становление познавательной деятельности, способности к понятийному мышлению. Полноценное речевое общение является необходимым условием осуществления нормальных социальных человеческих контактов, а это, в свою очередь, расширяет представления ребенка об окружающей жизни. Овладение ребенком речью регулирует его поведение, помогает спланировать адекватное участие в разных формах коллективной деятельности.

1.3.1 Становление речи у нормально развивающегося ребёнка

В литературе вопросам поэтапного становления речи при ее нормальном развитии уделяется достаточно много внимания. В монографии А.Н.Гвоздева, в работах Г.Л. Розенгард-Пупко, Д.Б.Эльконина, А.А.Леонтьева, Н.Х.Швачкина, В.И.Бельтюкова и др. подробно описано становление речи, у детей начиная с самого раннего детства.

Многие авторы с разных позиций рассматривают и определяют этапы речевого развития. Например, Г.Л. Розенгард-Пупко рассматривает 2 этапа формирования речи: до 2-х лет — подготовительный; от 2-х лет и далее — этап самостоятельного становления речи.

Опираясь на исследования А.А. Леонтьева, можно условно выделить ведущие периоды речевого развития и в каждом из них определить негативные симптомы, которые должны настораживать педагога, родителей в процессе общения с ребенком:

1-й — подготовительный(с момента рождения — до года);

2-й — преддошколъный (от года до 3 лет);

3-й — дошкольный (от 3 до 7 лет);

4-й — школьный (от 7 до 17 лет).

Более подробно остановимся на третьем этапе, т.к. этот этап является наиболее актуальным в данной работе.

Этот период характеризуется наиболее интенсивным речевым развитием детей. Нередко наблюдается качественный скачок в расширении словарного запаса. Ребенок начинает активно пользоваться всеми частями речи, постепенно формируются навыки словообразования. Некоторые исследователи выделяют этап детского словотворчества, повышенного интереса к языковым явлениям и обобщениям (Т.Н. Ушакова, С.Н. Цейтлин и др.). Процесс усвоения языка протекает так динамично, что после трех лет дети с хорошим уровнем речевого развития свободно общаются не только при помощи грамматически правильно построенных простых предложений, но и многих видов сложных предложений, с использованием союзов и союзных слов (чтобы, потому что, если, тот... который и т.д.). В это время активный словарь детей достигает 3-4 тысяч слов, формируются более дифференцированное употребление слов в соответствии с их значениями, совершенствуются процессы словоизменения.

В возрасте пяти-шести лет высказывания детей достаточно пространные, улавливается определенная логика изложения. Нередко в их рассказах появляются элементы фантазии, желание придумать эпизоды, которых в действительности не было.

В дошкольный период наблюдается достаточно активное становление фонетической стороны речи, умение воспроизводить слои различной слоговой структуры и звуконаполняемости. Если у кого-то из детей и возникают при этом ошибки, то они касаются наиболее трудных, мало употребительных и чаще всего незнакомых для них слов. При этом достаточно исправить ребенка, дать образец ответа и немного "поучить" его правильно произносить это слово, и он быстро введет это новое слово в самостоятельную речь.

Развивающийся навык слухового восприятия помогает контролировать собственное произношение и слышать ошибки в речи окружающих. В этот период формируется уверенное употребление в самостоятельных высказываниях всех грамматических категорий. Если в этом возрасте ребенок допускает стойкий аграмматизм (играю батиком — играю с братиком; мамой были магазине — с мамой были в магазине; мяч упал и тоя — мяч упал со стола и т.д.), сокращения и перестановки слогов и звуков, уподобления слогов, их замены и пропуск — это является важным и убедительным симптомом, свидетельствующим о выраженном недоразвитии речевой функции. Такие дети нуждаются в систематических логопедических занятиях до поступления их в школу.[41; с19-23]

1.3.2 Понятие нарушений речевого развития

В тех случаях, когда у ребенка сохранен слух, не нарушен интеллект, но имеются значительные речевые нарушения, которые не могут не сказаться на формировании всей его психики, говорят об особой категории детей — детях с речевыми нарушениями.

Как указывают Л.И.Белякова, Е.А.Дьякова подавляющее число детей с речевыми нарушениями обучаются в общеобразовательной школе и с каждым годом количество таких детей растет. Дети с речевой патологией, как правило, имеют трудности в обучении. Знание педагогом основ логопедии необходимо для нахождения адекватных форм обучения и воспитания таких детей.

Л. И. Аксенова определяла нарушение речи, как собирательный термин для обозначения отклонений от речевой нормы, принятой в данной языковой среде, полностью или частично препятствующих речевому общению и ограничивающих возможности социальной адаптации человека. Как правило, они обусловлены отклонениями в психофизиологическом механизме речи, не соответствуют возрастной норме, самостоятельно не преодолеваются и могут оказывать влияние на психическое развитие. Для их обозначения специалистами используются различные, не всегда взаимозаменяемые термины — расстройства речи, дефекты речи, недостатки речи, недоразвитие речи, речевая патология, речевые отклонения.[39; с 200-250]

Е. А. Стребелева, считает, что к детям с нарушениями речи относятся дети с психофизическими отклонениями различной выраженности, вызывающими расстройства коммуникативной и обобщающей (познавательной) функции речи. От других категорий детей с особыми нуждами их отличают нормальный биологический слух, зрение и полноценные предпосылки интеллектуального развития.[33]

А. В. Лапшин, Б. П. Пузанов выделяли причины, вызывающие нарушения речи и различали биологические и социально-психологические факторы риска.

-Биологические причины развития речевых нарушений представляют собой патогенные факторы, воздействующие главным образом в период внутриутробного развития и родов (гипоксия плода, родовые травмы и т.п.), а также в первые месяцы жизни после рождения (мозговые инфекции, травмы и т.п.). Речевые нарушения, возникнув под влиянием какого-либо патогенного фактора, сами не исчезают и без специально организованной коррекционной логопедической и психологической работы могут отрицательно сказаться на всем дальнейшем развитии ребенка. В связи с этим следует различать патологические речевые нарушения и возможные речевые отклонения от нормы, вызванные возрастными особенностями формирования речи или условиями внешней среды (социально-психологические факторы).

-Социально-психологические факторы риска связаны главным образом с психической депривацией детей. Отрицательное воздействие на речевое развитие могут оказывать необходимость усвоения ребенком младшего дошкольного возраста одновременно двух языковых систем, излишняя стимуляция речевого развития ребенка, неадекватный тип воспитания ребенка, педагогическая запущенность, т.е. отсутствие должного внимания к развитию речи ребенка, дефекты речи окружающих. В результате действия этих причин у ребенка могут наблюдаться нарушения развития различных сторон речи. [27]

1.3.3 Классификация нарушений речевого развития

Известно, что нарушения речи носят многообразный характер в зависимости от их степени, от локализации пострадавшей функции, от времени поражения, от выраженности вторичных отклонений, возникающих под воздействием ведущего дефекта.

Поскольку речевые нарушения долгое время оставались предметом изучения дисциплин медико-биологического цикла, большое распространение получила клиническая классификация речевых нарушений (М. Е. Хватцев, Ф. A. Pay, О. В. Правдина, С. С. Ляпидевский, Б. М. Гриншпун и др.). В основе клинической классификации лежит изучение причин (этиологии) и патологических проявлений (патогенеза) речевой недостаточности. Выделяются различные формы (виды) речевой патологии, каждая из которых имеет свою симптоматику и динамику проявлений. Это нарушения голоса, нарушения темпа речи, заикание, дислалия, ринолалия, дизартрия, алалия, афазия, нарушения письма и чтения (аграфия и дисграфия, алексия и дислексия. В соответствии с особенностями нарушения для каждой формы разработаны приемы и методы коррекционно-логопедической работы.

В настоящее время у нас в стране в качестве основы для комплектования специальных логопедических учреждений и для использования фронтальных методов воздействия применяется психолого-педагогическая классификация речевых нарушений. Она разработана Р. Е. Левиной и основана на выделении прежде всего тех признаков речевой недостаточности, которые важны для осуществления единого педагогического подхода. На основе психолингвистических критериев — нарушения языковых средств общения и нарушения в применении средств общения в процессе речевой коммуникации — дефекты речи делятся на две группы. К первой группе относятся следующие нарушения: фонетическое недоразвитие; фонетико-фонематическое недоразвитие; общее недоразвитие речи.

Ко второй группе относится заикание, при котором основой дефекта является нарушение коммуникативной функции речи при сохранении языковых средств общения. Психолого-педагогическая классификация открыла широкие возможности для внедрения в логопедическую практику научно обоснованных фронтальных методов коррекционного воздействия на нарушенную речь и другие психические функции детей дошкольного и школьного возраста. С точки зрения психолого-педагогической классификации наиболее значимым является вопрос о том, какие именно компоненты речевой системы затронуты, недоразвиты или нарушены. Придерживаясь этого подхода, педагог имеет возможность четко представить направление коррекционного обучения в каждой категории дефектов: при общем недоразвитии речи, при фонетико-фонематическом недоразвитии, при недостатках произношения звуков. Каждая группа дефектов в свою очередь различается по форме (природе) нарушения и степени его выраженности. Клиническая и психолого-педагогическая классификации нарушений речи взаимно дополняют друг друга.[41; с 9-10]

1.3.4 Педагогическая характеристика групп детей с недостатками речи

Р.Е.Левина рассматривала детей с однородными нарушениями речи, которых можно было объединить в группы, что представлялось удобным для коррекционной работы.

1.фонетико-фонематические нарушения (ФФН, дети с преимущественными недостатками звукопроизношения: с функциональными и механическими дислалиями, ринолалиями, лёгкими формами дизартрии);

2.общее недоразвитие речи ( ОНР, дети с преимущественными недостатками лексико-грамматической стороны речи, с разными уровнями речевого недоразвития:сложными формами дизартрии, алалиями, афазиями, дислексиями и алексиями,дисграфиями и аграфиями);

3.недостатки мелодико-интонационной ( ринофонией, дисфонией, афонией) и темпо-ритмической стороны речи (с заиканием, интерацией,полтерн, тахилалией,брадилалией).[39; с 233-234]


1.3.5 Основные задачи обучения и воспитания детей с нарушениями речи

Как указывает Г.В.Чиркина, основными особенностями познавательной сферы детей с речевыми нарушениями являются: недостаточная сформированность и дифференцированность мотивационной сферы, недостаточная концентрация и устойчивость внимания, слабость в развитии моторики, пространственные трудности. Без направленной коррекционной работы эти имеющиеся у детей трудности в дальнейшем могут принять большую выраженность и привести к отсутствию интереса к обучению, снижению объема памяти, ошибкам запоминания, трудностям в овладении письмом, несформированности счетных операций, слабому овладению грамматикой. Для обеспечения нормального развития ребенка в целом в программу обучения включается комплекс заданий, направленных на развитие когнитивных процессов: памяти, внимания, мышления, воображения, эмоционально-личностной сферы и предпосылок их нормального развития. Упражнения, направленные на развитие познавательной сферы, должны быть включены в структуру занятия и осуществляться параллельно с реализацией учебных и воспитательных целей или в форме самостоятельных упражнений в виде игры, беседы или зарядки. Так как познавательные процессы развиваются в тесной взаимосвязи между собой и представляют сложные системные образования, то каждое упражнение, адресованное к какому-либо определенному познавательному процессу, одновременно влияет и на другие. Так, например, упражнения, направленные на развитие моторики ребенка, одновременно укрепляют его внимание и моторную память; рисование помимо развития моторики положительно влияет на внимание, пространственные представления, мышление. В процессе обучения необходимо сочетать упражнения, направленные на развитие различных познавательных функций (например, в течение одного занятия предъявляются задания на развитие моторной сферы и на внимание). Для того чтобы занятия дали максимальный результат, рекомендуется использовать различные игры, как индивидуальные, так и групповые, повышающие заинтересованность ребенка в достижении результата и в самом процессе деятельности, вовлекающие в процесс познавательной деятельности эмоциональные и личностные аспекты детей данного возраста. Большое значение придается развитию произвольного внимания, коммуникативно-речевой активности, организации речевого поведения в группе. Итак, развитие детской речи — это сложный и многообразный процесс. Дети не сразу овладевают лексико-грамматическим строем, словоизменениями, словообразованием, звукопроизношением и слоговой структурой. Одни языковые группы усваиваются раньше, другие — значительно позже. Поэтому на различных стадиях развития детской речи одни элементы языка оказываются уже усвоенными, а другие — лишь частично. Таким образом, к концу дошкольного периода дети должны владеть развернутой фразовой речью, фонетически, лексически и грамматически правильно оформленной. Уровень развития фонематического слуха позволяет им овладеть навыками звукового анализа и синтеза, что является необходимым условием усвоения грамоты в школьный период. Как отмечал А. Н. Гвоздев, к семи годам ребенок овладевает речью как полноценным средством общения (при условии сохранности речевого аппарата, если нет отклонений в психическом и интеллектуальном развитии, если ребенок воспитывается в нормальном речевом и социальном окружении). Речь является важнейшей психической функцией, присущей только человеку. Благодаря речевому общению отражение мира в сознании одного человека постоянно пополняется и обогащается тем, что отражается в общественном сознании, связывается с достижениями всей общественно-производственной и культурной деятельности человечества. Речь формируется в процессе общего психофизического развития ребенка. К условиям формирования нормальной речи относятся нормальная центральная нервная система, наличие нормального слуха, зрения и достаточный уровень активного речевого общения взрослых с ребенком.[39]

Выводы

Таким образом, проанализировав литературные источники по проблеме исследования, можно сделать выводы о том, что в психологической науке существуют различные точки зрения на определение основных понятий семейной психологии.

1. Семья является одним из самых древних социальных институтов. Сложность ее изучения вызвана тем, что семья, как малая группа, является закрытой системой, не терпящей постороннего вмешательства в ее дела. Семья отличается от других малых групп многообразием, глубиной и длительностью связей, объединяющих её членов. Семья способствует самоутверждению ребёнка, стимулирует его социальную, творческую активность, раскрывает индивидуальность, оказывает психологическую поддержку и защиту, спасает от стрессов и перегрузок, возникающих при контактах с внешним миром. Многими исследователями отмечается значимость межличностных взаимоотношений в семье (Л. П.Буева, А.С.Макаренко, В.Н.Мясищев, В.Сатир,Э.Фромм и т.д.).

2. Опираясь на анализ литературных источников, можно сказать, что на формирование типов родительского отношения влияют такие факторы как личностные особенности родителей, психологические особенности ребёнка и особенности семейных взаимоотношений. Тип родительского отношения к болеющему ребёнку относят привязывающее-подавляющий, симбиотически-авторитарный, принятие-отвержение, инфантилизация. Исследования показывают, что позитивные взаимоотношения в родительской семье, отношение к ребёнку со стороны родителей могут сформировать положительный взгляд на мир ребёнка и на самого себя. Негативные взаимоотношения нередко приводят к ущербному развитию потребностей, мотивов, низкому самоуважению и недоверию к окружающим.

3. Речевая функция играет важную роль в психическом развитии ребёнка, в процессе которого происходит становление познавательной деятельности, способности к понятийному мышлению. Среди причин, вызывающих нарушения речи, различают биологические, психологические и социальные факторы риска. Выделяются органические и функциональные причины нарушения и характерные симптомокомплексы речевых нарушений: расстройства фонационного оформления речи (афония, дисфония, брадилалия, тахилалия), нарушения в применении языковых средств общения в речевой деятельности (заикание, проявление речевого негативизма), нарушение языковых средств общения (фонетико-фонематическое недоразвитие речи (ФФН), общее недоразвитие речи (ОНР)) и многие другие причины.

4. Теоретический анализ литературы по проблеме межличностных отношений в семье показал, что для понимания ситуации необходимо, с одной стороны, познание мира субъективных переживаний и оценок ребёнка. С другой стороны важно иметь представление о реакции родителей на интеллектуальный дефект ребёнка, проанализировать их взгляды на возможности взаимодействия с ним.


ГЛАВА II. Эмпирическое исследование особенностей межличностных взаимоотношений в семье, воспитывающих ребёнка с трудностями речевого развития

2.1 Задачи, методы и организация исследования

В ходе изучения теоретических подходов, точек зрения и данных различных исследований по проблеме межличностных взаимоотношений, понимаемых как двусторонний процесс взаимодействия, который включал отношения детей к родителям, родителей к детям и супружеские отношения, была сформулирована цель исследования:

Цель исследования - продемонстрировать возможности игротерапии как метода коррекции межличностных отношений в семье ребёнка с задержкой в развитии речи

Объект исследования - межличностные отношения в семье ребёнка с задержкой в развитии речи

Предмет исследования – динамика межличностных отношений в семье ребёнка с задержкой в развитии речи

Гипотеза исследования – в процессе игротерапии происходит существенная гармонизация межличностных отношений в семье с задержкой в развитии речи

Исходя из цели и гипотезы исследования, были сформулированы следующие задачи:

1. Провести анализ психолого-педагогической литературы по проблеме взаимоотношений в семьях с детьми, имеющими отклонение в развитии.

2. Разработать и апробировать методику диагностики межличностных отношений в семье с ребёнком, имеющим задержку речевого развития.

3. Разработать и апробировать программу игротерапевтической коррекции межличностных отношений для семей, воспитывающих ребёнка с задержкой речевого развития.

4. Обобщить полученные результаты.

Методы исследования: опросник родительского отношения А.Я.Варга, В.В.Столин; шкалы любви и симпатии 3. Рубина; методика "кинетический рисунок семьи" (КРС); методы математической статистики (дисперсионный анализ, описательная статистика); психокоррекционные занятия на основе игротерапии.

База исследования – исследование проводилось в городе Москве. Экспериментальной базой служил детский сад комбинированного вида с логопедическими группами №1234. Общее количество обследованных составило 20 детей 6-ти летнего возраста и 20 родителей - матерей состоящих в браке и имеющие одного ребёнка. Исследование проводилось индивидуально с каждым ребёнком и их родителем.

Исследование проводилось в несколько этапов:

На первом этапе проводилось изучение и анализ точек зрения и подходов к изучаемой проблеме. Исходя из полученного материала, определялись методы исследования.

На следующем этапе была сформирована выборка в количестве 20 матерей и 20 детей 6-ти летнего возраста, проведен ряд психодиагностических мероприятий. Основным критерием отбора было добровольное участие в исследовании родителей и их согласие для диагностики ребёнка.

На заключительном этапе исследования проводилась игротерапевтическая коррекция с детьми, имеющими задержку речевого развития и их родителями. Согласно задачам, поставленным в результате анализа литературных источников по изучаемой проблеме, в процессе исследования использовался комплекс методик. На основе полученных данных, проведен подробный качественно-количественный анализ исследовательского материала и сделаны соответствующие выводы.


2.2 Описание методик исследования

Тест-опросник родительского отношения (ОРО) А.Я.Варга и В,В.Столин представляет собой психодиагностический инструмент, ориентированный на выявление родительского отношения к детям. Родительское отношение понимается как система разнообразных чувств по отношению к ребенку, поведенческих стереотипов, практикуемых в общении с ним, особенностей восприятия и понимания характера личности ребенка, его поступков. Тест – опросник включает в себя 61 утверждение и состоит из 5 шкал:

1.  "Принятие-отвержение". Шкала отражает интегральное эмоциональное отношение к ребенку.

2.  "Кооперация" – социально желательный образ родительского отношения.

3.  "Симбиоз" – шкала отражает межличностную дистанцию в общении с ребенком.

4.  "Авторитарная гиперсоциализация" – отражает форму и направление контроля за поведением ребенка.

5.  "Маленький неудачник" – отражает особенности восприятия и понимания ребенка родителем.

Адаптированная методика З. Рубина состоит из 7 вербальных утверждений шкалы любви и 7 — шкалы симпатии. Каждое утверждение оценивается с помощью 4 альтернатив: "да, это так (4 балла); вероятно, это так (3); вряд ли это так (2); это совсем не так (1). Результаты по каждой шкале подсчитываются отдельно, они варьируют от 7 до 28, суммарный балл по двум шкалам как индекс общего уровня эмоциональности отношений в диаде колеблется от 14 до 56. Утверждения теста любви отражают три компонента: привлекательность, заботу и степень интимности отношений, соответственно тест симпатии — степень уважения, восхищения и воспринимаемого сходства.

Методика "Кинетический рисунок семьи" А.Л. Венгера является модификацией теста "рисунок семьи" и направлена на диагностику внутрисемейных отношений в восприятии ребенка, начиная с 4-5 летнего возраста, а так же на прогноз индивидуального стиля поведения, переживания и аффективного реагирования в значимых и конфликтных ситуациях, выявление неосознаваемых аспектов личности. По сравнению с традиционной методикой в инструкцию вводится следующее добавление: "Нарисуй свою семью так, чтобы каждый что-нибудь делал". Авторы методы считают, что это позволяет получить более полную информацию о распределении ролей в семье.

В зависимости от наблюдаемого варианта взаимоотношений (просматриваемых в рисунке), присваивается балльная оценка:  1.отверженность, 2.изоляция, 3.конфликтные отношения, агрессия, 4. эмоциональная дистанция,5.эмоциональная близость. Критерием является наличие совместной деятельности людей на рисунке, взаимное расположение фигур, выражение лиц.

2.3 Описание и анализ результатов исследования

Логопедическая группа Группа нормы Значимость различий по однофакторному дисперсионному анализу Значимость различий между группами
ОРО1 40,2480 58,9110 0,173 Уровень тенденции
ОРО2 16,7610 35,4250 0,019 Значимо
ОРО3 62,4970 74,8150 0,218 Незначимо
ОРО4 44,7330 71,8520 0,027 Значимо
ОРО5 32,9060 39,9330 0,632 Незначимо

Рубин

(любовь)

3,3400 3,6200 0,271 Незначимо

 Рубин

(симпатия)

3,0700 3,5600 0,066 Значимо
Рисунок 3,9000 4,4000 0,392 незначимо

Гистограмма 1 Анализ средней величины по тестам родительского отношения А.Я.Варга, В.В.Столин, шкал любви и симпатии 3. Рубина и методики "кинетический рисунок семьи"

Данная таблица позволяет выявить отношение родителей к детям при помощи методики родительского отношения А.Я.Варги и В.В. Столина, взгляд детей на внутрисемейные отношения, с помощью методики кинетического рисунка семьи, а так же определить уровень любви и симпатии между супругами, опираясь на тест З.Рубина.

Рассмотрим результаты:

для начала возьмём логопедическую группу. По первой шкале, принятие – отвержение, видно, что скорее ребёнка принимают и уважают его индивидуальность, чем отвергают. По второй шкале, кооперация, скорее родитель заинтересован в делах и планах ребёнка, чем нет. По третьей шкале, симбиоз, родитель скорее старается всегда быть ближе к ребёнку, удовлетворять его основные разумные потребности и оградить от неприятностей. По четвёртой шкале, авторитарная гиперсоциализация, контроль за действиями ребенка со стороны взрослого практически отсутствует. По пятой шкале, "маленький неудачник", неудачи ребёнка взрослый считает случайными и верит в его способности, при этом учитывая интересы, мысли, желания и поступки ребёнка. По шкале любви и симпатии З.Рубина сильно выраженных преобладающих факторов нет. И по кинетическому рисунку семьи ярко значимых результатов не наблюдается.

Теперь рассмотрим группу нормы. По первой шкале родительского отношения к ребёнку, взрослый скорее испытывает отрицательное отношение, родитель воспринимает своего ребенка плохим, неприспособленным, неудачливым. По второй шкале взрослый проявляет искренний интерес к тому, что интересует ребенка, высоко оценивает его способности, поощряет самостоятельность и инициативу, старается быть с ним на равных. По третьей шкале взрослый скорее ощущает себя с ребенком единым целым, стремится удовлетворить потребности ребенка, оградить его от трудностей и неприятностей в жизни. По четвёртой шкале родитель скорее старается навязать ребенку во всем свою волю, редко не в состоянии встать на его точку зрения. По пятой шкале неудачи ребёнка взрослый считает разрешимыми и верит в его способности, при этом учитывая интересы, мысли, желания, чувства и поступки ребёнка. По шкале любви и симпатии З.Рубина сильно выраженных преобладающих факторов нет. И по кинетическому рисунку семьи ярко значимых результатов не наблюдается.

Теперь сравним логопедическую группу и группу нормы. Группа нормы больше отвергает своего ребёнка, родитель воспринимает своего ребенка плохим, неприспособленным, неудачливым. Ему кажется, что ребенок не добьется успеха в жизни из-за низких способностей, небольшого ума, дурных наклонностей. По большей части родитель испытывает к ребенку злость, досаду, раздражение, обиду. Он не доверяет ребенку и не уважает его, нежели логопедическая группа, в данной группе родитель уважает индивидуальность ребенка, симпатизирует ему, стремится проводить много времени вместе, одобряет его интересы и планы. Но социально желательный образ родительского отношения больше преобладает у группы нормы, т.е. взрослый проявляет искренний интерес к тому, что интересует ребенка, высоко оценивает его способности, поощряет самостоятельность и инициативу, старается быть с ним на равных. И авторитарная гиперсоциализация имеет большие значения, т.е. взрослый человек ведет себя слишком авторитарно по отношению к ребенку, требуя от него безоговорочного послушания и задавая ему строгие дисциплинарные рамки, навязывает ребенку почти во всем свою волю. Если говорить о симбиотических отношениях с ребёнком и восприятия его как "маленького неудачника" существенных различий не замечено, т.е. взрослый скорее ощущает себя с ребенком единым целым, стремится удовлетворить потребности ребенка, оградить его от трудностей и неприятностей жизни и неудачи ребёнка родитель считает случайными и верит в его способности, при этом учитывая интересы, мысли, желания и поступки. В группе нормы симпатии в супружеских отношениях больше, нежели в логопедической, а по шкале любви полученные значения особо не расходятся, так же как и по кинетическому рисунку семьи. Из вышесказанного можно сделать выводы, что у группы нормы отношение к ребёнку характеризуется большей активностью и противоречивостью. А у родителей "логопедической" группы отношения характеризуются принятием, симбиозом и инфантилизацией, что может быть связано с чувством вины за больного ребёнка.

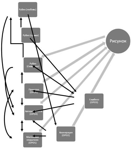
Перейдем к описанию результатов дисперсионного анализа, применявшегося с целью выявить взаимосвязь детско-родительских отношений в семьях. Результаты дисперсионного анализа отражены на рисунках №1 и №2.

 

Рисунок 1. Структура связей детско-родительских отношений в логопедической группе.


На рисунке №1 отражена структура связей элементов детско-родительских отношений семей с ребёнком ОНР.

Из данного рисунка видно, что "рисунок семьи", отражающий внутрисемейные отношения в восприятии ребенка, в логопедической группе, является доминирующем. Ярко выражены взаимные связи со шкалами "принятие – отвержение", "авторитарность" и "маленький неудачник". Так же можно наблюдать, что рисунок семьи имеет связи со шкалой "Рубина – симпатия" и влияние шкалы "кооперация" на рисунок. Таким образом, можно предположить, что ребёнок является главой, центром семьи, вокруг которого объединяются родители и направляют всё своё внимание, заботу и ласку на ребёнка.

Рисунок 2. Структура связей детско-родительских отношений в группе нормы.

Теперь рассмотрим рисунок №2. Здесь наблюдается два доминирующих центра. Первое - это "ОРО3-симбиоз" и второе, "Рубин-симпатия, Рубин-любовь". "Симбиоз" взаимно связан с "рисунком", шкалой "кооперация" и влияет на "Рубин-симпатия" и шкалу "авторитарность". В свою очередь, "Рубин – любовь" влияет на "симбиоз", а "Рубин-симпатия" на шкалу "кооперация". Из вышесказанного можно предположить, что во главе семейной системы стоит любовь родителей и сильное стремление взрослых не отпускать от себя ребёнка, ощущать себя с ним единым целым, стремится удовлетворить любую его потребность, оградить от трудностей и неприятностей в жизни.

Если сравнить группы, то структура связей существенно различны. Т.к. доминирующим центром в логопедической группе является "рисунок", а в группе нормы шкалы "Рубин-симпатия, Рубин –любовь" и "Симбиоз", что говорит, о противоположно разной иерархии, построении детско-родительских отношений и межличностных отношений в супружеской паре.

Далее перейдём к разработке в рамках данного диплома программы оптимизации детско-родительских отношений у детей с общим недоразвитием речи:

Использование игры в психологической практике получило название игротерапия. По определению М. И. Чистяковой игровая терапия это метод психотерапевтического воздействия на детей и взрослых с использованием игры. В его основе лежит признание того, что игра оказывает сильное влияние на развитие личности.

Цель использования игровой терапии – не менять и не переделывать ребенка, не учить его каким-то специальным поведенческим навыкам, а дать возможность "прожить" в игре волнующие его ситуации при полном внимании и сопереживании взрослого.

Задачи игровой терапии: коррекция поведенческих проблем, снятие повышенной тревожности, развитие позитивной Я-концепции, обретение веры в себя, овладение чувством контроля.

1. Если в качестве критерия выдвинуть теоретический подход, то можно выделить виды:

· игротерапию в психоанализе (игра в психоаналитической практике рассматривалась как символическая деятельность, в которой ребенок, будучи свободен от давления и запретов со стороны социального окружения с помощью игрушек, игровых действий с ними и ролей, выражает в особой символической форме бессознательные импульсы и влечения)

·игротерапию, центрированную на клиенте (главное, для игротерапии центрированной на клиенте не менять и не переделывать ребенка, не учить его каким-то специальным поведенческим навыкам, а дать ему возможность быть самим собой, создаются оптимальные условия для роста и развития. Терапевт концентрирует все свое внимание и профессиональное мастерство, слышит, чувствует и понимает любые эмоциональные состояния ребенка и отражает их)

·примитивную игротерапию (данная игротерапия рассчитана на помощь детям в их интеллектуальном, эмоциональном, физическом и социальном развитии, предоставив им соответствующие возможности обучения)

·игротерапию в отечественной психологической практике (основным принципом игровой коррекции терапии, по мнению отечественных психологов является воздействие на ребенка с учетом специфичности обстановки и контакта. Суть этого принципа заключается в следующем: чтобы включить в действие механизм перестройки поведения робких в общении детей, следует изменить условия, т.е. вывести их из той среды, в которой у них появились нежелательные формы поведения)

2. По функциям взрослого в игре различают

· недирективную игротерапию (это целенаправленная терапевтическая система, центром которой является ребенок как самостоятельная личность, способная к саморазвитию)

· директивную игротерапию (это форма, в которой психолог выступает в роли организатора, руководителя психотерапевтического процесса с принятием на себя ответственности за достижение целей психотерапии)

. смешанную игротерапию (это метод психотерапии, основанный на интеграции директивной и недирективной игротерапии)

3. По форме организации деятельности различают:

·индивидуальную игротерапию (работа проходит с одним ребёнком)

·групповую игротерапию (работа проходит с группой детей в возрасте 4-5 лет - 4 человека и в возрасте 5-11 лет - 6 человек)

4. По структуре используемого в игротерапии материала:

·игротерапию с неструктурированным материалом (относятся двигательные игры и упражнения (прыганье, лазание), игры с водой, песком, глиной, группа игр, принадлежащих к фонду арт-терапии (рисование пальцами, кистью, пастелью, цветными карандашами).

·игротерапию со структурированным материалом (входят игры в семью (людей и животных), агрессивные, с марионетками (кукольный театр), строительные, выражающие конструктивные и деструктивные намерения.)

5. по времени игротерапия может быть:

.краткосрочной (от нескольких занятий до месяца)

.долгосрочной ( от месяца до 1-1,5 лет)

В современной отечественной науке технологии использования элементов игротерапии представлены в исследованиях А. В. Захарова, М. И. Чистяковой, М. Э. Вайнер, Г. А. Широковой, Л. Костиной.

Итак, игротерапия является ведущим средством профилактики и коррекции неконструктивного поведения детей старшего дошкольного возраста благодаря тому, что игра, в отличие от деятельности неигрового типа, активнее влияет на процессы становления личности ребенка дошкольного возраста, сильнее затрагивает его глубинные эмоциональные переживания. Успешность игрового коррекционного воздействия заложена в диалогическом общении взрослого и ребенка через принятие, отражение и вербализацию им свободно выражаемых в игре чувств.


2.4 Программа коррекционно-развивающей работы в логопедической группе для детей с ОНР (III уровня ) в возрасте 6-7 лет и их родителей, средствами игротерапии

Целью данной программы является коррекционное - развивающее воздействие, направленное на:

1)преодоление и предупреждение вторичных нарушений развития, а так же на формирование определённого круга знаний необходимых для успешной подготовки детей к обучению в общеобразовательной школе.

2)привлечение родителей, с тем, чтобы повысить продуктивность данной работы и снять их тревожность.

Задачами программы являются:

1)  развитие моторики

2)  развитие речи

3)  развитие групповой сплочённости и доверия друг к другу

4)  снятие тревожности и напряжения

5)  развитие эмоциональной сферы

6)  развитие воображения

Форма работы: смешанная (родители и дети)

Техники коррекционной работы:

. словесно-дидактические игры

. музыкальные игры

. сюжетно-ролевые игры

. игры-драматизации

. релаксационные упражнения

. телесно-ориентированные упражнения

Количество детей: 10 человек

Количество родителей: семья (мама и папа), мама.

Длительность коррекционных занятий и консультаций:

С детьми-25-30 минут, с родителями и детьми- 40-45 минут, консультация родителей - 60 минут

Примерный план работы

Понедельник:

Материалы: игрушки небольших размеров, магнитофон с записью спокойной (расслабляющей) музыки, например (шум дождя, пение птиц, журчание ручейка), повязка на глаза.

Релаксационное упражнение: "Сосулька" -1 мин

Цель: мышечное расслабление

Описание:

Из положения сидя на корточках медленно подниматься вверх, представив, что сосулька "растёт", поднять руки вверх и, привстав на носочки, стараться как можно сильнее вытянуться, напрягая всё тело, -сосулька "выросла".

После команды психолога: "Солнышко пригрело и сосулька начала таять" медленно опускать руки; расслабляя всё тело, приседать, сесть на пол, а затем лечь, полностью расслабившись,- сосулька растаяла и превратилась в лужу.

Игра "моя черепаха" -2 мин

Цель: развитие речи, пальчиковой моторики и внимания.

Описание:

Психолог показывает движения, дети повторяют их - сначала пальцами ведущей, затем –другой руки. "Вот моя черепаха (сожмите кулак). Она живёт в панцире и очень любит свой домик. Когда черепаха хочет гулять, она высовывает голову (оставьте большой палец), а когда хочет спать, прячет её обратно (спрячьте в кулак).

Игра "мышеловка" -7мин

Цель: согласовывание речи и ходьбы, снятие напряжения, скованности, развитие сплочённости детей и эмоциональной сферы.

Описание:

Дети, взявшись за руки, образуют круг. По считалочке выбираются 5-6 "мышей". Играющие дети - это "мышеловка", идут по кругу со словами:

Ах, как мыши надоели,

Развелось их просто страсть-

Всё погрызли, всё поели…

Ну, держитесь же, плутовки,

Вот расставим "мышеловки"-

Переловим мы всех вас.

Игра: "бабочка и ветерок" - 5-7 мин

Цель: снятие тревожности, развитие эмоциональной сферы, снятие телесных "зажимов"

Описание:

Один из играющих - "бабочка", другой - "ветерок". "Ветерок" протягивает "бабочке" руки ладошками вверх. "Бабочка" слегка касается ладошек кончиками пальцев и закрывает глаза. Звучащая музыка начинает импровизированный танец рук, в котором "ветерок" управляет руками-"крылышками" "бабочки". В процессе танца партнеры меняются ролями ("бабочка" открывает глаза и поворачивает свои руки ладошками вверх).

Игра: "загадочный мешочек" 5-7 мин

Цель: развитие речи, снятие тревожности, развитие эмоциональной сферы, воображения, тактильных ощущений, моторики.

Описание:

В мешочек складываются разные игрушки (посуда, животные, транспорт, овощи, фрукты и т.д.), ребёнку завязываются глаза. После чего ребёнок достаёт игрушку и пытается рассказать какая она?(холодная - тёплая, мягкая - твёрдая и т.д.) и понять, что это.

Игра: "полёт на воздушном шаре" -5-7 мин

Цель: развитие воображения, развитие речи, дать каждому ребёнку выразить свои эмоции и чувства.

Описание:

Дети располагаются лёжа на ковре с закрытыми глазами и слушают рассказ, который психолог читает медленно, с паузами, под музыкальное сопровождение. В конце, дети открывают глаза, и каждый делится впечатлениями и ощущениями.

Вторник:

Индивидуальная работа с родителями (консультации по запросу, анкетирование, беседа о ребёнке с родителем о его трудностях и успехах в обучении)-60мин

Цель: повышение психологической компетентности родителей, направленное на обучение их эффективности взаимодействия с детьми.

Среда:

Материалы: картинки с изображением положительных и отрицательных действий детей, магнитофон с записью спокойной (расслабляющей) музыки, например (шум дождя, пение птиц, журчание ручейка).

Релаксационное упражнение: "Неваляшка" и "Незнайка" -1 мин

Цель: снятие мышечного напряжения

Описание:

1.В положении сидя голову уронить на правое плечо, затем на левое плечо, покрутить, а затем уронить вперёд.

2. Поднять плечи как можно выше, а затем свободно опустить их вниз.

Игра "доскажи словечко" -1 мин

Цель: развитие речи, пальчиковой моторики и внимания.

Описание:

Дети заканчивают предложение, называя пальцы.

Пять пальцев на руке своей назвать по имени сумей.

Первый палец боковой, называется…Большой.

Палец второй-указчик старательный,

Не зря называют его…Указательный.

Третий твой палец как раз посередине.

Значит, какое ему дано имя?...Средний.

Неповоротливый и упрямый палец четвёртый.

Он…Безымянный

Палец последний-всеобщий любимец,

По счёту он пятый, зовётся…Мизинец.

 

Игра: "я прошу микрофон"-10 мин

Цель: умение эмоционально и выразительно передавать содержимое рассказа, развитие детей оценивать как положительные, так и отрицательные поступки, снятие тревожности.

Описание:

Перед детьми кладётся несколько картинок (с положительными и отрицательными поступками), психолог даёт время, чтобы их рассмотрели и потом убирает. Микрофон просит тот, кто запомнил картинку и почему. Далее читается рассказ, из которого дети должны определить хорошие и плохие поступки и объяснить их.

Игра "мои эмоции"-2 мин

Цель: умение чувствовать настроение окружающих (невербальные сигналы) и умение передавать свои эмоции.

Описание:

Ребенку предлагается нахмуриться, как рассерженный человек, как осенняя туча, позлиться, как голодный волк, как злая ведьма, испугаться, как зайчик-трусишка, как котенок, увидевший собаку, улыбнуться, как хитрая лисица, как счастливый ребенок, обрадоваться, как цветы солнышку, как птицы весне.

Игра "Найди меня"-5-7 мин

Цель: развитие речи, звукового анализа слова, эмоциональной сферы, и сплочённости группы.

Описание:

Дети делятся на две команды. У команд одинаковые поля. Ведущий (он в каждой команде меняется) загадывает предмет (например на "Б" начинается, на "Т" заканчивается). Дети из другой команды в поисках правильного ответа задают вопросы.

Игра: "Волшебная кисточка"-7 мин

Цель: развитие воображения, развитие речи, моторики, дать каждому ребёнку выразить свои эмоции и чувства.

Описание:

Дети располагаются лёжа на ковре с закрытыми глазами и слушают рассказ, который психолог читает медленно, с паузами, под музыкальное сопровождение. В конце, дети открывают глаза, и каждый делится впечатлениями и ощущениями.

Четверг

Групповая работа с родителями (родительские собрания, семинары, семинары-практикумы, круглые столы)-60мин

Цель: повышение психологической компетентности родителей, направленное на обучение их эффективности взаимодействия с детьми.

Пятница: (родители и дети)

Материалы: магнитофон с записью спокойной (расслабляющей) музыки, например (шум дождя, пение птиц, журчание ручейка), бумага, ручки, карандаши, конверты, платки.

Релаксационное упражнение: "Ралли"

Цель: снятие мышечного напряжения -2 мин

Описание:

Сесть прямо на кончик стула. После команды: "Едем на гоночной машине"!!! вытянуть ноги вперёд, слегка подняв их, руки согнуть в локтях и сжать в кулаки, туловище слегка отклонено назад. Сосредоточить внимание на напряжении мышц всего тела. Через 10-15 сек сесть, расслабившись, руки положить на колени, слегка опустить, обратить внимание на приятное чувство расслабления.

Игра: "Семья"-2 мин

Цель: развитие пальчиковой моторики и внимания.

Описание:

Начиная с мизинца, загибаем пальцы по - одному. Ритмично сжимаем пальцы в кулак. Движения обязательно должны сопровождаться словами. Сначала гимнастику делаем одной рукой, затем другой, затем обеими руками.

Этот пальчик – дедушка, Этот пальчик – бабушка, Этот пальчик – папа, Этот пальчик – мама, Этот пальчик – я, Вот и вся моя семья!

Игра: "тряпичная кукла"-7 мин

Цель: развитие бережного отношения в паре, повышение эмоциональной сферы

Описание:

Взрослый и ребенок образуют пару. Один в паре изображает тряпичную куклу - мягкую, расслабленную, которой легко управлять. Второй - играет с куклой: придумывает для нее танцевальные движения под музыку, управляет ее руками, головой, туловищем и т. д. В процессе игры партнеры обязательно меняются ролями, и у взрослого есть возможность продемонстрировать оригинальные творческие решения в придумывании движений для "куклы", "задать тон".

Игра: "Почта"-15 мин

Цель: повышение эмоциональной сферы, сплочённости группы, снятие тревожности

Описание:

На грудь каждому игроку прикрепляется номер, который будет играть роль его адреса. Перед игрой можно предложить играющим отгадать загадки, которые связаны с почтой. Каждый участник игры затем решает, кому он хочет отправить свое письмо или бандероль, и ставит на них соответствующий номер-адрес. Если кому-нибудь из детей никто ничего не послал, пошлите ему сами — в этой игре никто не должен чувствовать себя одиноким и обиженным. После этого вся почта отдается заранее выбранному почтальону, который доставляет письма и бандероли адресатам.

Игра: "танец с платком" (только родители)-5 -7 мин

Цель: снятие тревожности, повышение эмоциональной сферы, развитие творческого потенциала.

Описание:

Играющие стоят в произвольном порядке по одному и держат в руках легкие платки. С началом звучания мелодии каждый начинает играть со своим платком, придумывая движения, соответствующие характеру музыки. Необходимо дать время играющим поэкспериментировать в процессе манипуляций с платком, найти свои варианты движений. Затем участники игры встают в круг. Музыка начинает звучать с самого начала. Каждый по очереди выходит в центр круга и становится ведущим, показывая свой, уже найденный, вариант пластического решения музыкального образа. Все остальные копируют движения ведущего. Вместо платка в руках у играющих могут быть другие предметы, соответствующие музыкальному образу.

Игра: "моё настроение"-10 мин

Цель: помочь детям и родителям раскрепоститься двигательно и эмоционально.

Описание:

Психолог предлагает детям и родителям походить по комнате и найти такое место, где они почувствуют своё настроение. Через несколько минут поочерёдно с помощью жестов, мимики и звуков изобразить своё настроение.

2.5 Результаты программы

В результате коррекционно-развивающей работы в логопедической группе для детей с ОНР (III уровня) в возрасте 6-7 лет и их родителей, средствами игротерапии были достигнуты следующие результаты:

Так как у детей была плохо развита мелкая моторика, благодаря пальчиковым упражнениям, дети стали более внимательны, усидчивее и повысился уровень моторных функций.

Развитие речи осуществлялось благодаря пальчиковым упражнениям, играм-драматизациям, словесно-дидактическим, музыкальным, сюжетно-ролевым играм, тем самым достигалась сплочённость детей, доверие друг к другу, повышение эмоциональной сферы, снижение тревожности, возбудимости и синдрома гиперактивности, но эта работа требует большего времени и более частого повторения.

Через релаксационные и телесно-ориентированные упражнения, дети развивают воображение, эмоциональную сторону, становятся более спокойными, повышается произвольность, развивается концентрация внимания, что особенно важно именно при работе с детьми с задержкой речи.

При работе с родителями на индивидуальной консультации им давалась информация о содержании работы с ребёнком, о его достижениях и неудачах и озвучивались рекомендации при работе со своими детьми, а так же, проводились беседы по интересующим их вопросам и проблемам.

Групповая работа с родителями проводилась в виде родительских собраний, семинаров, семинаров-практикумов, бесед, круглых столов, в которых участвовали как психолог, так и другие педагоги дошкольного учреждения. Благодаря этому повысился уровень заинтересованности в воспитании своих детей, взрослые смогли поделиться опытом с другими родителями и при этом в дальнейшем применять знания, полученные при данной работе.

Благодаря совместной деятельности родителей со своими детьми при участии психолога, дети стали постепенно раскрываться, раскрепощаться, становились увереннее. Так как дети зачастую бояться совершить ошибку, поступить неправильно, то данная работа оказалось очень продуктивной, как для детей, так и для их родителей. У взрослых установились более доверительные отношения друг с другом, появились общие темы, они увидели не только дефект своего ребёнка, но и остальных, поняли, что они не одиноки в данной проблеме.

Итак, данная программа помогает успешно решать задачи, которые стоят в логопедических группах - развивать речь и подготавливать детей для успешной учёбы к общеобразовательной школе. А так же помогает менять восприятие родителем своего ребёнка как отстающего, некоммуникабельного и неловкого. Так как вся работа проводилась средствами игротерапии и деятельность постоянно менялась, то не только у детей, но и у их родителей данная работа вызвала восторг, удивление и огромное желание взаимодействовать со специалистом данного учреждения.

 


Выводы

В результате проведённого исследования были получены данные об особенностях детско-родительских отношений. Таким образом, работа позволяет сделать следующие выводы:

1) Данные полученные при анализе средних величин показали, что родители здоровых детей склонны относится к ним с отвержением, воспринимают плохим и неудачливым, испытывают к ребенку досаду, раздражение, обиду, не доверяют и не уважает его, требуя от него безоговорочного послушания и задавая ему строгие дисциплинарные рамки. Но при этом взрослый проявляет интерес к тому, что интересует ребенка, поощряет его самостоятельность и инициативу, стараясь быть с ним на равных. Говоря о межличностных отношениях в данных супружеских парах любовь и симпатия ярче выражены, нежели у родителей детей логопедической группы, т.е. у группы нормы отношение к ребёнку характеризуется активностью и противоречивостью. А родители логопедической группы, напротив, уважают индивидуальность ребенка, симпатизирует ему, одобряют его интересы и планы, считают неудачи ребёнка разрешимыми и верят в его способности, при этом учитывая интересы, мысли, желания, чувства и поступки, т.е. в данной группе отношения характеризуются принятием, симбиозом и инфантилизацией, что может быть связано с чувством вины за больного ребёнка.

2) В Результате дисперсионного анализа было выявлено, что в логопедической группе ребёнок является центром семьи, вокруг которого объединяются родители и направляют всё своё внимание, заботу и ласку на ребёнка, учитывая его интересы, увлечения, мысли и его чувства. А в группе нормы во главе семейной системы стоит любовь родителей и сильное стремление взрослых не отпускать от себя ребёнка, ощущать себя с ним единым целым, стремится удовлетворить любую его потребность, оградить от трудностей и неприятностей в жизни.

3) Опираясь на полученные данные, была составлена программа коррекционно-развивающей работы в логопедической группе для детей с ОНР (III уровня) в возрасте 6-7 лет и их родителей, средствами игротерапии, которая помогает успешно решать задачи, которые стоят в логопедических группах и помогает менять восприятие родителем своего ребёнка как отстающего, некоммуникабельного и неловкого.


Заключение

Проведённое исследование было посвящено изучению межличностных отношений в семьях детей с задержкой развития речи.

Был изучен и учтён накопленный в психологии и дефектологии теоретический и экспериментально-практический опыт исследования межличностных отношений и детей с задержкой речи. Анализ психолого-педагогической литературы по проблемам межличностных отношений, семейного воспитания, типов родительского отношения определил важное значение семьи в формировании личности ребёнка, её первостепенную роль в дальнейшей её социализации. Проблема семейных отношений определяется как важнейшая в течение последних десятилетий. Однако до сих пор эта область изучена еще недостаточно. Поэтому особенно важным, сегодня становится вопрос всестороннего изучения этой области. Изучение семейных межличностных взаимоотношений осложнено многими факторами:

Во-первых, сложностью семьи как социальной и психологической системы. Семья включает в себя большое число всевозможных отношений и взаимосвязей, для формирования которых имеют значение личностные особенности членов семьи, ее социального окружения, обычаи, традиции, социально-экономические условия и т.д.

Во-вторых, отсутствием единого подхода к проблемам семьи, единого понимания ее сущности и структуры. Пока не выработана общая теория, которая могла бы стать основой для изучения семьи, вместо нее имеется значительное количество школ, течений и направлений с различными, нередко трудно сопоставимыми подходами.

В-третьих, тем, что предметом семейной психологии является та область жизни, которая подвержена влиянию социальных стереотипов, и представление о которой испытывает значительное воздействие обыденного опыта. Каждый человек имеет свой собственный семейный опыт и зачастую исходит только из него, пытаясь понять, что такое семейные отношения вообще.

В-четвертых, изучение семьи осложняется скрытностью (интимностью) многих происходящих в семье событий, а также их изменчивостью и отсутствием четких контуров.

Теоретический анализ литературы по проблеме межличностных отношений в семьях с детьми с задержкой речевого развития показал, что для понимания ситуации необходимо с одной стороны, восприятие семейных отношений ребёнком. С другой стороны, важно иметь представление о реакции родителей на дефект ребёнка, проанализировать их взгляды на возможность взаимодействия с ним, а так же выявить субъективное отношение родителей на личные отношения супругов друг с другом.

На основе результатов исследования были получены данные об особенностях детско-родительских и межличностных отношениях.

В семьях нормально развивающихся детей отношение к ребёнку характеризуется активностью и противоречивостью. Родитель здорового ребёнка отвергает его, воспринимает плохим и неудачливым, испытывает к ребенку досаду, раздражение, обиду, не доверяют и не уважает его, требуя от него безоговорочного послушания и задавая ему строгие дисциплинарные рамки. Но при этом взрослый проявляет интерес к тому, что интересует ребенка, поощряет его самостоятельность и инициативу, стараясь быть с ним на равных. В данных семьях наблюдаются эмоционально - тёплые отношения и симпатия в паре. Во главе семейной системы стоит любовь родителей и сильное стремление взрослого не отпускать от себя ребёнка, ощущать себя с ним единым целым, стремится удовлетворить любую его потребность, оградить от трудностей и неприятностей в жизни. Помощь детям в их личностном становлении выражается в симбиотическо – авторитарном типе родительских отношений, направленного на совместную кооперацию.

В семьях детей с общим недоразвитием речи отношение к ребёнку, характеризуются принятием, симбиозом и инфантилизацией. Родитель уважает индивидуальность ребенка, симпатизирует ему, одобряет его интересы и планы, считает неудачи ребёнка разрешимыми и верит в его способности, при этом учитывая интересы, мысли, желания, чувства и поступки. Поэтому говорить о межличностных отношениях между супругами очень сложно, т.к. во главе семейной системы стоит ребёнок, вокруг которого объединяются родители и направляют всё своё внимание, заботу и ласку на него.

На основе проведённого исследования была составлена программа коррекционно-развивающей работы в логопедической группе для детей с ОНР (III уровня) в возрасте 6-7 лет и их родителей, средствами игротерапии. которая помогает успешно решать задачи, которые стоят в логопедических группах, и помогает менять восприятие родителем своего ребёнка.

В ходе проведённого экспериментального исследования была подтверждена гипотеза, о том, что в процессе игротерапии происходит существенная гармонизация межличностных отношений в семье с ребёнком, имеющим задержку развития речи.

ребенок задержка речь игротерапевтический коррекция межличностный


Список литературы

1. Альберти Р.Е., Эммонс М.Л.: Умейте постоять за себя. Ключ к самоутверждающему поведению. 32 с

2. Андреева Г.М. Социальная психология.- М.: Аспект Пресс, 1996. 376 с

3. Арцишевская И.Л. работа психолога с гиперактивными детьми в детском саду. М.:Книголюб, 2008. 64 с

4. Багдасарьян И.С. Межличностные отношения в семье, имеющего умственно отсталого ребёнка. [Электронный ресурс]: Дис. канд. псих. наук.-М.: РГБ, 2003. 178 с

5. Белякова Л.И. , Дьякова Е.А. Заикание//Учебное пособие для студентов педагогических институтов по специальности Логопедия М.: В. Секачев, 1998. 304 с.

6. Борич А.А. Умственно отсталый ребёнок в семье// Воспитание учащихся специальных школ в процессе овладения основами наук: Сб. трудов: В 2 ч.Ч.1. М.: АПН. РСФСР, 1979. 176 с

7. Варга А.Я. Роль родительского отношения в стабилизации детской невротической реакции// Вестник МГУ. Психология, 1985. №4.

8. Варга А.Я. Структура и типы родительского отношения. Дис. канд. псих. наук. М.: 1986

9. Волкова Л.С., Филичева Т.Б., Чиркина Г.В., Туманова Т.В.Логопедия// Методическое наследие. В 5 книгах. Книга 5. Фонетико-фонематическое и общее недоразвитие речи. Пособие для логопедов и вузов. М.: Владос, 2007. 479 с

10. Выготский Л.С. Полн.собр.соч. В 6 т. Т.5. М.: 1983. 384 с

11. Выготский Л.С. Дефектология и учение о развитии и воспитании ненормального ребёнка. Собр. соч. М.: 1983. Т.5.

12. Вылегжанина Г.Г. Взаимодействие родительских отношений и преобладающих мотивов к деятельности часто болеющего ребёнка дошкольного возраста. Дис. канд. псих. наук: РГБ. Красноярск, 2007.162 с

13. Гадасина Л.Я., Ивановская О.Г. логопедические занятия с детьми 6-7 лет. СПБ.: Каро, 2004. 176 с

14. Гарбузов В.И., Захаров А.И., Исаев Д.Н. Неврозы у детей и их лечение. М.: Медицина, 1977. 272 с

15. Громова Г.Н., Соломатина Г.Н. Лексические темы по развитию речи//Методическое пособие. Сфера, 2008. 128 с

16. Дубровина И.В., Лисина М.И. особенности психического развития детей в семье и в не семьи// В кн.: Возрастные особенности психического развития детей. М.: 1982

17. Забрамная С.Д. Ваш ребёнок учится во вспомогательной школе. Рабочая книга родителей. - 2-е. изд. М.: Педагогика-Пресс, 1993. 45 с

18. Захаров А.И. психологические особенности восприятия детьми роли родителей//Вопросы психологии, 1982. 82 с

19. Ипполитова М.В. Воспитание детей с церебральным параличом в семье.//Под. ред. М.В.Ипполитовой., Р.Д.Бабенковой., Е.М.Мастюковой. М.: Просвещение, 1993. 52 с

20. Клюева А.И. Исследование особенностей речевого и общего интеллектуального развития старших дошкольников в условиях вариативного образования. Канд. псих. наук. М.: РГБ. 2003. 152 с

21. Леви В.Л. Нестандартный ребенок. - 3-е изд. М.: Знание, 1989. 256 с.

22. Леонтьев А.А. Избранные психологические произведения. В.2 т.М.:1983

23. Мастюкова Е.М. Московина А.Г. нравственно-эстетические проблемы семей имеющие детей с отклонениями в развитии//Дефектология, 1989. №3.

24. Минухин С., Фишман Ч. Техники семейной терапии/Пер. с англ. А.Д. Иорданского - М.: Независимая фирма "Класс", 1998. - 304с

25. Мишина Т.М. Психологическое исследование супружеских отношений при неврозах// Семейная психотерапия при неврозах и психических заболеваниях./ Под. ред. В.К.Мягер., Р.А.Зачепицкого, 1978.

26. Мясищев В.Н. Психология отношений/ Под ред. А.А.Бодалева. М.: Институт практической психологии,1995.356 с

27. Нагорная А.Ф. Логопедические проблемы детей дошкольного возраста// Как помочь ребёнку. М.: Речь, 2009. 160 с

28. Нищева Н.В. конспекты подгрупповых логопедических занятий в старшей группе детского сада для детей с ОНР

29. Обозов Н.Н. Межличностные отношения. ЛГУ, 1979. 151 с

30. Основы специальной психологии. Под. ред. Л.В.Кузнецовой.-5-е изд., стер.- М.: Академия, 2008. 480 с

31. Петрова В.Г. Практическая и умственная деятельность детей олигофренов.М.:Просвещение, 1968. 158 с

32. Психология семейных отношений с основами семейного консультирования// Учебное пособие для студ. высш. учеб. заведений/ Е. И. Артамонова, Е. В. Екжанова, Е. В. Зырянова и др.; Под. Ред. Е. Г. Силяевой. – М.: Издательский центр Академия, 2002. 192с.

33. Спиваковская А.С. Обоснование психологической коррекции неадекватности родительских позиций// Семья и формирование личности. – М., 1981.

34. Психологическое здоровье семьи: Учебно-методическое пособие//Психологический взгляд под. ред. Торохтий В.С., Прохорова О.Г. Каро.2009.160 с

35. Розенгард-Пупко Д.Л. Формирование речи у ребенка раннего возраста. М., Изд-во АПН РСФСР, 1963.

36. Сатир В. Как строить себя и свою семью / Пер. с англ. - М.: Педагогика-пресс, 1992. - 190 с.

37. Саранская О.Н. психологический тренинг для дошкольников. М.: Книголюб, 2008. 64 с

38. Смелзер Н. Сексуальные роли в Америке // Психология семьи. Самара.: Бахрах . М, 2002.

39. Специальная педагогика// Л.И.Аксенова, Б.А.Архипов, Л.И.Белякова и др. Под ред. Н.М.Назаровой. М.: Издательский центр "Академия", 2004.

40. Ткачева В.В. Психологическая помощь семьям, воспитывающим детей с отк лонениями в развитии. Дис. канд. псих. наук. М.1999

41. Филичева Т. Б. и др. Основы логопедии: Учебное пособие для студентов пед. ин-тов по спец. Педагогика и психология/ Т. Б. Филичева, Н. А. Чевелева, Г. В. Чиркина. М.: Просвещение, 1989.223 с.

42. Фромм Э. Искусство любить. М.:Азбука.2003. 224 с

43. Черников А.В. Системная семейная терапия// Методы современной психотерапии: Учебное пособие. М.:НФ Класс, 2001

44. Черников А.В. Интегративная модель системной семейной психотерапевтической диагностики// Тематическое приложение к журналу Семейная психология и семейная терапия. М, 1997

45. Эйдемиллер Э.Г., Юстицкис В.В. Психология и психотерапия семьи.- 3-е изд. СПб.: Питер, 2002. 656с.

46. Юнг К.Г. Аналитическая психология. // Психология личности. Хрестоматия. Т. 1. Самара, 1999.


© 2012 Рефераты, доклады и дипломные работы, курсовые работы бесплатно.