![]() |
||||||||||||||||||||||||||||||||||||||||||||||||||||||||||||||||||||||||||||||||||||||||||
| Главная Рефераты по международному публичному праву Рефераты по международному частному праву Рефераты по международным отношениям Рефераты по культуре и искусству Рефераты по менеджменту Рефераты по металлургии Рефераты по муниципальному праву Рефераты по налогообложению Рефераты по оккультизму и уфологии Рефераты по педагогике Рефераты по политологии Рефераты по праву Биографии Рефераты по предпринимательству Рефераты по психологии Рефераты по радиоэлектронике Рефераты по риторике Рефераты по социологии Рефераты по статистике Рефераты по страхованию Рефераты по строительству Рефераты по таможенной системе Сочинения по литературе и русскому языку Рефераты по теории государства и права Рефераты по теории организации Рефераты по теплотехнике Рефераты по технологии Рефераты по товароведению Рефераты по транспорту Рефераты по трудовому праву Рефераты по туризму Рефераты по уголовному праву и процессу Рефераты по управлению |
Учебное пособие: Технические основы метрологического обеспеченияУчебное пособие: Технические основы метрологического обеспеченияЛЕКЦИЯ Учебная дисциплина «Метрология, стандартизация и сертификация» Тема № 4 «Технические основы метрологического обеспечения» Литература
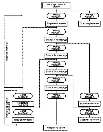
1. Стандартизация, метрология, сертификация. Под ред. Смирнова А.М. ВУ РХБЗ, дсп, 2001. 322 с. (инв. 3460). 2. Сергеев А.Г., Латышев М.В., Терегеря В.В. Стандартизация, метрология, сертификация. Учебное пособие. – М.: Логос, 2005. 560 с. 3. Метер А.М. Руководство к лабораторным работам по военной метрологии. Учебное пособие, КВВКУХЗ, 1998. Наглядные пособия и приложения1. "Лектор-2000". 2. Комплект слайдов. ВВЕДЕНИЕ На прошлой лекции мы познакомились с понятием "метрологическое обеспечение" и узнали, что оно базируется на следующих основах: научной, нормативной, организационной и технической. Сегодня мы подробнее остановимся на технической основе метрологического обеспечения. 1. Учебный вопрос. Технические основы метрологического обеспечения физический измерение метрологический давление Техническая основа метрологического обеспечения включает в себя ряд систем: - государственных испытаний СИ; - государственной поверки и калибровки СИ; - стандартных образцов состава и свойств вещества и материалов; - стандартных справочных данных о физических константах и свойствах веществ и материалов. Мы на лекции рассмотрим лишь следующие составляющие: 1. государственные эталоны единиц ФВ; 2. передача размеров единиц физических величин; 3. средства измерений. Система государственных эталоновЭталон - средство измерений или комплекс средств измерений, предназначенные для воспроизведения и хранения единицы физической величины и передачи ее размера образцовым средствам измерений. Эталоны РФ по подчиненности подразделяются на первичные (исходные) и вторичные (подчиненные). Основное назначение эталонов - служить технической базой воспроизведения и хранения единиц физических величин. На рисунке 1 показана метрологическая цепь передачи размеров единиц от первичных эталонов рабочим, от них разрядным рабочим эталонам и далее рабочим мерам и ИП. Если эталон воспроизводит единицу с наивысшей в стране точностью, он называется первичным. Первичные эталоны воспроизводят единицу измерения, в соответствии с ее определением (метр, килограмм, секунда и т.д.). Первичный эталон может быть национальным и международным. Национальный эталон утверждается в качестве исходного СИ для страны национальным органом по метрологии. В России – это Госстандарт РФ (Государственный комитет по техническому регулированию и метрологии). Международные эталоны хранит и поддерживает Международное бюро мер и весов (МБМВ). Первичный или специальный эталон официально утверждается в качестве исходного для страны и называется Государственным. Первичные эталоны воспроизводят и (или) хранят единицы и передают их размеры с наивысшей точностью, достигнутой в данной области измерений. Первичные эталоны в зависимости от условий воспроизведения могут иметь разновидность - специальные первичные эталоны. Специальные эталоны воспроизводят единицы в условиях, в которых прямая передача размера единицы от первичного эталона с требуемой точностью технически неосуществима (малые и большие энергии, давления, температуры, особые состояния вещества и т.д.). Первичные и специальные эталоны являются исходными для страны и их утверждают в качестве государственных эталонов и присваивается наименование «Государственный первичный эталон» или «Государственный специальный эталон». Ко вторичным эталонам относят: эталоны - копии, эталоны сравнения, рабочие эталоны. Эталоны-копии предназначены для передачи размера единицы рабочим эталонам. Эталоны - сравнения - для взаимного сличения эталонов, которые по тем или иным причинам нельзя непосредственно сличить друг с другом. Рабочие эталоны - для поверки средств измерений. К рабочим эталонам относятся военные эталоны. Эталоны утверждаются установленным порядком: государственные эталоны - Госстандартом РФ, а специальные военные эталоны - Министерством обороны РФ. Так в Министерстве обороны были утверждены следующие военные эталоны: ВЭ-13. Военный эталон абсолютного давления. Диапазон значений воспроизводимой хранимой и передаваемой единицы давления от 10-3 до 103 Па. Масса эталона 1500 кг; ВЭ-14. Военный эталон единицы массы. Диапазон значений единицы массы от 1 мг до 1 кг. Масса эталона 500 кг.
Рисунок 1 - Метрологическая цепь передачи размеров единиц физических величин Необходимость разработки и утверждения специальных военных эталонов диктуется особыми условиями воспроизведения и передачи размеров единиц физических величин в армейских условиях. Военный эталон является вторичным по отношению к первичному государственному эталону. Система передачи размеров единиц физических величинДля обеспечения правильной передачи размеров единиц физических величин во всех звеньях метрологической цепи (от эталонов к образцовым средствам измерения и от них к рабочим средствам измерения) должен быть установлен определенный порядок. Этот порядок установлен ГОСТ 8.061. ГСИ. Поверочные системы. Поверочные системы подразделяются на государственные, ведомственные и локальные. Государственная поверочная система распространяется на все средства измерений данной физической величины, применяемые в стране. Ведомственная поверочная система распространяется на средства измерений, подлежащих поверке внутри ведомства. Локальная поверочная система распространяется на средства измерений, подлежащих поверке в данном органе государственной или ведомственной метрологической службе. Государственная поверочная схема включает в себя чертеж и текстовую часть, содержащую пояснения к чертежу. Ведомственная и локальная поверочные схемы оформляются в виде чертежа. На чертеже поверочной схемы указываются средства измерения от которых единица физической величины передается и средства измерения к которым эта единица передается. Все средства измерения заключаются в прямоугольник. Кроме того, на чертеже указывается метод передачи физической величины. (СЛАЙД № 9) Существует четыре метода передачи размера ЕФВ: 1. Непосредственное сличение без средств сравнения. 2. Сличение при помощи средств сличения. 3. Метод прямых измерений. Пример схемы поверки для нормальных элементов.
Рис. - Поверочная схема для нормальных элементов На чертеже поверочной схемы указываются: 1. наименование средства измерения и методы поверки; 2. номинальные значения или диапазоны значений физических величин; 3. допускаемые значения погрешностей средств измерения; 4. допускаемые значения погрешностей методов поверки. Система средств измеренийСредства измерений можно классифицировать по следующим принципам: - по виду измеряемой величины - температуры, давления и разрежения, количества и расхода вещества, состава, уровня, размеров и др.; - принципу действия - механические, электрические, пневматические, гидравлические, радиоактивные и др.; - назначению - эталоны, образцовые, лабораторные, технические (рабочие); - характеру представления информации - индикаторные, показывающие и регистрирующие, а также системы обработки информации. Кроме того, существует деление средств измерения по числу контролируемых величин, по дистанционному признаку, по характеру контроля во времени (непрерывного и дискретного действия), по размерам средств измерений. С целью унификации средств измерения разработана Государственная система промышленных приборов и средств автоматизации (ГСП). Система обобщает и согласует метрологические показатели и эксплуатационные характеристики средств измерения, обеспечивая общую технологическую базу для производства, а также взаимокомплектуемость и взаимозаменяемость деталей, узлов и приборов. ГСП охватывает всю номенклатуру отечественного приборостроения, деля их по функциональным признакам. Это позволяет в каждой функциональной группе провести минимизацию номенклатуры изделий, их унификацию, блочно-модульное их устройство, совместимость приборов и устройств. Технические средства измерений, используемые в вооружении, военной, специальной технике и имуществе различных видов Вооруженных Сил и родов войск называются войсковыми средствами измерений (ВСИ). ВСИ являются видом военной техники. Наибольшее распространение в вооружении и средствах РХБ защиты получили ВСИ давления, температуры, расхода, уровня, электрических величин и ионизирующих излучений. 2. Учебный вопрос. Средства измерения давления Давлением называется сила, равномерно действующая на площадь и перпендикулярно к ней направленная. В международной системе единиц СИ давление выражают в Паскалях (Па) 1 Па = 1 н/м2. Внесистемные единицы давления, которые используются для технических измерений: техническая атмосфера (кгс/см2), миллиметры водяного столба, миллиметры ртутного столба. Паскаль (Па) - малая величина, пригодна для измерения очень малых давлений. Для измерения средних и высоких давлений целесообразно применять кратные единицы: килопаскаль (кПа), мегапаскаль (МПа) и др. 1 Па=1,02.10-5 кгс/см2 =7,5.10-3 мм рт ст= 0,102 мм вод ст = 10-5 Бар 1 кгс/см2 = 9,8.104 Па = 735,6 мм рт ст=10000 мм вод ст= 0,98 Бар 1 мм. рт ст=133,6 Па =1,36.10-3кгс/см2= 13,6 мм вод ст= 1,33.10-3Бар 1 мм вод ст =9,807 Па =1.10-4кгс/см2 =7,36.10-2мм рт ст= 9,8.10-5Бар Различают атмосферное (Ратм), избыточное (Ри), абсолютное (Ра) давления и давление разрежения (Рр), которые связаны между собой следующей зависимостью: Ра = Ри + Ратм
Атмосферное давление измеряется обычно барометром. Оно называется барометрическим Рб и зависит от погоды, географического положения. Высоты над уровнем моря и т.д. Давление выше атмосферного является дополнительным к атмосферному давлением, т.е. избыточным. Избыточное давление измеряют манометром. Если из замкнутого сосуда вакуум-насосом удалить воздух, то давление в сосуде станет меньше атмосферного. При этом, абсолютное давление определяют как разность между атмосферным давлением и разрежением (вакуумом): Ра = Ратм – Рр или Рр = Ратм – Ра где Рр – разрежение, измеряемое вакуумметром. Таким образом, максимальный вакуум (Рр) может быть, когда мы из замкнутого сосуда удалим весь воздух (Ра=0), тогда Рр = Ратм. При изменении давления в движущихся средах под давлением понимают статическое и динамическое давление. Статическое давление – это давление, зависящее от запаса потенциальной энергии газовой (жидкостной) среды, и определяется оно статическим напором. Оно может быть избыточным или вакуумметрическим, в частном случае может быть равно атмосферному. Динамическое давление это давление, обусловленное скоростью движения потока газа (жидкости). Оно определяется через скоростной (динамический) напор по формуле
где Рg – динамическое давление (напор), Па; r - плотность движущегося газа (жидкости), кг/м3; v – скорость движущегося потока, м/с. Полное давление движущейся среды слагается из статического Рст и динамического Рд давлений: Р = Рст + Рд Давление является важнейшим параметром, характеризующим протекание процессов при эксплуатации ВВТ. Использование давления в широком диапазоне вызывает необходимость применения разнообразных средств измерения. Для измерения давления и разрежения используются приборы: 1. барометры – приборы, измеряющие атмосферное давление; 2. манометры – приборы, измеряющие избыточное давление; 3. вакуумметры – приборы, измеряющие разрежение; 4. напоромеры – приборы, измеряющие малые избыточные давления; 5. тягомеры – приборы, измеряющие малые разрежения (до 40кПа); 6. тягонапоромеры – приборы, измеряющие малые давления и разрежения (+20 ¸ - 20 кПа); 7. дифференциальные манометры – приборы, измеряющие разность давлений в двух точках. По принципу действия приборы для измерения давления подразделяются на: жидкостные – измеряемое давление уравновешивается давлением столба жидкости; деформационные – измеряемое давление определяется значением деформации различных упругих элементов или значением развиваемой ими силы. Деформационные приборы широко применяются для измерения давления и его перепадов благодаря своей портативности, простоте и большому диапазону измерения – от нескольких Па до ГПа. В качестве упругих элементов используют трубчатые пружины, мембраны, сильфоны и др. устройства. грузопоршневые – измеряемое давление уравновешивается давлением, создаваемым массой поршня или дополнительного груза; электрические – измеряемое давление определяется по изменению электрических свойств некоторых материалов при воздействии на них давления. компрессионные; термокондуктометрические. А. Жидкостные средства измерения давления. Жидкостные приборы отличаются простотой устройства при относительно высокой точности измерения. Их действие основано на уравновешивании внешнего давления столбом затворной (рабочей) жидкости, в качестве которой используют воду, ртуть, спирты, масла. а) – U-образный; б) – U-образный двухжидкостный; в) – с наклонной трубкой (микроманометр); г) колокольный. Простейшим прибором для измерения давления или разности давлений является двухтрубный U-образный манометр. По разности столбов жидкости в двух трубках манометра – h определяют давление по формуле Р = r . g . h (1) где Р –измеряемое давление, Па; r - плотность жидкости, кг/м3; g – ускорение силы тяжести, м/с2; h – разность уровней жидкости, м. Верхний предел измерения таких манометров составляет 1 – 10 кПа. При этом погрешность не превышает 2%. U – образные манометры могут быть и двухжидкостными. При этом используются близкие по плотности две несмешивающиеся жидкости, например вода и толуол. Плотность легкой жидкости (толуол, r1=884 кгс/м3), а более тяжелой (воды) r2=1000 кгс/м3. Разность между менисками более тяжелой жидкости, находящейся внизу, при оказании давления (разрежения) на одну из трубок манометра - h, замеряется и выражается в метрах. Тогда давление определяется по формуле: Р = gh(r2-r1) (2) Подбирая плотности двух несмешивающихся жидкостей, можно измерять большие давления и делать меньшие ошибки в отсчете. Для более точного определения малых давлений используют жидкостной манометр с наклонной трубкой (микроманометр) под различными углами a. При этом определяется по шкале наклонной трубки длина L, заполненная жидкостью, от нулевой точки и переводится в высоту h по вертикали h = L.sina (3) Точность отсчетов наклонных манометров повышается по сравнению с вертикальными в 1/sina раз. Так, если a=5040’, то sin 5040’@ 0,1, тогда h = L/10, т.е. в этом случае представляется возможность произвести отсчет в 10 раз точнее, чем в обычном одножидкостном манометре. Все вышеописанные манометры широко используются в основном в лабораторной практике. Б. Деформационные средства измерения давления Работа деформационных манометров основана на уравновешивании давления среды силами, возникающими при упругой деформации различного рода упругих элементов. Эта деформация в виде линейных или угловых перемещений передается показывающей или самопишущей части манометра. Одновременно она может быть преобразована в электрический или пневматический сигнал для дистанционной его передачи на вторичные средства контроля. В деформационных приборах в качестве чувствительных элементов используются трубчатые пружины, упругие мембраны, сильфоны. Трубчатые (пружинные) приборы относятся к наиболее распространенным приборам измерения давления. Основной деталью их является согнутая по дуге трубка (пружина). Один конец ее соединен с пространством, где измеряется давление, другой конец трубки запаян. В сечении трубка имеет элипсовидную форму (U), которая под действием измеряемого давления газа или жидкости стремиться к окружности. В металле возникают механические напряжения, приводящие к деформации пружины (трубки). При подаче на вход прибора избыточного давления трубка разжимается, а при подаче разряжения - сжимается. При этом свободный конец трубки, изменяя свое положение, через передаточный механизм перемещает стрелку по шкале. Перемещения свободного конца незначительны (до 8-100). Стрелка же прибора вращается при этом за счет передаточного механизма от 0 до 2700. Наиболее распространенными приборами такого типа являются манометры ОБМ, МОШ и МТ, которые применяются для измерения избыточных давлений жидких и газообразных сред. Специальные манометры: АМ (аммиачный), МК (кислородный). Трубчатые приборы изготавливаются и используются для измерения вакуума. Трубчатый вакуумметр конструктивно аналогичен манометру. Отличие состоит только в шкале и направлении перемещения стрелки. В вакуумметрах оно может происходить как по часовой стрелке, так и против. Мановакууметры имеют шкалу с нулем в средней части. Шкала, расположенная слева от нуля, служит для измерения вакуума, а шкала, расположенная справа, - для измерения избыточного давления. Диапазон измерений манометров от 100 кПа до 1000 МПа, вакуумметров от минус 0,1 МПа до 0 МПа. Сильфон представляет собой тонкостенный металлический стакан с гофрированными стенками. Иногда внутри сильфона помещают пружину (многовитковая трубчатая пружина) для усиления его жесткости. Тогда эти приборы называются трубчато-сильфонные. Сильфоны изготовляют из бронзы различных марок, углеродистой стали, нержавеющей стали, алюминиевых сплавов и др. Серийно производят бесшовные и сварные сильфоны диаметром от 8-10 до 80-100 мм и толщиной стенки 0,1-0,3 мм. Под действием давления сильфон деформируется и дно его поднимает шток, жестко связанный с рычагом, который через передаточный механизм воздействует на стрелку. Сильфонные манометры изготовляются для измерения избыточного давления от 0,025 до 0,4 МПа (@0,25-4,0 атм). Мембранные приборы имеют в качестве чувствительного элемента мембрану. Мембраны могут быть упругими и эластичными (вялыми). Упругая мембрана - круглая, плоская или гофрированная пластина, изготовленная из различных марок стали, бронзы, латуни. Прогиб под действием избыточного давления плоских мембран изменяется не линейно с увеличением давления, поэтому у манометров с такими мембранами используется небольшая часть возможного прогиба мембраны. Гофрированные мембраны могут применяться при больших прогибах, чем плоские, так как имеют значительно меньшую нелинейность характеристики. На линейность характеристики оказывает существенное влияние глубина гофр. Чем больше глубина гофр, тем линейность статической характеристики выше. При необходимости получения большего прогиба с линейной характеристикой используют соединения мембран в виде мембранных коробок или блоки, собранные из нескольких мембранных коробок. Эластичная мембрана - зажатый между фланцами плоский или гофрированный диск, выполненный из прорезиненной ткани, тефлона и др. Эластичные мембраны также имеют небольшой ход (до 10 %), на котором характеристика их линейна. Мембранные приборы, у которых мембраны покрыты слоем из химически стойкого материала, могут использоваться для измерения давления и разряжения в агрессивных средах. Мембранные приборы применяются в основном для измерения небольших давлений и разрежений в качестве напоромеров, тягомеров и тягонапоромеров. Максимальный диапазон измерения напоромеров 0…2,5 МПа, тягомеров от -0,1 до 0 МПа. В. Электрические средства измерения давления Все электрические средства измерения давления и разрежения являются преобразователями давления в какую-либо электрическую величину и изменение ее при изменении давления. Например: изменение сопротивления, электродвижущей силы, индуктивности и др. Таким образом, измерительный преобразователь вырабатывает сигнал измерительной информации в форме, удобной для передачи, дальнейшего преобразования, но не поддающийся непосредственному восприятию наблюдателем. Чтобы наблюдатель получил сигнал для непосредственного восприятия, необходимо иметь прибор для замера сопротивления (логометр, электрический мост), электродвижущей силы (потенциометр, милливольтметр) и др. К числу электрических средств измерения давления можно отнести пьезометрические (пьезоэлектрические), индукционные и тензометрические. В пьезометрических приборах используется пьезометрический эффект, под которым понимают появление электрических зарядов на поверхности ряда кристаллических диэлектриков при их деформации. В индукционных приборах используется упругий элемент (например трубчатая пружина), соединенный с индукционной катушкой, с реостатом и др. Тензометрические приборы имеют в качестве чувствительного элемента мембрану с наклеенными на нее тензорезисторами. Их принцип действия заключается в непосредственном преобразовании деформации упругой мембраны под действием давления в изменение электрического сопротивления резисторов. Г. Грузопоршневые средства измерения давления Грузопоршневые манометры используются для поверки пружинных манометров. Это образцовые манометры классов точности 0,05 и 0,2 с верхними пределами измерения от 250 кПа до 250 МПа (2,5 - 2500 атм). Принцип действия их заключается в том, что измеряемое давление создается в результате нагружения поршня образцовыми грузами и его давления на жидкость P=G/F, (4) где P - давление, Па; G - вес поршня с грузом, находящимся на нем, Н; F - площадь поршня, м2. К грузопоршневому манометру через соответствующие штуцера подсоединяются два трубчатых (пружинных) манометра, один из которых образцовый, а второй - поверяемый, Класс точности образцового манометра должен быть в 3-4 раза выше класса точности поверяемого. Нагружая поршень грузопоршневого манометра образцовыми грузами создают различные давления на жидкость, которая передает эти давления на образцовый и поверяемый трубчатые манометры. Особенность грузопоршневого манометра заключается в использовании в данном устройстве двух основных методов поверки: метода образцового сигнала и метода образцового прибора. При использовании образцового манометра реализуется метод образцового прибора, а при использовании грузов метода образцового сигнала. Д. Сигнализаторы давления Любой технологический процесс, в котором используется повышенное давление, имеет допустимую величину рабочего давления, превышение которого может привести к аварии, взрыву, выводу оборудования из строя. В связи с этим такое оборудование имеет автоматическую защиту, позволяющую производить «сброс» предельного давления или остановку процесса. Для этих целей используются сигнализаторы давления, которые подразделяются на четыре основных типа: пружинные, поршневые, мембранные, сильфонные. Пружинные и поршневые сигнализаторы используют при давлении 2,5-60 МПа (25-600 атм), сильфонные и мембранные при давлениях 0,02-0,25 МПа (0,2-2,5 атм).
Рис. - Схема грузопоршневого манометра 1 - маховик; 2 - корпус; 3 - поршень; 4, 6, 12 - игольчатые вентили; 5, 11 - штуцеры; 7 - колонка с каналом; 8 - тарелка; 9 - грузы; 10 -воронка; 13 - вентиль для спуска масла; 14 – поршень По принципу действия и устройству сигнализаторы давления подобны аналогичным манометрам, в которых сигнальное устройство имеет два установочных контакта: минимальный (нижний) и максимальный (верхний), которые замыкаются подвижным контактом. Расположение установочных контактов можно изменять. Газовые манометры имеют отличительную окраску корпуса или металлического кольца, прижимающего стекло манометра. Цвет окраски манометров показан ниже. Вид газа Цвет окраски корпуса или прижимного кольца Кислород Голубой Ацетилен Белый Водород Темно-зеленый Аммиак Желтый Хлор и фосген Защитный (серовато-зеленый) Пропан и другие горючие газы Красный Другие негорючие газы Черный (СЛАЙД № 28) В большинстве случаев в В и С РХБ защиты используются деформационные приборы (манометры, напоромеры, тягомеры, тягонапоромеры). Манометры: МТ – чувствительный элемент трубчатая пружина; МТС – трубчато-сильфонные; МТМ – трубчато-мембранные. ЗАКЛЮЧЕНИЕ На сегодняшнем занятии мы рассмотрели следующие учебные вопросы: - технические основы систем метрологического обеспечения. - средства измерения давления. Задание на самоподготовку (2 часа на самоподготовку) Дополнить конспект лекции. Получить литературу: Основная 1. Стандартизация, метрология, сертификация. Под ред. Смирнова А.М. ВУ РХБЗ, дсп, 2001. 322 с. (инв. 3460). Дополнительная 1. Сергеев А.Г., Латышев М.В., Терегеря В.В. Стандартизация, метрология, сертификация. Учебное пособие. – М.: Логос, 2005. 560 с. 2. Лифиц И.М. Стандартизация, метрология и сертификация. Учебник. 4-е изд. –М.: Юрайт. 2004. 335 с. 3. Метер А.М. Руководство к лабораторным работам по военной метрологии. Учебное пособие, КВВКУХЗ, 1998. В ходе занятия быть готовыми: 1. Ответить на вопросы преподавателя. 2. Представить рабочие тетради с отработанными вопросами согласно задания.
Рисунок - Чувствительные элементы пружинных манометров а - трубчатая одновитковая пружина; б - трубчатая многовитковая винтовая пружина; в - плоская мембрана; г - мембрана коробчатая; д - сильфон (цилиндрическая пружина)
Рисунок - Конструкции чувствительных элементов деформационных манометров а – трубчатая пружина (манометрическая трубка, пружина Бурдона); б - трубчатая пружина многовитковая; в - трубчатая пружина для измерения высоких давлений; г – витая трубчатая пружина овального или звездчатого сечения; д – сильфон; е – упругая мембрана плоская; ж – упругая мембрана гофрированная; з – соединение мембран в виде мембранных коробок; к - блоки мембранных коробок; л - гофрированная мембранная коробка с откачанным воздухом; м, н – эластичные мембраны; о – мембранные блоки с жидкостным заполнением.
|
|
||||||||||||||||||||||||||||||||||||||||||||||||||||||||||||||||||||||||||||||||||||||||
|
© 2012 Рефераты, доклады и дипломные работы, курсовые работы бесплатно. |
||||||||||||||||||||||||||||||||||||||||||||||||||||||||||||||||||||||||||||||||||||||||||