рефераты
Главная

Рефераты по международному публичному праву

Рефераты по международному частному праву

Рефераты по международным отношениям

Рефераты по культуре и искусству

Рефераты по менеджменту

Рефераты по металлургии

Рефераты по муниципальному праву

Рефераты по налогообложению

Рефераты по оккультизму и уфологии

Рефераты по педагогике

Рефераты по политологии

Рефераты по праву

Биографии

Рефераты по предпринимательству

Рефераты по психологии

Рефераты по радиоэлектронике

Рефераты по риторике

Рефераты по социологии

Рефераты по статистике

Рефераты по страхованию

Рефераты по строительству

Рефераты по таможенной системе

Сочинения по литературе и русскому языку

Рефераты по теории государства и права

Рефераты по теории организации

Рефераты по теплотехнике

Рефераты по технологии

Рефераты по товароведению

Рефераты по транспорту

Рефераты по трудовому праву

Рефераты по туризму

Рефераты по уголовному праву и процессу

Рефераты по управлению

Курсовая работа: Управление развитием предприятия

Курсовая работа: Управление развитием предприятия

Курсовая работа по дисциплине «Менеджмент»

Выполнила: студентка ФЭМиФ группа К-214 Гильманова В.В.

Уфимский Государственный Авиационный Технический Университет

Уфа-2005

Введение

Если рассматривать организацию как некую систему, то наряду с такими ее свойствами, как открытость, реальность, сложность, целостность, полиструктурность, изменчивость, иерархичность можно выделить то, что организация — это еще и «живущая» система. Организация имеет свои входы и выходы. Внутри нее происходит трансформация входов в выходы. Организация имеет свои границы, она живет в окружающей ее среде, которая влияет на нее.

Живой системой можно назвать растение, животное, человека, т.е. любой объект белковой формы существования. Понятно, что организация не является таким объектом, следовательно, она не живая система. Но любая организация проявляет некоторые свойства живого организма, такие как изменчивость, адаптируемость, целостность, открытость, развиваемость, выживаемость и т.д. Следовательно, организация, как и живая система, является живущей системой. Менеджмент существует для того, чтобы придавать организации свойства живущей системы, развивать ее.

Организации существуют в окружении, в среде, состоящей из множества элементов: рынок, с его предложениями и запросами, акционеры с их интересами получения дивидендов и реализации прав собственности, правительство с его налоговыми и законодательными требованиями, партнеры, по отношению к которым организация имеет свои обязательства, меняющиеся технологии, оборудование, требования к качеству продукции, образовательному уровню исполнителей, возрастающие запросы наемных работников, деятельность конкурентов, последствия экономических кризисов и т.п. Среда влияет на организацию и накладывает свои требования. Руководитель должен учитывать это значительное влияние.

В то время как задача претворения в жизнь разработанной и принятой к исполнению стратегии стоит перед всеми подразделениями предприятия, действующими как единое целое, совершенно ясно, что руководству (менеджменту) предприятия предстоит тщательно продумать организационный аспект — как правильно и наиболее эффективно скоординировать работу всех элементов такого сложного механизма, как бизнес.

К понятию «организация» можно подходить с двух точек зрения: структурной и поведенческой.

При структурном подходе мы рассматриваем организацию как таковую, способы распределения производственных обязанностей и то, каким образом передаются полномочия и ответственность в рамках организации.

При поведенческом подходе в центре исследования находится человек. Независимо от того, насколько тщательно продумана структура организации, деятельность будет определяться в первую очередь людьми, входящими в состав этой организации, их способностями и мотивацией к труду.

Прежде чем приступить к изучению данного вопроса, определим, что мы понимаем под словом «менеджмент». Это слово употребляется нами в трех значениях: генеральный менеджмент; менеджмент на уровне отдела (подразделения); процесс менеджмента.

Генеральный менеджмент. Под генеральным менеджментом понимаются все менеджеры (управляющие), независимо от того, являются они директорами или нет, которые отвечают за постановку задач и формирование политики, за вопросы, связанные с планированием и организацией, контролем и управлением компанией. Часто употребляются такие термины, как «высшее руководство» или «высшая администрация», под которыми могут подразумеваться президент, директор, директор-распорядитель или главный (генеральный) управляющий, а также другие высшие должностные лица, например финансовый директор или заведующий финансовым отделом, которые входят в состав Совета директоров (Правления) или непосредственно перед ним отчитываются. Характер функций генерального менеджмента меняется с изменением размера компании, степени сложности решаемых ею задач. Внешняя среда также оказывает соответствующее влияние. Выполняемая им роль в целом одинакова для большинства компаний и фирм.

Каждое предприятие, независимо от характера деятельности, должно проявлять заботу о развитии производства, должно сегодня думать о дне завтрашнем, осуществлять свою текущую деятельность с мыслью об обеспечении будущих успехов на рынке товаров и услуг. Коллектив, живущий только сегодняшним днем, обрекает предприятие на увядание.

Развитием предприятия надо управлять: надо иметь программу развития, систему слежения за ее выполнением, средства на реализацию.

В данной курсовой работе рассматриваются аспекты управления предприятием на примере тепловой электростанции «Кармановской ГРЭСЭ». Цель моего исследования - проанализировать внутреннюю структуру организации предприятия, которая обеспечивает реализацию ее стратегии, взаимодействие с внешней средой и, в конечном счете, эффективное решение стоящих перед ней задач; также рассмотреть систему управления развитием предприятия и эффективное использование средств.

1.Модель организационной структуры системы управления предприятием

Все сложные организации являются не только группами, целенаправленными в своей деятельности и имеющими определенный набор взаимосвязанных целей, они также имеют общие для всех сложных организаций характеристики. Общие черты для всех организаций: наличие ресурсов, зависимость от внешней среды, горизонтальное разделение труда за счет образования подразделений, наличие вертикального разделения труда - деятельность по координированию работы других людей, и наконец, необходимость управления.

Организационные структуры управления промышленными фирмами отличаются большим разнообразием и определяются многими объективными факторами и условиями. К ним могут быть отнесены, в частности, размеры производственной деятельности фирмы (средняя., мелкая, крупная); производственный профиль фирмы (специализация на выпуске одного вида продукции или широкой номенклатуры изделий различных отраслей); характер выпускаемой продукции и технология ее производства (продукция добывающих или обрабатывающих отраслей, массовое или серийное производство); сфера деятельности фирмы (ориентация на местный, национальный или внешний рынок); масштабы заграничной деятельности и формы осуществления (наличие дочерних предприятий за границей, в том числе производственных, сбытовых и др.); характер монополистического объединения (концерн, финансовая группа)

 Эффективность построения организационной структуры не может быть оценена каким-либо одним показателем. С одной стороны, следует учитывать, насколько структура обеспечивает достижение организацией поставленных целей, с другой - насколько ее построение адекватно объективным требованиям к ее содержанию, организации и свойствам. Конечным критерием эффективности при сравнении различных вариантов организационной структуры, несомненно, является наиболее полное и устойчивое достижение целей.

Показатели, используемые при оценках эффективности аппарата управления и его организационной структуры, могут быть разбиты на следующие группы:

показатели, характеризующие эффективность системы управления, выражающиеся через конечные результаты деятельности организации, и затраты на управление (объем, прибыль, себестоимость, качество продукции и т.п.);

группа показателей, характеризующих содержание и организацию процесса управления в том числе непосредственные результаты и затраты

управленческого труда. В качестве затрат на управление учитываются текущие расходы на содержание аппарата управления, эксплуатацию технических средств, содержание зданий и помещений,

подготовку и переподготовку кадров управления;

показатели, характеризующие рациональность организационной структуры и ее техническо-организационной уровень. К структурам относится звенность системы управления, уровень централизации функций управления, сбалансированность распределения прав и ответственности.

Для оценки эффективности управления важное значение имеет определение соответствия системы управления и ее организационной структуры объекту управления. Это находит выражение в сбалансированности состава функций и целей управления, соответствии численности состава работников объему и сложности работ, полноте обеспечения требуемой информацией.

Объектом исследования организационной структуры мною выбрано тепловая электростанция «Кармановская ГРЭС»

Общество

Тепловая электростанция Кармановская ГРЭС имеет шесть энергетических блоков по 300 МВТ. Проект разрабатывался Уральским отделением проектного института «Теплоэлектропроект» (УралТЭП). Проектом рассматривалось 2 варианта строительства ГРЭС: 1- в районе пос. Амзя, 2- в районе д. Карманово- на месте ныне существующей электростанции. Выбор пал на Карманово исходя из экономических рассчетов; меньшие затраты на подготовительные работы, меньшая площадь затопления сельхоз. угодий, меньший снос населенных пунктов не затрагивая промышленные предприятия и т.д.

Началось строительство Кармановской ГРЭС в 1963 году. Первый энергоблок введен в декабре 1968 года. Именно это время является датой рождения нового предприятия страны.

Генерация

В настоящее время Кармановская ГРЭС является одной из крупнейших тепловых электростанции Урала и самой крупной в Башкортостане. Установленная мощность ее 1800 тыс.кВт. Годовая выработка электроэнергии достигла в 1976 году 11,76 млрд. кВт. час. Максимальная годовая выработка, достигнутая на ГРЭС составила 13 млрд. к.Вт. час.

Передача и распределение.

 Кармановская ГРЭС имеет главный корпус из сборных железобетонных конструкции - трехпролетный. Ширина машзала по осям несущих колонн - 45м, ширина деаэраторного отделения - 12м. Ширина котельного отделения - 33м. Длина главного корпуса - 348м. Также установлено три дымовые трубы, где высота большой - 270 м, средней - 250м. Маленькой - 180 м. Высота труб обусловлена требованием к снижению загазованности территории ГРЭС и ближайших районов.

Инвестиции

Основной целью инвестиционной политики Общества, направленной на строительство энергетических объектов, ввод новых генерирующих мощностей,

осуществление реконструкции и технического перевооружения, является реализация гарантированной возможности снабжения электрической и тепловой энергией своих потребителей в любое время и при любых обстоятельствах

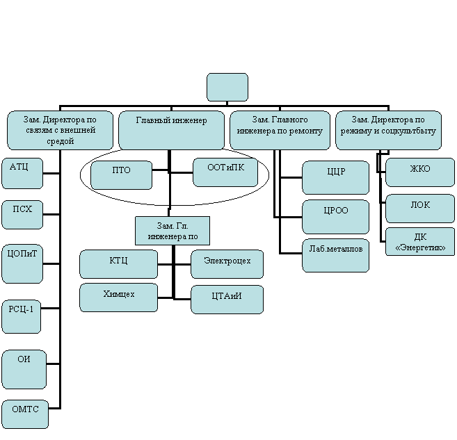
Директор - орган управления "Кармановской ГРЭС".

Отдел кадров - осуществляет работу с кадрами

Планово - экономический отдел (ПЭО) разрабатывает технико-экономические показатели перспективных годовых и квартальных планов по производству, труду и себестоимости для всех звеньев предприятия занимается организацией внутризаводского хозяйственного расчёта, статистическим учётом и анализом хозяйственной деятельности цехов и предприятия в целом.

Бухгалтер - Значение бухгалтерского учета, как одного из средств управления современным предприятием, определяется прежде всего тем, что он является одним из источников экономической информации, необходимой для принятия управленческих решений. За правильное и полное представление этой информации.

Юрист N обеспечение функционирования предприятия в рамках действующего законодательства.

Штаб ГО - это целенаправленная деятельность начальников, штабов и служб по поддержанию постоянной готовности подчиненных им органов и сил, организации их действий и направлению усилий на успешное выполнение задач для защиты населения и народного хозяйства в военное время. Задачи управления: поддержание высокого политико-морального состояния личного состава органов управления и сил гражданской обороны; сбор, обработка и оценка данных об обстановке; принятие (уточнение) решения; доведение задач до подчиненных; организация и поддержание взаимодействия; всестороннее обеспечение проводимых мероприятий, подготовка формирований к предстоящим действиям; организация и поддержание непрерывной и устойчивой связи в ходе ведения гражданской обороны; постоянный контроль за готовностью органов и сил и выполнением поставленных задач.

Зам. директора по хоз. части - все вопросы инженерного обеспечения корпусов института, материально-техн. обеспечен., автохозяйство, и пр.

Главный инженер- это не просто исполнитель приказов начальника. Это носитель важной технологической информации, которая не доверена больше никому.

Зам. главного инженера по эксплуатации - выполняет операции по освоению мощности энергоблока на уровне 40-50 % и электрической нагрузки 350 и 450 МгВ. На должных уровнях мощности выполняет ряд комплексных испытаний согласно программам.

Зам. директора по режиму и соцкулътбыту - выполняет функции по быту и общим вопросам, медицина, санаторно-курортными лечениями и т.д.

Зам. главного инженера по ремонту - выполняет постановления, распоряжения, приказы, методические и нормативные материалы по техническому обслуживанию и ремонту оборудования. Перспективы технического развития предприятия. Организацию ремонтных работ и технического обслуживания оборудования. Единую систему планово-предупредительного ремонта и рациональной эксплуатации технологического оборудования. Технические характеристики, конструктивные особенности, назначение и режимы работы оборудования предприятия, правила его технической эксплуатации. Методы планирования ремонтных работ. Передовые системы ремонтов и технологию ремонтных работ. Порядок составления смет на проведение ремонтов, заявок на оборудование,

материалы, запасные части, инструмент и т.п. Основы экономики, организации

производства, труда и управления.

На мой взгляд, необходимо произвести такие структурные изменения: Создать участки специализированных ремонтных подрядных организации для выполнения ремонтных работ:

участок «Центрэнергоизоляция» (ЦЭТИ)

участок треста «Энергокотлоочистка».

Все цеховые подразделения и подрядные организации призваны обеспечивать
работоспособное состояние оборудования ГРЭС, выполнение заданий по рабочей
мощностей графиков нагрузок.

2. Разработка модели системы управления развитием предприятия

Главная задача руководителей, управленцев компании - определить цель создания организации, ее успешного развития и функционирования на огромном рынке бизнеса и выработать четкую систему стратегических задач по достижению цели, ее эффективного выполнения на нижних уровнях иерархической структуры данного предприятия.

Конечной целью «Кармановской ГРЭС» ставится получение Обществом прибыли, а также увеличение стоимости активов Общества, максимальная выработка энергии с наименьшими затратами и удовлетворение спроса на энергию своих клиентов.

Эффективность достижения целей достигается при качественном управлении промышленной и операционной структурой организации.

Для этого необходимо использовать кибернетическую модель управления, правильно выделить в своей организации объект управления (ОУ) и систему управления (СУ) и в соответствии с ними решать задачи развития.

Информация о различных отклонения и сбоях в работе с низших уровней поступает на верхние по обратной связи. Обратная связь образуется из фактических параметров состояния ({У1ф}), планируемых параметров состояния ({Yiпл}), элементов сравнения (Э.С.) и множества отклонений ({AYi}). Высшее руководство анализирует полученные данные и принимает соответствующее управленческое решение ({Uk})- устойчивое развитие в будущем, обновление создаваемой продукции. Затем объект управления ставится в известность о принятом решении ({хр}), измененном под воздействием внешней среды ({fe}), и координирует свою деятельность в соответствии с ним. Так в организации образуется замкнутая система.

Рассмотрим подробнее каждый из элементов кибернетической модели.

В качестве фактических параметров состояния объекта управления «Кармановской ГРЭС» ({У1ф}) могут выступать:

объемы производства и их прирост;

объемы реализованной продукции (прирост или уменьшение);

рост прибыли;

качество производимых работ

конкурентоспособность собственной продукции;

сроки выполнения работ и др.

Планируемыми ({YinJT}) обычно являются те же показатели, но полученные не в реальном производственном процессе, а смоделированные в соответствии с целями организации.

Разницу между планируемыми и фактическими показателями составляет множество отклонений ({AYi}). Они возникают из-за несоответствия реальных возможностей фирмы с желаемыми. Чтобы свести разницу к минимуму, руководству организации необходимо особое внимание уделять факторам риска, являющимся основными причинами появления отклонений. В производстве мебели к факторам риска можно отнести:

• сбой в поставке сырья - на этот случай фирма должна иметь хотя бы одного
дополнительного поставщика, с которым был бы заключен договор на экстренную
поставку. Для этого еще помимо текущего запаса фирма будет иметь страховой
запас материалов, который обеспечит бесперебойную работу производства;

•нарушения в работе оборудования - при небольшой поломке неполадка сразу же устраняется, а на случай невозможности наладки фирме прелагается создать резерв денежных средств, специально для приобретения оборудования в экстренных случаях;

неудовлетворительное качество сырья - при этом сырье возвращается обратно поставщику и заключается договор об экстренной поставке сырья соответствующего качества;

допущенный брак - при незначительном браке продукция реализуется по сниженным ценам, а в случае невозможности продажи - отправляется на переработку. Все сопутствующие расходы оплачиваются из чистой прибыли, поэтому система управления должна четко контролировать производство;

появление новых конкурентов - в этом случае специалисты-маркетологи
должны усилить рекламу продукции, заострив внимание на качестве товара и послепродажном сервисе;

пожар, хищение - рекомендуется застраховать фирму;

изменение спроса - усилить маркетинговые исследования, искать новую долю рынка.

Но зачастую высшему руководству приходится принимать во внимание не столько внутренние помехи, вызывающие небольшие сбои производства, сколько влияние внешних факторов ({fe}), игнорирование которых может привести к краху предприятия.

Угрозы и возможности, с которыми может столкнуться рассматриваемая мною организация, можно разделить на семь областей:

Экономические факторы. Текущее и прогнозируемое состояние экономики может иметь губительное влияние на цели организации. Некоторые факторы должны постоянно оцениваться. Среди них: темпы инфляции, уровни занятости, стабильность доллара и налоговая ставка. Каждый из этих факторов может представлять либо угрозу, либо новую возможность для фирмы. Так при повышении цен на топливо себестоимость продукции заметно возрастает – дорожает электроэнергия.

Политические факторы. Активное участие предпринимательских фирм в
политическом процессе является четким доказательством важности
государственной политики для предприятия. Высшее руководство обязано следить
за нормативными документами местных органов: кредитами федерального
правительства, ограничениями по найму рабочей силы и возможностью получения
ссуды.

Рыночные факторы. Изменчивая рыночная среда является главной
причиной для беспокойства системы управления организацией. В анализ рыночной
внешней среды входят многочисленные факторы, которые могут оказать решающее
влияние на процветание организации. К этим факторам относятся жизненные циклы
различных изделий и услуг, легкость проникновения на рынок, распределение
доходов населения и уровень конкуренции в отрасли.

Технологические факторы. Изменения в технологической внешней
среде могут поставить организацию в безнадежное, проигрышное конкурентное
положение, поэтому системе управления представленной организации необходимо
контролировать появление новейших, революционных технологий, применение
которых сделает производство наиболее эффективным

Международные факторы. Угрозы и возможности могут возникнуть в
результате легкости доступа к сырьевым материалам, деятельности иностранных
конкурентов, изменения валютного курса. Собственная стратегия фирмы может
быть направлена на укрепление внутреннего рынка, поиск правительственной
защиты против иностранных конкурентов.

 6. Факторы конкуренции. Ни одна организация не может себе позволить
игнорировать фактические и возможные реакции своих конкурентов. В их анализе
присутствует четыре элемента:

анализ будущих целей конкурентов;

оценка текущей стратегии конкурентов;

обзор предпосылок в отношении конкурентов и отрасли;

углубленное изучение сильных и слабых сторон конкурентов.

7. Факторы социального поведения. Эти факторы включают меняющиеся
ожидания, отношения и нравы общества. Часто именно социальные факторы
создают самые крупные проблемы для организации. Чтобы быстро и качественно
реагировать на изменения в окружающей среде, фирма сама должна меняться,
осознанно преобразуясь в учреждение, приспособленное к новой социальной среде.

 На основании внутренних и внешних факторов в качестве конечного решения

({хр}) могут быть приняты следующие меры:

применение новейших технологий или закупка современного оборудования;

жесткий контроль за браком и совершенствование методов по его устранению;

своевременные и регулярные профилактические работы (сопутствующий
ремонт оборудования);

постоянный поиск новых и перспективных поставщиков и покупателей;

улучшение качества обслуживания;

своевременное увеличение ассортимента производимых товаров и услуг;

осуществление стратегического планирования;

качественное изучение потребительского спроса (возможно проведение
опросов и анкетирования покупателей);

анализ деятельности конкурентов и другие меры в зависимости от ситуации.

3. Оптимизация использования фонда развития предприятия

 В современных условиях, когда формирование ресурсов на развитие предприятия является заботой самого предприятия, когда средства на обеспечение благополучия в будущем коллектив отделяет в ущерб потреблению сегодня, особую актуальность приобретает задача оптимального, очень разумного использования фонда развития. Она должна решаться взвешенно, с предварительной оценкой ожидаемого экономического эффекта. Этому способствует использование модели, связывающей эффективность фонда развития с распределением его по разным вариантам и с продолжительностью «инкубационных периодов» вложения средств.

Данная модель основывается на следующих рассуждениях. Предположим, что предприятие располагает фондом развития в объеме Fpo. Этот фонд может обеспечить разный прирост прибыли Управление развитием предприятия Р в зависимости от вариантов его использования. Варианты различаются эффективностью вложений Управление развитием предприятия - тем, что дает каждый вложенный рубль в единицу времени, и продолжительностью «инкубационного периода» Управление развитием предприятия-. Величина прироста Управление развитием предприятияР зависит, помимо направлений инвестирования, и от отрезка времени t, за который она оценивается, т.е. Управление развитием предприятияР=Управление развитием предприятияР(t). Задача состоит в таком выборе объемов Fpi, вложений по каждому i-му варианту, при котором обеспечивается требуемое значениеУправление развитием предприятияРтр прироста Управление развитием предприятияP(t). Таким образом Fp0 надо распределить так, чтобы Управление развитием предприятияР(t)> Управление развитием предприятия Ртр.

Предположим, что всего возможны 3 варианта вложений:

a. на совершенствование производственной базы предприятия;

b. на обновление создаваемой продукции;

c. на повышение квалификации специалистов.

Примем, что эффективность вложений |Управление развитием предприятия в общем случае является функцией времени х вида:

 Управление развитием предприятия , (1)

где аi >0, bi >0, a ci может быть как положительной, так и отрицательной величиной.

Продолжительность t выбирается по каким-либо непротиворечивым соображениям, с соблюдением условия t > тmах.

В зависимости от изменения величин коэффициентов при X в уравнении (1), функция эффективности капитальных вложений может иметь следующий вид (см рис 4).

Управление развитием предприятия

Рис 4. Примеры возможных видов функции эффективности

Прирост прибыли APj(t) предприятия от вложений в i-й вариант определяется по формуле:

Управление развитием предприятия (2)

Общий прирост APo(t) по всем трем вариантам суммируется, т.е.

 Управление развитием предприятия

по условию Управление развитием предприятия 

 

 

 

  (3)

Эффективность использования фонда развития обычно оценивают в относительных единицах, т.е. представляют ее как прибыль за время t, полученную с каждого вложенного рубля.

Тогда объемы вложений по вариантам целесообразно также выражать в виде отношений:

Управление развитием предприятия

 

 (4)

Величины объемов вложений должны удовлетворять следующему равенству:

Управление развитием предприятия

(5)

Задача ставится так: необходимо найти значения qj ,q2 ,q3, такие, которые
обеспечивают Е (t) > Етр (6)

Здесь Управление развитием предприятия - требуемая эффективность использования фонда развития предприятия.

Условие (5) может выполняться при различных сочетаниях значений ql q2, q3, т.е. условия (4) и (5) не обеспечивают определенности решения задачи. Для этого нужно ввести дополнительное условие: придадим максимальную неопределенность возможным значениям qi,q2, q3.

Управление развитием предприятияВ качестве меры неопределенности используем энтропию совокупности значений q1, q2, q3, которая может быть записана так:

Управление развитием предприятияТогда задача принимает вид: найти такие q1, q2, q3, при которых:

Управление развитием предприятия max

 

(7)

Управление развитием предприятияЗадача может быть решена известным в математике методом неопределенных множителей Лагранжа. Согласно этому методу составляется функция:

Где Управление развитием предприятия] иУправление развитием предприятия являются множителями Лагранжа.

Затем определяют частные производные по qi Управление развитием предприятияи Управление развитием предприятия и которые приравниваются к нулю, т.е.

 

Управление развитием предприятияУправление развитием предприятия 

i=1,2,3

Управление развитием предприятия

Система (8) состоит из 3 уравнений с 5 неизвестными q1 q2, q3, Управление развитием предприятия,Управление развитием предприятия. Решение системы уравнений может быть получено с использованием стандартных математических пакетов программ (в нашем случае с помощью пакета MAPLE). Систему (8) можно решить, и преобразовав ее к более простому виду.

Управление развитием предприятияПервые 3 уравнения могут быть переписаны так:

i=1,2,3

Отсюда (9)

Управление развитием предприятияУправление развитием предприятия

Подставим qj в 4 и 5 уравнения системы (7) и получим:

Управление развитием предприятия(10)

Управление развитием предприятия

Поделим левую и правую части (10) на левую и правую части (11):

Управление развитием предприятия
Управление развитием предприятия
Управление развитием предприятия

 Управление развитием предприятия (12)

Если задать требуемую эффективность етр использования фонда развития, то

(12) будет представлять собой уравнение с одним неизвестным xl

Упростим соотношение (12), для этого проинтегрируем правую и левую части по Управление развитием предприятия,

 

Управление развитием предприятия

Управление развитием предприятия

Отсюда

Управление развитием предприятия

Обозначим у= Управление развитием предприятия и запишем Управление развитием предприятия (13)

После вычисления Управление развитием предприятия необходимо определить сумму А = Управление развитием предприятия,


затем преобразовать уравнение (12) к виду Управление развитием предприятия , отсюда

Л2 = L-In А. (14)

Искомые q1 q2, q3 могут быть определены по формулам (9). Отсутствие ошибок в вычислениях проверяется по признаку выполнения равенства (5).

Рассчитаем величины необходимых объемов вложений по 1 варианту, в соответствии со следующим условием:

Fp,руб

t1,

дней

t2, дней t3, дней a1 1/дн b1 1/дн*2 c1 1/дн*3 a2 1/дн b2 1/дн*2 c2 1/дн*3
1 1,0*10*6 50 100 30 0 1,0*10*-2 0,4*10*-4 0,4 0,5*10*-2 0,2*10*-4
а3 1/дн b3 1/дн*2 c3 1/дн*3 Eтр
0,2 0 0 1,1
0,3 0 0 1,2
0,4 0 0 1,3

Управление развитием предприятияt=250 дней.

Тогда эффективность вложений (1) по 3 вариантам можно записать в следующем виде:

Управление развитием предприятия
Управление развитием предприятия
Управление развитием предприятия

Управление развитием предприятияОбозначим в формуле общего прироста Po(t)

Тогда

Управление развитием предприятия

Определим неизвестные значения Ii:

Управление развитием предприятия

Управление развитием предприятия

Управление развитием предприятия
Управление развитием предприятия

Управление развитием предприятия

Подставим значения Ii в уравнение (12) и решим его с помощью прикладного

математического пакета MAPLE. Получим:

 Y=0,9892056154

Определим сумму Управление развитием предприятия

А=0,9892056154

Управление развитием предприятия

Вычислим неизвестные Управление развитием предприятия,Управление развитием предприятия,Управление развитием предприятия по формулам:

Управление развитием предприятия

Поскольку Управление развитием предприятия, мы можем найти неизвестное Управление развитием предприятия, как Управление развитием предприятия

Управление развитием предприятия

Управление развитием предприятия, отсюда Управление развитием предприятия

Тогда значения qi по формуле (9) могут быть найдены следующим образом:

Управление развитием предприятия

Управление развитием предприятия

Управление развитием предприятия

Отсюда найдем Управление развитием предприятия- объемы вложений по каждому варианту:

Управление развитием предприятия

Управление развитием предприятия

Управление развитием предприятия

Произведенные расчеты позволяют сделать выводы о необходимых объемах вложений в тот или иной вариант:

чтобы обеспечить устойчивое развитие в будущем, на совершенствование своей производственной базы организация должна выделить 6400,8 рублей;

на обновление создаваемой продукции - 365229 рублей;

на повышение квалификации специалистов более всего - 628056 руб.

Заключение

Выполнение данной курсовой работы позволило мне не только углубить свои знания в области управления и попробовать создать "идеальную" организацию, способную эффективно функционировать в сложных рыночных условиях, но и сделать ряд очень важных практических выводов.

Современному менеджеру помимо изучения новых подходов в управлении и развитии производства, просто необходимо владеть навыками формирования организационной структуры не только соответствующей требованиям современного рынка, но и перспективной. Поэтому при ее разработке нужно сочетать научные методы (системный подход) с большой экспертно-аналитической работой, изучением отечественного и зарубежного опыта.

Основной задачей системы управления организацией является стратегическое планирование, т. е. решение вопросов развития. При этом, несомненно, должны приниматься во внимание внешние факторы: экономическая и политическая ситуация, условия рынка и конкуренция, социальные изменения. Их игнорирование может привести к краху предприятия.

Таким образом, менеджеру ежедневно приходится решать круг очень важных вопросов.

Список литературы:

 О.С.Виханский, А.И.Наумов. Менеджмент. - М.:Гардарики, 2002.,528 с.

М.Х.Мескон, М. Альберт, Ф.Хедоури. Основы менеджмента. - М.:Дело, 1992,704с.

Н.К. Зайнашев, Л.Р.Амирханова, М.А.Пилюгин. Управление развитием предприятия. Методические указания. - Уфа.: УГАТУ, 2001, 16с.

В.В.Акимов. Основы экономических знаний. - М.: Просвещение, 1996 г.

И.Н. Герчикова, Менеджмент. - М.: ЮНИТИ, 1995.

Управление развитием предприятия

 

 

Управление развитием предприятия

Рис 1. Организационная структура представлена на 1 мая 2004г.

Управление развитием предприятия

 

 

Управление развитием предприятия

Рис 2. Схема оптимизации организационной структуры



© 2012 Рефераты, доклады и дипломные работы, курсовые работы бесплатно.